Pour résoudre les attributions d'agencements des pages de magasin, la structure Commerce Composer suit un ensemble d'instructions. Les instructions sont représentées comme un diagramme de flux qui montre la logique métier utilisée pour générer les différentes pages de magasin.
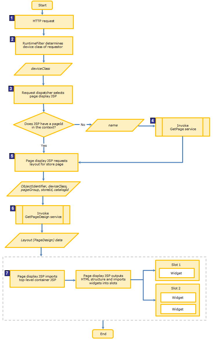
Le diagramme d'algorithme suivant fournit une vue superficielle de la logique métier de résolution de page :

- 1 Lors de l'accès à une URL de page de magasin, une requête HTTP est envoyée au serveur.
- 2 RuntimeFilter détermine le type d'unité et la classe d'unité du système émettant la requête. S'il s'agit d'une URL optimisée pour la SEO, le mot clé de l'URL est mappé à une valeur dans les tables SEOURL et SEOURLKEYWORD.
- 3 A partir de l'URL demandée, le répartiteur de requêtes sélectionne un fichier JSP d'affichage de page à l'aide des mappages entre l'affichage demandé et le fichier JSP d'affichage de page dans les fichiers de configuration Struts. La valeur pageGroup est codée en dur dans le fichier JSP.
Pour un page de catégorie :
- La valeur de pageGroup est Category
- objectIdentifier est la categoryId de la catégorie
Pour une page de produit, de groupement, de kit ou de kit dynamique :
- La valeur de pageGroup est Product, Bundle, Kit ou DynamicKit
- objectIdentifier est le productId du produit, du groupement, du kit ou du kit dynamique
Pour une page de résultats de recherche :
- La valeur de pageGroup est Search
- objectIdentifier est le terme de recherche auquel l'agencement est attribué
Pour une page de contenu :
- La valeur de pageGroup est Content
- objectIdentifier est le pageId de la page de contenu
Si RuntimeFilter ne peut pas déterminer la valeur de pageId à partir de l'URL optimisée pour la SEO, par exemple, pour la page d'accueil, le service GetPage est appelé pour renvoyer la valeur pageId.
- 4 Le nom de la page est transmis au service GetPage. Par exemple, le nom de page de la page d'accueil est HomePage. Le service GetPage renvoie la valeur pageId.
- 5 La page émet une requête au service GetPageDesign pour obtenir l'agencement.
- 6 Le service GetPageDesign renvoie les données d'agencement (PageDesign). Pour plus d'informations, voir Algorithme de service GetPageDesign.
- 7 Le JSP d'affichage de page utilise les données d'agencement (PageDesign) générées à partir du service comme une entrée dans la bibliothèque de balises
widgetImport Commerce Composer pour importer le JSP conteneur de niveau supérieur, puis tous les widgets dans chaque emplacement, l'un après l'autre.