Modèle d'information de modèle commercial

Un modèle commercial est une représentation des processus de gestion utilisés sur l'ensemble du site. Il fournit un exemple de solution commerciale comprenant une structure d'organisation, des rôles utilisateur par défaut et des stratégies de contrôle d'accès, un ou plusieurs magasins type, des outils d'administration et des processus de gestion qui ont fait leurs preuves. Un modèle commercial peut être personnalisé pour prendre en charge les besoins et les scénarios de l'entreprise. HCL Commerce fournit des exemples de modèles commerciaux qui présentent des solutions commerciales communes. Ces modèles commerciaux sont créés en configurant une structure hiérarchique de l'organisation, des stratégies de contrôle d'accès, des magasins et des contrats pour répondre au mieux aux besoins de l'entreprise.

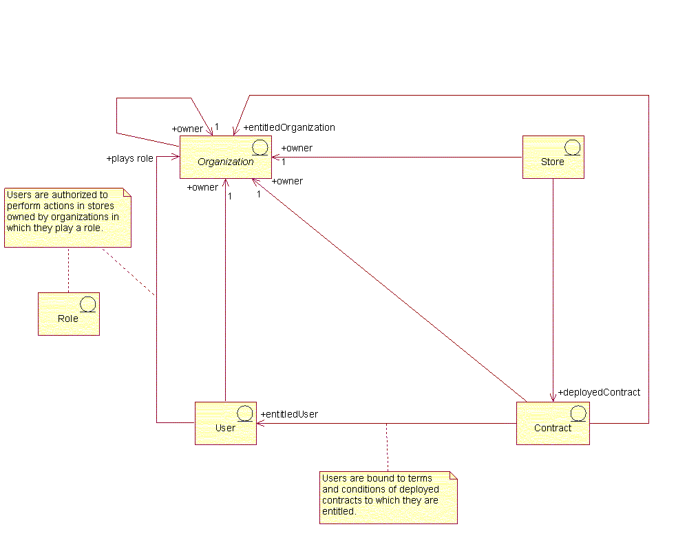
Le diagramme ci-dessous en langage UML illustre les relations entre les différents objets métier au sein de HCL Commerce. Ces informations peuvent vous aider à créer des modèles commerciaux. En général, les organisations sont propriétaires d'objets métier essentiels, tels que les magasins, les utilisateurs et les contrats. Les magasins figurent dans une organisation. Les utilisateurs ont des rôles au sein d'une organisation qui leur accordent certains droits d'accès aux biens détenus par l'organisation. Par exemple, un utilisateur jouant le rôle d'un "Client enregistré" dans l'organisation propriétaire d'un magasin aura le droit d'acheter les marchandises du magasin. Les contrats contiennent les dispositions auxquelles l'organisation ou le groupe d'utilisateurs doit se conformer. Le magasin peut déployer différents contrats en fonction des organisations acheteuses ou des segments de clientèle. Les utilisateurs peuvent disposer de plusieurs contrats lorsqu'ils font leurs achats dans un magasin.

Diagramme illustrant le modèle d'informations de modèle commercial

Organisation
La structure d'organisation HCL Commerce fournit un canevas pour les acteurs ou entités du scénario. Ce canevas est organisé en une structure hiérarchique, qui reproduit des hiérarchies organisationnelles classiques avec des entrées pour les organisations et les unités et utilisateurs de l'organisation. Les organisations et les unités organisationnelles dans le canevas agissent en tant que propriétaires des parties de votre entreprise. Toutes les parties de l'entreprise, y compris les clients, les administrateurs, les magasins, les catalogues et les distributeurs, doivent appartenir à une organisation ou unité organisationnelle.
Royaume-Uni
Un magasin est une superclasse abstraite pouvant représenter un magasin ou un groupe de magasins. Une entité magasin a un seul propriétaire (un membre).
Contrat
Les contrats permettent aux clients d'acheter des produits dans un magasin à un prix spécifié et pendant une période déterminée, d'après des conditions spécifiques. Les contrats ont trait à plusieurs aspects des achats d'un client tels que la sélection de produits qu'il peut acheter, le prix des produits, le mode de paiement d'une commande et les adresses de livraison possibles de la commande. HCL Commerce permet d'enregistrer et de déployer les contrats qui ont été négociés.
Utilisateur
Dans HCL Commerce, un utilisateur peut être soit un administrateur, soit un client. Spécifiquement, HCL Commerce gère un attribut RegisterType pour l'utilisateur. Cet attribut utilise l'une des trois valeurs valides : A (administrateur), R (enregistré) ou G (invité) et indique le type de rôle rempli par l'utilisateur dans HCL Commerce. Cet attribut seul ne garantit aucun droit dans HCL Commerce.
Rôle
HCL Commerce définit un ensemble par défaut de rôles régissant les droits d'accès de l'utilisateur dans le système. Dans le système de contrôle des accès, les stratégies sont couramment configurées de sorte à ce que chaque rôle ait accès à un ensemble d'actions spécifiques, telles que l'exécution de commandes ou de vues ou l'affichage des beans de données. Les rôles peuvent être attribués aux utilisateurs et aux entités organisationnelles.