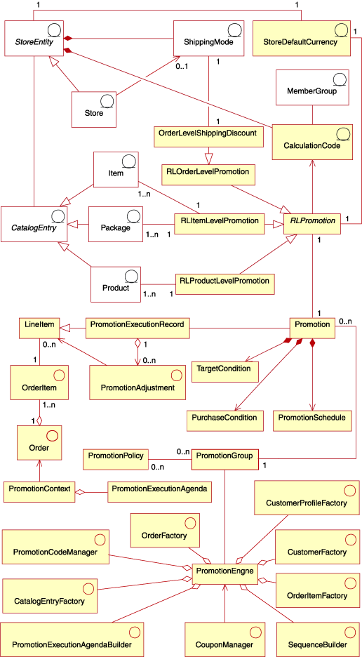
Ressources de promotion basée règles
Le diagramme suivant illustre la structure de promotion basée règles dans HCL Commerce Server.
- Devise par défaut du magasin
- Il s'agit de la devise par défaut du magasin telle que spécifiée dans la table STOREENT. Les promotions basées règles sont définies dans cette devise mais peuvent être évaluées à la demande dans n'importe quelle autre devise prise en charge par le magasin.
- Code de calcul
-
Une promotion est représentée dans la structure de calcul par un calculation code de promotion. Ce code indique comment sera calculée la promotion sur les articles de la commande par la règle de calcul correspondante.
Un code de calcul appartient à une entité magasin. Divers codes de calcul peuvent être définis dans une même entité magasin. En cas de suppression de cette entité, les codes de calcul qui y ont été définis le sont également.
Chaque code de calcul de promotion peut avoir une date de début et une date de fin, lesquelles définissent la période pendant laquelle la promotion est en vigueur. Le code de calcul peut aussi être associé à un groupe de membres, ou à plusieurs, pour définir les groupes de membres éligibles à la promotion.
Le code de calcul de promotion peut être associé à une ou plusieurs entrées de catalogue et à des groupes de catalogues. L'association d'un code de calcul à un groupe de catalogue a le même effet que lorsqu'on associe directement ce code de calcul à toutes les entrées de catalogue du groupe de catalogue. Toutefois, les codes de calcul de promotion associés au groupe de catalogue A ne sont pas rattachés à des produits ou des articles du groupe de catalogue B si ce dernier est contenu dans le groupe de catalogue A.
- RLPromotion
- Désigne l'objet parent des promotions basées règles. Bien que RLPromotion soit le nom du type d'objet, il correspond en fait à une promotion basée règles. Chaque promotion basée règles comporte un nom, diverses descriptions affichées dans des circonstances spécifiques, une priorité, un segment de clientèle cible et un calendrier d'exécution régissant les dates et les horaires.
L'attribut priorité peut nécessiter plus d'éclaircissements. Il contribue à la résolution de conflits dans les cas où plusieurs promotions être appliquées simultanément. Les promotions applicables sont appliquées en ordre décroissant, d'après l'ordre défini par leurs valeurs de priorité respectives. Ainsi, la promotion avec la priorité la plus élevée est appliquée en premier lieu.
Tous les objets enfants génèrent à leur tour des catégories supplémentaires pour les types de promotion basées règles et introduisent, le cas échéant, des valeurs spécifiques dans le type de promotion concerné. Chacun de ces objets contient également la logique appropriée pour exploiter le fichier XML d'entrée, lequel définit la promotion.
- Promotion au niveau de RLProduct
- Ces objets représentent des promotions basées règles au niveau du produit. Cette classe est dérivée de la classe RLPromotion. Elle requiert un attribut supplémentaire,
SKU, qui identifie le produit cible. - Promotion au niveau de RLItem
- Ces objets représentent des promotions basées règles au niveau des articles. Cette classe est dérivée de la classe RLPromotion. Elle requiert un attribut supplémentaire,
catEntryID, qui identifie le produit cible. Ces promotions au niveau des articles permettent également de cibler des kits prédéfinis avec des promotions basées règles, dans la mesure où ceux-ci peuvent être commandés séparément, avec leur proprecatEntryIDet leur propre prix. Les offres groupées et les kits dynamiques ne peuvent pas être ciblées par des promotions basées règles. - Promotion au niveau de RLOrder
- Ces objets représentent des promotions basées règles au niveau de la commande. Cette classe est dérivée de RLPromotion. Elle requiert un attribut supplémentaire,
inCombineWithProductLevelDiscount, qui détermine si la promotion au niveau de la commande peut être appliquée conjointement avec une promotion au niveau du produit. - Promotion sur frais de port au niveau de la commande
- Cette classe est dérivée de la classe de promotions au niveau de RLOrder. Elle requiert des attributs supplémentaires qui définissent le mode d'expédition à utiliser et le taux après remise.
- Promotion
- Ces objets représentent les mesures incitatives offertes aux clients afin de les encourager à effectuer un achat.
- Enregistrement d'exécution de promotion
- Classe utilisée par le moteur de promotion. Chaque instance de cette classe représente une promotion appliquée une fois à une commande.
- Ligne article
- Cette classe représente un article de commande dans le moteur de promotion. Chaque ligne article est soit un article de commande, soit une partie d'un article de commande.
- Article de commande
- Les articles de commande représentent les produits ou articles individuels qui composent une commande.
- Ajustement de promotion
- Cette classe représente les modifications apportées à une commande suite à l'application d'une promotion particulière à cette commande.
- Condition cible
- Conditions indiquant les segments de clientèle ciblés ou exclus par une promotion.
- Condition d'achat
- Cette classe définit les achats que doit effectuer un client pour bénéficier d'une promotion.
- Calendrier de la promotion
- Cette classe représente les périodes pendant lesquelles une promotion est disponible.
- Ordre
- Les commandes représentent la liste des produits sélectionnés par un client pour achat.
- Contexte de promotion
- Ces objets sont utilisés exclusivement par le moteur de promotion pour suivre les informations liées à un appel à destination du moteur de promotion.
- Agenda d'exécution de promotion
- Liste de promotions qui requièrent éventuellement une évaluation. Un agenda est transmis avec chaque appel à destination du moteur de promotion.
- Stratégie de promotion
- Les stratégies de promotion représentent les pratiques commerciales qui régissent l'application de promotions à une commande.
- Groupe de promotions
- Mécanisme de regroupement auquel sont associées des promotions et des stratégies de promotion.
- Moteur de promotion
- Cette classe évalue les promotions applicables à une commande et calcule les résultats de l'application des ajustements correspondants.
- Fabrique de commande
- Cette classe convertit un objet commande HCL Commerce en objet pouvant être interprété par le moteur de promotion.
- Gestionnaire de code promotion
- Cette classe gère les codes de promotion associés à une commande.
- Fabrique d'entrée de catalogue
- Cette classe convertit un objet entrée de catalogue HCL Commerce en objet pouvant être interprété par le moteur de promotion.
- Générateur d'agenda d'exécution de promotion
- Cette classe crée un
PromotionExecutionAgenda. Un agenda est transmis avec chaque appel à destination du moteur de promotion. - Gestionnaire de bons de réduction
- Cette classe gère les bons de réduction.
- Générateur de séquence
- Cette classe trie les promotions dans l'
PromotionExecutionAgendapour déterminer l'ordre dans lequel elles sont évaluées et appliquées. - Fabrique d'article de commande
- Cette classe convertit un objet article de commande HCL Commerce en objet pouvant être interprété par le moteur de promotion.
- Fabrique de client
- Cette classe convertit un objet utilisateur HCL Commerce en objet pouvant être interprété par le moteur de promotion.
- Fabrique de profil client
- Cette classe convertit un objet groupe de membres HCL Commerce en objet pouvant être interprété par le moteur de promotion.