Ressources d'expérience

Module Expérimentations. L'expérimentation permet aux responsables marketing de lancer des activités Web alternatives en parallèle avec des activités existantes. Ces expérimentations sont similaires à des activités Web en ce qu'elles fournissent un message marketing alternatif. Les expérimentations sont spécifiques à un magasin donné et, par conséquent, le module Expérimentation est affiché comme dépendant du module Magasin.L'expérimentation permet aux responsables marketing de lancer des activités alternatives en parallèle avec des activités existantes. Ces expérimentations sont similaires à des activités Web en ce qu'elles fournissent un message marketing alternatif. Le diagramme suivant illustre l'intégration d'expériences dans Transaction server.

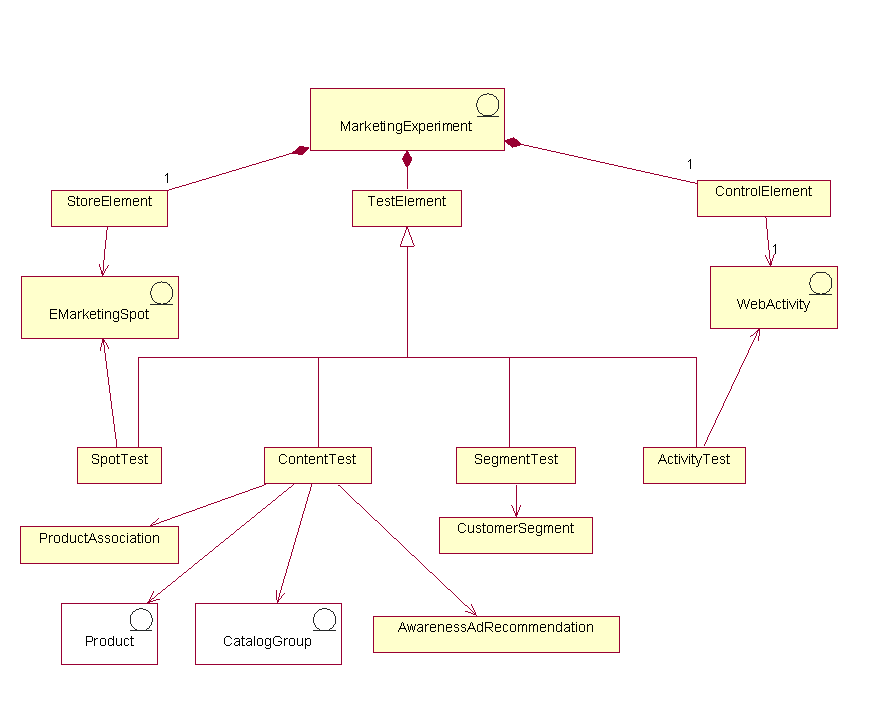
Ce diagramme illustre l'intégration d'expérimentations dans Transaction server.

MarketingExperiment
Le bean MarketingExperiment Enterprise représente une expérience. Il est associé à un élément StoreElement unique qui définit le magasin dans lequel il doit s'afficher. Il est également associé à un élément TestElement qui définit les éléments testés. Enfin, il est associé à un élément ControlElement qui définit le contenu du magasin auquel l'élément TestElement est comparé.
StoreElement
StoreElement représente le magasin auquel appartient l'expérience.
TestElement
ControlElement représente le contenu comparé à celui qui apparaît aux clients.
ControlElement
ControlElement représente le contenu auquel est comparé ControlElement.
EMarketingSpot
EMarketingSpot représente l'emplacement où est affichée l'expérience.
WebActivity
WebActivity représente l'activité Web contenant l'élément de contrôle de l'expérience.
SpotTest
Si l'expérience est une expérience Emplacement e-Marketing, elle est destinée à tester si l'affichage d'une activité Web à un emplacement différent est plus efficace. Ce type d'expérience contient un objet SpotTest. Cet objet représente l'emplacement d'affichage de l'élément de test.
ContentTest
Si l'expérience est une expérience de contenu, elle est destinée à tester si l'affichage d'un contenu différent dans une activité Web est plus efficace. Ce type d'expérience contient un objet ContentTest. Cet objet représente le contenu à afficher en tant qu'élément de test. Une expérience de contenu doit être associée à un objet ProductAssociation, un objet Product, un objet CatalogGroup ou un objet AwarenessAdRecomendation.
ProductAssociation
Si l'expérience est une expérience de contenu, elle peut contenir un objet ProductAssociation. Cet objet représente le produit associé au contenu de test.
AwarenessAdRecommendation
Si l'expérience est une expérience de contenu, elle peut contenir un objet AwarenessAdRecommendation. Cet objet représente la publicité de sensibilisation associée au contenu de test.
SegmentTest
Si l'expérience est une expérience de segment, elle est destinée à tester si l'affichage d'une activité Web à l'intention d'un segment de clientèle cible différent est plus efficace. Ce type d'expérience contient un objet SegmentTest. Cet objet représente le segment de clientèle qui visualise l'élément de test.
CustomerSegment
Si l'expérience est une expérience de segment, elle contient un objet CustomerSegment. Cet objet représente le segment de clientèle cible associé au contenu de test.
ActivityTest
Si l'expérience est une expérience d'activité Web, elle est destinée à tester si l'affichage d'une activité Web différente est plus efficace. Ce type d'expérience contient un objet ActivityTest. Cet objet représente l'activité Web à afficher en tant qu'élément de test.