Ressources devises
Module Devises prises en charge. Une devise prise en charge est une devise pouvant être affichée et gérée par le magasin en ligne. Les devises prises en charge sont spécifiques au magasin concerné et, par conséquent, le module Devises prises en charge est affiché comme dépendant du module Magasin.
Vous pouvez afficher les prix sur votre site dans une seule devise ou bien les afficher dans plusieurs devises en suivant les instructions fournies pour l'euro. Si votre site possède plusieurs magasins, vous pouvez définir une devise différente pour chaque magasin ou bien affecter des devises au groupe de magasins. En fonction de la nature du site créé, vous pouvez spécifier les devises que vous voulez utiliser et la façon de les afficher.
Dans HCL Commerce, vous pouvez permettre aux clients de sélectionner la devise dans laquelle effectuer leurs achats. Il s'agit de la devise utilisée par les clients pour régler leurs achats dans un magasin. Tous les montants affichés dans les pages du magasin le sont dans cette devise. Lorsque les clients changent la devise dans laquelle effectuer leurs achats, le prix des articles qu'ils incluent dans leur panier et le total de leur commande sont alors automatiquement convertis, recalculés et affichés dans la nouvelle devise choisie.
Les clients peuvent effectuer leurs achats dans plusieurs devises, y compris l'euro. L'euro étant devenue la devise légale de l'Union européenne au 1er janvier 1999, elle est désormais utilisée sur les marchés financiers. Les taux de conversion entre l'euro et les devises des pays participants sont fixes.
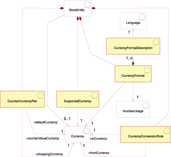
Le diagramme suivant illustre la structure des devises de HCL Commerce Server :

Dans le diagramme ci-dessus, la devise est au centre du modèle d'informations. Chaque magasin, ou groupe de magasins, dispose d'une devise par défaut.
- Format de devise
- Une entité magasin peut comporter plusieurs règles currency formatting. Si un magasin ne dispose pas d'une règle de formatage pour une devise donnée, celle du groupe de magasins est utilisée. Les formats de devise sont configurés dans la table CURFORMAT. La ressource format de devise peut être utilisée par d'autres magasins.
- Utilisation de nombres
- Chaque règle de devise formatée est associée à une number usage. Les nombres relatifs à des quantités ou à des montants monétaires peuvent être arrondis et formatés différemment, selon l'usage qui leur est associé. Les magasins peuvent spécifier des règles différentes d'arrondi et de formatage des nombres qu'ils affichent selon leur utilisation. Un magasin peut, par exemple, arrondir les prix unitaires à quatre positions décimales en spécifiant Prix unitaire comme utilisation, tandis que d'autres montants seront arrondis à deux positions décimales en stipulant l'utilisation "par défaut". L'utilisation des nombres est stockée dans la table NUMBRUSG.
- Description du format de devise
- Une règle de format de devise peut comporter plusieurs currency format descriptions. Ces descriptions décrivent comment formater (pour les besoins de l'affichage) les montants monétaires pour une devise et une langue déterminées. Chaque description est associée à une langue dans la table LANGUAGE. Les descriptions des formats de devise sont stockées dans la table CURFMTDESC.
- Devise prise en charge
- Une entité magasin peut comporter plusieurs supported currencies. Une devise prise en charge est une devise dans laquelle le paiement est accepté. La ressource devise prise en charge peut être utilisée par d'autres magasins.
- Règle de conversion de devise
- Toutes les devises suivent des règles gérant leur conversion vers et à partir d'autres devises. Chaque currency conversion rule peut être utilisée pour convertir un prix (stocké dans une devise spécifique dans la base de données) en un montant qui sera facturé au client dans une autre devise prise en charge. La ressource règle de conversion de devise prise en charge peut être utilisée par d'autres magasins.
- Contre-valeur en devise
- Counter currencies désignent les montants en devises qui sont affichés de pair avec une autre devise prise en charge. Elles ne peuvent être utilisées pour les achats mais sont mentionnées à titre d'information. Si un client décide de faire ses achats en euros, par exemple, les montants monétaires en euros ainsi que dans d'autres devises, peuvent être affichés dans le magasin. Les montants exprimés dans la devise d'achat sont convertis dans toutes les devises de contre-valeur qui lui sont associées. Les devises de contre-valeur sont appariées avec une devise prise en charge, comme par exemple le florin néerlandais avec l'euro. Les paires de contre-valeurs en devise sont stockées dans la table CURCVLIST. La ressource devise de contre-valeur peut être utilisée par d'autres magasins.