Ressources tarification
Module Prix. Les prix sont spécifiques à un magasin particulier. Chaque magasin peur utiliser des prix et, dans ce cas, l'objet Magasin est indiqué comme dépendant du module Prix.
La tarification désigne le prix d'une entrée de catalogue et les critères éventuels à respecter pour pouvoir utiliser ce prix. Pour créer un catalogue fonctionnel, vous devez ajouter des informations de tarification à la base de données. Créez ces informations sous un format de fichiers XML pouvant être chargés dans la base de données via les utilitaires de chargement.
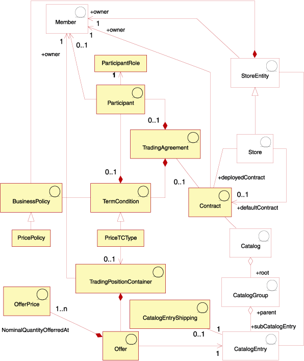
Le diagramme suivant décrit les ressources tarification dans Transaction server.

- Offre
- Les Offers, ou tarification, désignent les différents prix proposés pour un même produit, ou article, en fonction des clients ou des organisations. Une offre représente le prix d'une entrée de catalogue, ainsi que les critères. Il peut s'agir, par exemple, de la quantité à acheter que le client doit satisfaire afin de payer ce prix. Par exemple, les marchandises et les services sont souvent proposés à des prix différents selon qu'il s'agit d'enfants, d'étudiants, d'adultes ou de retraités. Dans HCL Commerce, une offre est aussi appelée position commerciale, et fait partie d'un conteneur de positions commerciales.
- Prix de vente
- Le offer price est le prix demandé par un magasin pour les entrées de catalogue par le biais d'accords commerciaux ou de contrats. Une offre peut avoir un ou plusieurs prix de vente définis dans diverses devises.
- Conteneur de positions commerciales
- Une offre fait partie d'un trading position container, dont un membre est propriétaire. Comme son nom l'indique, un conteneur de positions commerciales contient des positions commerciales. Le conteneur de positions commerciales peut être mis à la disposition de tous les clients, ou bien seulement des clients appartenant à certains groupes. Pour mettre le conteneur à la disposition des clients, utilisez les accords commerciaux et les contrats, et les conditions et modalités des contrats. Aux termes d'un contrat, un conteneur de positions commerciales est un objet métier de type prix pouvant être référencé par plusieurs stratégies commerciales. Le conteneur, en tant qu'objet métier de type prix, peut être partagé au sein d'un magasin ou de tous les magasins d'un groupe. Un conteneur de positions commerciales est aussi appelé price list. Dans certains modèles commerciaux, vous pouvez disposer de plusieurs listes de prix standard, qui peuvent se baser sur des coûts ou des prix catalogue.
- Conditions et modalités
- Terms and conditions définissent le comportement et les propriétés d'un accord commercial. De nombreuses conditions et modalités font référence à des stratégies commerciales dans la mesure où ces stratégies définissent de nombreux aspects du fonctionnement d'un magasin.
- Types de conditions et modalités de tarification
-
Les Pricing terms and conditions déterminent quels produits sont disponibles dans le cadre d'un contrat et combien le client paie ces produits. Au moins l'une des modalités relatives à la facturation suivantes doit figurer dans un contrat : Les conditions et modalités de facturation suivantes sont disponibles dans HCL Commerce :- Liste de prix personnalisée
- Cette modalité terme spécifie que la liste des produits proposés à la vente et leurs prix sont personnalisés dans un contrat et que les prix sont personnalisés. Les articles visés ne sont pas limités à une section du catalogue mais peuvent provenir de tout endroit dans le catalogue.
- Catalogue entier avec ajustements
- Cette modalité est à présent obsolète ; utilisez à la place la modalité Catalogue avec filtrage.
- Liste des prix avec ajustement
- Cette modalité associe un pourcentage d'ajustement (majoration ou remise) par rapport au prix de base défini dans le catalogue sur tous les produits proposés à la vente dans une liste de prix. Si aucun ajustement n'est spécifié, les articles sont vendus au prix de base.
- Liste des prix avec ajustement sélectif
- Cette modalité est similaire à la liste de prix avec ajustement, sauf que l'ajustement ne s'applique pas à l'intégralité de la liste de prix. L'ajustement est fait sur un sous-ensemble de la liste des prix. Le sous-ensemble de la liste des prix peut être une stratégie commerciale relative à des jeux de produits ou à un jeu de produits personnalisé.
- Catalogue avec filtrage
- Cette modalité associe un pourcentage d'ajustement (majoration ou remise) par rapport au prix de base défini dans le catalogue sur tous les produits proposés à la vente dans le catalogue d'un magasin. Cette modalité associe également l'ensemble des produits disponibles d'une catégorie, ou une liste de produits et articles spécifiés proposés à la vente, avec un ajustement (majoration ou remise) par rapport au prix de base défini dans la liste des prix référencée par cette modalité. Elle peut également spécifier les catégories, produits et articles en vente, ou non, dans le cadre d'un contrat. Les jeux de produits de catégorie se comportent de façon identique à une stratégie commerciale relative aux jeux de produits. Les jeux de produits d'article sont des jeux de produits personnalisés.
- Tarification des composants de kit dynamique
- Ce terme propose un kit dynamique pour la vente et spécifie les prix ajustés des composants dans ce kit dynamique. L'ajustement peut prendre la forme d'un ajustement en pourcentage (majoration ou remise) ou d'un prix fixe. Le prix du kit dynamique est la somme des prix des composants ajustés.
Accord commercial
Un trading agreement peut être un contrat, une demande de devis, un compte d'entreprise ou une vente aux enchères. Un accord commercial est un accord négocié entre un vendeur et un acheteur. Dans cet accord commercial, l'acheteur est habilité à acheter certains articles selon les conditions et modalités spécifiées et les stratégies commerciales stipulées dans le contrat. Un contrat permet par exemple au client d'acheter des produits d'un magasin à un prix spécifié et pendant une période déterminée, d'après les conditions et modalités. Dans HCL Commerce, tous les clients doivent effectuer leurs achats conformément à un contrat. Un magasin peut déployer un ou plusieurs contrats et l'un d'eux peut être désigné en tant que contrat par défaut. Un contrat par défaut contient un jeu de conditions et modalités associé à un jeu de stratégies par défaut du magasin. Un accord commercial peut contenir zéro ou plusieurs participants avec des rôles différents.- Participant
- Un participant peut faire partie soit d'un accord commercial, soit des conditions et modalités. Un participant est un membre qui peut être un groupe de membres, une organisation ou un individu. Si un participant avec un rôle d'acheteur est mentionné au contrat, l'acheteur dans le magasin doit être membre du participant pour effectuer des achats d'après ce contrat. Les conditions et modalités peuvent aussi contenir zéro ou plusieurs participants.
- Rôle du participant
-
Un participant peut avoir l'un des éléments participant rolessuivants :
- Créateur
- Seller
- Acheteur (buyer)
- Fournisseur
- Approbateur
- Titulaire du compte
- Contact chez l'acheteur
- Contact chez le vendeur
- Avocat
- Administrateur.
- Contrat
- Un contract contient le prix de vente du produit. Dans HCL Commerce, tous les clients doivent effectuer leurs achats conformément à un contrat. Un contrat permet au client d'acheter des produits d'un magasin à un prix spécifié et pendant une période déterminée, d'après les conditions et modalités et les stratégies commerciales stipulées dans le contrat. Un magasin peut être propriétaire de zéro ou de plusieurs contrats, et doit disposer au minimum d'un contrat par défaut.
Stratégie commerciale- Les Business policies sont des ensembles de règles suivies par un magasin ou un groupe de magasins, qui définissent les processus commerciaux, les pratiques du secteur et l'ampleur et les caractéristiques des offres d'un magasin, ou d'un groupe de magasins. Les stratégies commerciales sont appliquées en combinant une ou plusieurs instructions de stratégie commerciale. Ces instructions de stratégie commerciale implémentent les règles associées à cette stratégie, une référence à un objet métier sur lequel les règles opèrent, ainsi qu'un jeu de propriétés permettant de configurer l'opération des instructions de la stratégie commerciale.
- Stratégie de tarification
- Une price policy contient une référence à une liste de prix et peut être associée à plusieurs instructions de stratégie commerciale qui définissent comment ces stratégies sont implémentées dans les listes de prix. La stratégie peut être définie pour un magasin ou pour un groupe de magasins. Si la stratégie est enregistrée pour un groupe de magasins, elle peut être utilisée par tous les magasins de ce groupe.
- Expédition d'entrée de catalogue
- Les informations d'Catalog entry shipping contiennent des indications sur le conditionnement du produit pour son expédition. Chaque entrée de catalogue peut avoir plusieurs types d'informations d'expédition définies. Par exemple, la hauteur, la largeur et la longueur du produit une fois emballé.
- Autres ressources de tarification
-
Les ressources suivantes sont associées à la tarification :
- Membre
- member qui est propriétaire du conteneur de positions commerciales. Ce conteneur ne peut avoir qu'un seul propriétaire.
- Royaume-Uni
-
Un store est une entité magasin. Un magasin doit appartenir à un groupe de magasins.
- Entité magasin
- Une store entity représente un magasin dans la base de données de Transaction server.
- Catalogue
- Un catalog contient des entrées de catalogue qui sont référencées dans un contrat. Il contient toutes les informations de hiérarchie et de navigation du catalogue en ligne. Le catalogue constitue un recueil des groupes et entrées de catalogue disponibles pour affichage et achat dans un magasin en ligne.
- Groupe de catalogues
- Un catalog group, ou catégorie, désigne des regroupements génériques d'entrées de catalogue, créés pour des besoins de navigation et de partitionnement du catalogue. Un groupe de catalogue est rattaché à un catalogue et peut contenir plus d'un groupe de catalogue ou d'entrées de catalogue. Vous pouvez associer des groupes de catalogues à plusieurs catalogues.
- Entrée de catalogue
- Une catalog entry représente des marchandises pouvant être commandées depuis un catalogue en ligne. Ces entrées appartiennent à des groupes de catalogue. Une offre est toujours associée à une entrée de catalogue.