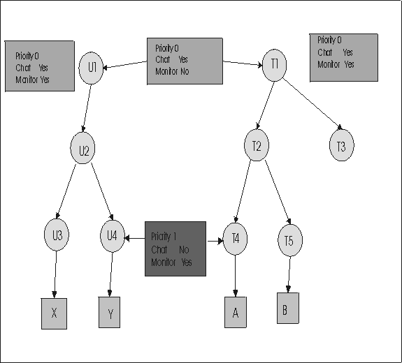
例 2: 高優先度の許可

グループ U4 および T4 が作成されたとき、デフォルト・テンプレートが標準許可セットとして受け入れられました。「許可を管理」で U4 と T4 の間に関係を作成し、「チャット」に高優先度の「いいえ」を選択し、「モニター」に高優先度の「はい」を選択します。

許可リンクの作成

  1. 「ターゲット・グループ」 > 「すべてのターゲット・グループ」をクリックします。
  2. T4 を選択します。
  3. 「許可を管理」をクリックします。
  4. 「許可を管理」画面が表示されます。
  5. 「グループ・ブラウザー」ボタンをクリックします (選択されていない場合)。
  6. 「ユーザー・グループ」の隣にあるセレクター・ボタンをクリックし、U4 を選択します。グループ・リストを展開する必要があります。
  7. セレクター・ボタンをクリックします。
  8. 「ターゲット・グループ」の隣にあるセレクター・ボタンをクリックし、T4 を選択します。グループ・リストを展開する必要があります。
  9. セレクター・ボタンをクリックします。
  10. 一連の許可とその選択された値が表示されます。これらは、U4 および T4 について定義された標準ポリシーの組み合わせから導出されたものです。
  11. 「使用可能」チェック・ボックスをクリックして、すべてのポリシーを使用可能にします。
  12. 「チャット」の優先度を 1 に設定して「いいえ」を選択し、「モニター」の優先度を 1 に設定して「はい」を選択します。「ガイダンス」、「アクティブ」、および「ファイル転送」を「いいえ (No)」に設定します。
  13. 送信」をクリックします。

1. 高優先度の許可
グループ U4 と T4、およびグループ U1 とグループ T1 の間の許可リンクを示すグループ階層が表示されます。周囲のテキストはその詳細を示しています。