Flux du moteur de promotion lors de l'évaluation de promotions

Le moteur de promotion évalue des promotions pour les clients lorsque ceux-ci effectuent leurs achats à partir dans la boutique en ligne. Le processus d'évaluation comporte plusieurs étapes et implique différents composants du moteur de promotion.

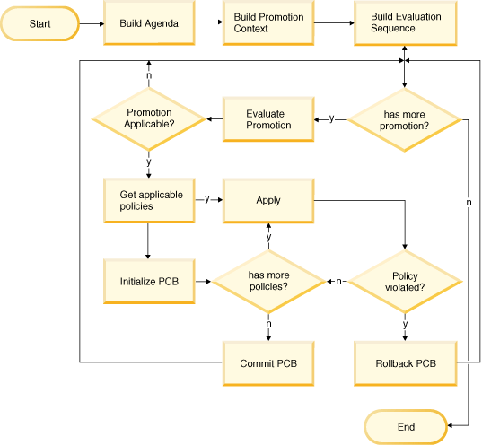
Le diagramme suivant illustre le flux d'un appel du moteur de promotion.

image à insérer ici

D'abord, le générateur PromotionAgendaBuilder, enregistré auprès du moteur de promotion, est appelé pour générer un agenda pour cet appel. Un agenda fonctionne comme une table contenant une liste de promotions à évaluer et toutes les stratégies applicables à chaque promotion.

Lorsque l'agenda est généré, le moteur de promotion appelle la fabrique PromotionContextFactory enregistrée pour créer un contexte de promotion. Ensuite, le moteur de promotion appelle un générateur PromotionSequenceBuilder enregistré afin de trier toutes les promotions répertoriées dans l'agenda pour déterminer l'ordre d'évaluation des promotions. Une fois cet ordre déterminé, la phase d'initialisation d'un appel au moteur de promotion est terminée.

Dans l'étape suivante, le moteur de promotion effectue une itération dans l'ordre généré précédemment et évalue les promotions individuellement. Lorsqu'une promotion est évaluée et considérée comme applicable, le moteur de promotion consulte l'agenda d'exécution de promotion et trouve toutes les stratégies de promotion d'application pour la promotion concernée. Ensuite, il initialise le bloc de contrôle de promotion (PCB) et applique provisoirement la promotion. Après l'application provisoire de la promotion, le moteur de promotion applique individuellement les stratégies de promotion appropriées. Si une violation est détectée, le bloc de contrôle de promotion est annulé et la promotion n'est pas appliquée. Si aucune violation n'est détectée après l'application de toutes les stratégies, le bloc de contrôle de promotion est validé. Cela signifie que la promotion est désormais appliquée à la commande. Ce processus continue jusqu'à ce que toutes les promotions de la séquence soient évaluées. Ensuite, un objet PromotionArgument est généré d'après le contenu du contexte de promotion et renvoyé suite à cet appel.

Ordre d'évaluation des promotions

Pour synchroniser l'ordre d'affichage et d'évaluation des promotions (les promotions de niveau produit passent before les promotions de niveau commande) dans les magasins :

  1. Sortez du magasin.
  2. Ouvrez le fichier suivant dans un éditeur de texte : WC_eardir /xml/PromotionEngineConfiguration/WCSPromotionEngineConfig.xml
  3. Localisez l'élément PromotionExecutionSequenceBuilder.
  4. Modifiez la valeur de son attribut impl, de "com.ibm.commerce.marketing.promotion.runtime. DefaultSequenceBuilder" en "com.ibm.commerce.marketing.promotion.runtime. Static SequenceBuilder".
  5. Ouvrez le magasin.