Flux d'état d'espace de travail
Les espaces de travail peuvent être utilisés dans divers états. Les diagrammes de flux d'état peuvent vous aider à comprendre les actions autorisées au cours de divers états dans les espaces de travail, les groupes de tâches et les tâches.
Etats d'espace de travail
Le diagramme de flux d'état suivant décrit le flux de travaux type des états d'espace de travail :


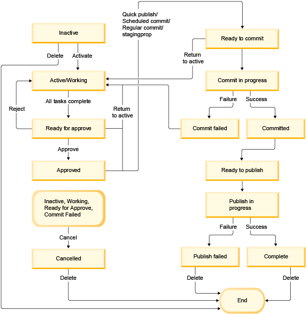
États de groupe de tâches
Le diagramme de flux d'état suivant décrit le flux de travaux type des états de groupe de tâches :


Les groupes de tâches contiennent 14 états, classés dans les groupes suivants :
| Groupes d'états | Etat technique | Actions permises |
|---|---|---|
| Inactif | 0 : Inactif | Activer, Supprimer, Annuler |
| En cours | 1 : En cours | Annuler |
| Prêt pour approbation | 2 : Prêt pour approbation | Approuver, Rejeter, Annuler, Réactiver |
| 3 : Approuvé | Réactiver | |
| Approuvé | 4 : Prêt pour validation | Réactiver |
| 8 : Validation en cours | ||
| 9 : Engagé | ||
| 10 : Prêt pour publication | ||
| 11: Publication en cours | ||
| Validation/Publication (continue) | 12: Publié | |
| 7 : Echec de la validation | Annuler, Réactiver | |
| Echec de la validation/publication | 13: Echec de la publication | Supprimer |
| Terminé | 5 : Terminé | suppression |
| Annulé | 6 : Annulé | Supprimer |
Etats d'une tâche
Le diagramme de flux d'état suivant décrit le flux de travaux type des états de tâche :

