HCL Commerce Enterprise

Flux d'approbation de contrat

Un contrat passe par différents états de sa création à sa suppression. Dans la plupart des cas, le changement d'état est provoqué par des actions de l'utilisateur. Certains changements d'état surviennent automatiquement. L'état approbation est facultatif.

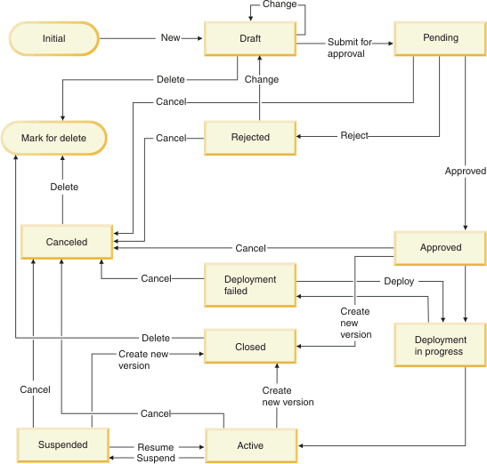
Sur le schéma ci-dessous, les mesures qui provoquent les changements d'état apparaissent sur les lignes qui relient les états du contrat. Les lignes sans intitulé représentent les changements d'état qui se produisent automatiquement. Ce schéma montre les états possibles d'un contrat.

Etats des contrats dans HCL Commerce. Les détails des états sont indiqués sous l'image.

Ces états sont illustrés dans le schéma :

Initial
Cet état représente le point de départ d'un contrat.
Brouillon :
Un contrat provisoire est un contrat qui vient d'être créé, un contrat qui a été importé depuis une source externe comme contrat provisoire, ou un contrat créé en dupliquant un contrat existant (la duplication d'un contrat existant n'apparaît pas dans le schéma). Un contrat à l'état provisoire est incomplet et n'est pas prêt à être soumis pour approbation. Le directeur des ventes ou le représentant du compte décide quand un contrat provisoire est prêt à être soumis pour approbation.
En attente (d'approbation)
Un contrat en attente (d'approbation) est un contrat provisoire complet qui a été soumis pour approbation. Le directeur des ventes ou le représentant du compte décide quand un contrat provisoire est prêt à être soumis pour approbation. Les valideurs désignés pour le contrat doivent le revoir. Un contrat dans cet état ne permet pas d'acheter des produits.
Approuvé
Si les valideurs désignés pour le contrat décident qu'un contrat est complet et acceptable, ils peuvent le faire passer à l'état accepté. HCL Commerce tentera automatiquement de déployer un contrat approuvé.
Rejeté
Si le valideur désigné pour le contrat décide qu'un contrat est incomplet ou inacceptable, il peut le faire passer à l'état rejeté. Un contrat à l'état rejeté peut être modifié et soumis à nouveau pour approbation, annulé, ou marqué pour suppression.
Déploiement en cours
Un contrat en cours de déploiement est un contrat accepté qui est publié sur le serveur. On ne peut pas faire d'achats en vertu de ce contrat. Dans les fichiers XML et les tables de base de données HCL Commerce, cet état figure comme DeploymentInProgress.
Actif
Un contrat actif est un contrat qui a été déployé avec succès et en vertu duquel on peut faire des achats. Après la date d'expiration d'un contrat, celui-ci reste à l'état actif jusqu'à son annulation.
Echec du déploiement
Si un contrat ne peut pas être publié sur le serveur, il passe à l'état échec du déploiement. Consultez les journaux des erreurs et essayez de résoudre l'incident qui empêche le déploiement du contrat, puis essayez à nouveau de déployer le contrat. Dans les fichiers XML et les tables de base de données HCL Commerce, cet état figure comme DeploymentFailed.
Fermé
Un contrat actif, interrompu ou accepté passe directement à l'état fermé quand une nouvelle version du contrat est acceptée. Quand on crée une nouvelle version d'un contrat, on crée une copie du contrat, qui passe à l'état provisoire.
Suspendu
Quand un contrat est interrompu, il ne peut pas servir pour faire des achats. Le contrat ne peut pas être modifié, mais on peut le reprendre en le réactivant.
Annulé
Un contrat annulé n'est plus en vigueur. Il reste cependant dans la base dse données.
Marqué pour suppression
Un contrat marqué pour suppression n'est plus accessible via HCL Commerce. Dans les fichiers XML et les tables de base de données HCL Commerce, cet état figure comme MarkForDelete.