Sites étendus - Structure d'organisation du hub de sites étendus
Sites étendus - Structure d'organisation du hub de sites étendus se compose du hub de sites étendus, du magasin de ressources et de l'organisation vendeuse de sites étendus.
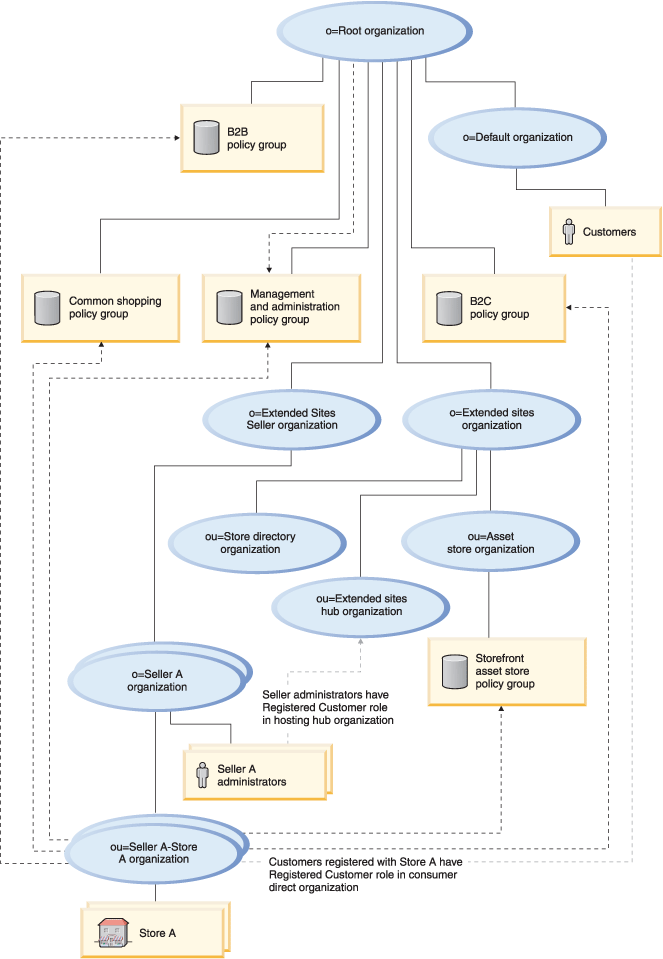
Dans ces diagrammes décrivant une structure d'organisation de sites étendus élémentaire, l'organisation racine est propriétaire des ensembles de stratégies par défaut et y souscrit, comme indiqué dans Stratégies de contrôle d'accès et structure d'ensemble de stratégies.
Hub de sites étendus


Le hub de sites étendus souscrit directement à l'ensemble de stratégies de gestion et d'administration et à l'ensemble de stratégies interentreprise, est propriétaire de l'ensemble de stratégies du magasin du canal et y souscrit. Par conséquent, ces stratégies s'appliquent aux administrateurs du canal qui sont situés directement sous l'organisation hub de sites étendus, ainsi qu'au magasin du canal (hub de sites étendus).
L'ensemble de stratégies du hub de sites étendus comporte les stratégies suivantes :
- AllUsersExecuteChannelStoreAllUsersViews
- ContractAdministratorsForChannelOrgExecuteCreateCommandsOnMemberResource
- ContractAdministratorsForChannelOrgExecuteContractDeployCommandsOnContractResource
- ContractAdministratorsForChannelOrgDisplayContractDatabeanResourceGroup
Magasin de ressources


L'organisation du magasin de ressources ne souscrit directement à aucun ensemble de stratégies. Elle hérite, par conséquent, de l'ensemble de stratégies de gestion et d'administration de l'organisation racine. Ces stratégies s'appliquent à l'organisation du magasin de ressources et aux magasins de ressources dont elle est propriétaire. Cette organisation est propriétaire de l'ensemble de stratégies du magasin de ressources de vitrine de site étendu, mais sans y souscrire.
Organisation vendeuse de sites étendus


L'organisation vendeuse de sites étendus ne souscrit directement à aucun ensemble de stratégies. Elle hérite, par conséquent, de l'ensemble de stratégies de gestion et d'administration de l'organisation racine. Ces stratégies s'appliquent à l'organisation vendeuse de sites étendus ainsi qu'aux organisations vendeuses A dont elle est propriétaire et à leurs administrateurs.
L'organisation Vendeur A-Magasin A souscrit directement à l'ensemble de stratégies de gestion et d'administration, à l'ensemble de stratégies d'achat commun, aux ensembles de stratégies de commerce interentreprise et grand public, ainsi qu'à l'ensemble de stratégies du magasin de ressources de vitrine. Ces stratégies s'appliquent à tous les magasins dont est propriétaire l'organisation Vendeur A-Magasin A.