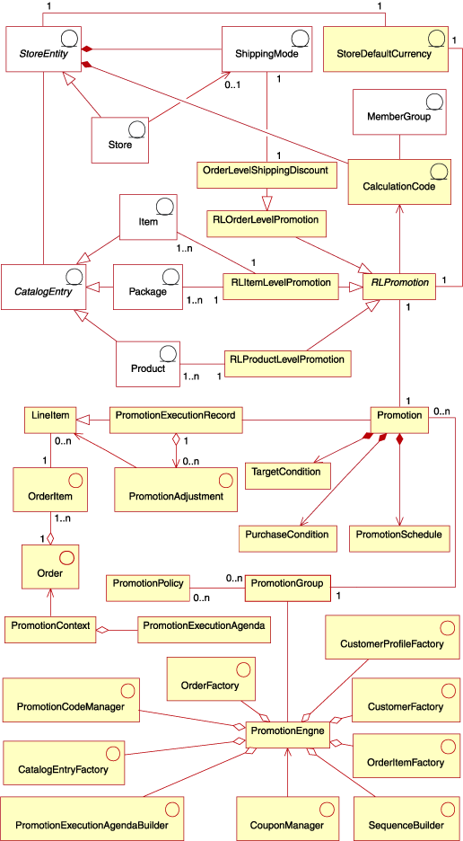
Elementos de promoción basados en normas
El siguiente diagrama muestra la estructura de las promociones basadas de reglas HCL Commerce Server.
- Moneda predeterminada de la tienda
- Esta es la moneda predeterminada de la tienda según se ha definido en la tabla STOREENT. Las promociones basadas en reglas se definen en esta moneda, pero se pueden evaluar bajo demanda utilizando cualquier moneda a la que dé soporte la tienda.
- Código de cálculo
-
Una calculation code se representa en la infraestructura de cálculo mediante una promoción promotion. Un código de cálculo indica cómo se calcula la promoción para los artículos de pedido mediante la norma de cálculo correspondiente.
Un código de cálculo pertenece a una entidad de tienda. En una entidad de tienda se pueden definir varios códigos de cálculo. Si se suprime la entidad de tienda, también se suprimen los códigos de cálculo que están definidos en dicha entidad de tienda.
Cada código de cálculo de promoción tiene una fecha de inicio y una fecha de finalización, que definen el período de tiempo en que la promoción es efectiva. El código de cálculo de promoción también se puede asociar a uno o varios grupos de miembros, lo que define los grupos de miembros elegibles.
El código de cálculo de promoción puede asociarse a una o más entradas de catálogo y grupos de catálogo. La acción de asociar un código de cálculo a un grupo de catálogo tiene el mismo efecto que la acción de asociarlo directamente a todas las entradas de catálogo del grupo de catálogo. Sin embargo, los códigos de cálculo de promoción que están asociados al grupo de catálogo A no están asociados a los productos y artículos del grupo de catálogo B si el grupo de catálogo A contiene el grupo de catálogo B.
- RLPromotion
- Es el objeto padre de las promociones basadas en reglas. Aunque RLPromotion es el nombre de tipo de objeto, puede comprenderse que corresponde a una promoción basada en reglas. Cada promoción basada en reglas tiene un nombre, diversas descripciones que se visualizan en circunstancias diferentes, una prioridad, un segmento de clientes de destino y una planificación de ejecución que controla las fechas y las horas.
El atributo de prioridad puede dar una precisión mayor. El atributo de prioridad ayuda a resolver aquellos conflictos en los que se puede aplicar varias promociones. Las promociones se aplican en el orden que el que se ha definido por sus respectivos valores de prioridad, en orden descendente. Es decir, la promoción con el valor de prioridad más alto se aplica primero.
Todos los objetos hijo clasifican adicionalmente los tipos de promociones basados en normas y añaden valores específicos al tipo de promoción en el lugar necesario. Cada uno de estos objetos también contiene la lógica adecuada para manipular el archivo XML del dominio, que define la promoción.
- Promoción a nivel de RLProduct
- Estos objetos representan las promociones basadas en normas a nivel de producto. Esta clase se deriva de la clase RLPromotion. Esta clase requiere un atributo adicional,
SKU, que identifica el producto de destino. - Promoción a nivel de RLItem
- Estos objetos representan promociones basadas en normas a nivel de artículo. Esta clase se deriva de la clase RLPromotion. Esta clase requiere un atributo adicional,
catEntryID, que identifica el producto de destino. Estas promociones a nivel de artículos también se utilizan para los kits premontados de destino con promociones basadas en reglas ya que se pueden solicitar por separado con su propiocatEntryIDy precio. Los paquetes compuestos y los kits dinámicos no pueden ser del destino de las promociones basadas en normas. - Promoción a nivel de RLOrder
- Estos objetos representan promociones basadas en normas a nivel de pedido. Esta representación se deriva de la RLPromotion. Esta clase requiere un atributo adicional,
inCombineWithProductLevelDiscount, que determina si la promoción a nivel de pedido se puede aplicar al mismo tiempo que una promoción a nivel de producto. - Promoción de envío a nivel de pedido
- Esta clase se deriva de la clase de promoción a nivel de RLOrder. Esta clase requiere más atributos que definan el método de envío que se va a utilizar y una tarifa con el descuento.
- Promotion
- Estos objetos representan incentivos que se ofrecen a los clientes para inducirlos a efectuar una compra.
- Registro de ejecución de promoción
- Una clase que utiliza el motor de promoción. Cada instancia de esta clase representa una promoción que se aplica a un pedido una vez.
- Línea de detalle
- Esta clase representa un artículo de pedido al motor de promociones. Cada línea de detalle es un artículo de pedido o una parte de un artículo de pedido.
- Artículo de pedido
- Los artículos de pedido son los productos o artículos individuales que forman un pedido.
- Ajuste de promoción
- Esta clase representa cambios en un pedido como resultado de aplicar una promoción específica a ese pedido.
- Condición de destino
- Condiciones que especifican los segmentos de clientes a los que se destina o se excluye de una promoción.
- Condición de compra
- Esta clase define las compras que un cliente realiza para optar a una promoción.
- Planificación de la promoción
- Esta clase representa los periodos de tiempo durante los que está disponible una promoción.
- Orden
- Los pedidos representan la lista de productos que un cliente selecciona para su compra.
- Contexto de promoción
- Estos objetos los utiliza exclusivamente el motor de promociones para hacer un seguimiento de la información relacionada con una llamada al motor de promociones.
- Programa de ejecución de promoción
- Lista de promociones que, potencialmente, requieren evaluación. Con cada llamada, se pasa una agenda al motor de promociones.
- Política de promoción
- Las políticas de promociones representan normas de negocio que gobiernan la aplicación de promociones en un pedido.
- Grupo de promociones
- Mecanismo de agrupación al que están asociadas las promociones y las políticas de promociones.
- Motor de promoción
- Esta clase evalúa las promociones aplicables a un pedido y calcula el resultado de aplicar los ajustes correspondientes.
- Fábrica de pedidos
- Esta clase convierte un objeto de pedido de HCL Commerce en un objeto que el motor de promociones puede interpretar.
- Gestor de códigos de promoción
- Esta clase gestiona los códigos de promoción que están asociados a un pedido.
- Fábrica de entrada de catálogo
- Esta clase convierte un objeto de entrada de catálogo de HCL Commerce en un objeto que el motor de promociones puede interpretar.
- Creador de la agenda de ejecución de promociones
- Esta clase crea un
PromotionExecutionAgenda. Con cada llamada, se pasa una agenda al motor de promociones. - Gestor de cupones
- La clase que gestiona los cupones.
- Creador de secuencias
- Esta clase clasifica las promociones en la
PromotionExecutionAgendapara determinar el orden en que deben evaluarse y aplicarse estas promociones. - Fábrica de artículos de pedido
- Esta clase convierte un objeto de artículo de pedido de HCL Commerce en un objeto que el motor de promociones puede interpretar.
- Fábrica de clientes
- Esta clase convierte un objeto de usuario de HCL Commerce en un objeto que el motor de promociones puede interpretar.
- Fábrica de perfiles de cliente
- Esta clase convierte un objeto de grupo de miembros de HCL Commerce en un objeto que el motor de promociones puede interpretar.