Elementos de fijación de precios
Un paquete de precios. Los precios no son específicos de una tienda determinada. Cada tienda puede utilizar precios y, por ello, el objeto Tiendas depende del paquete Precios.
La fijación de precios representa el precio para una entrada de catálogo y los criterios que deben satisfacerse para utilizar ese precio. Para crear un catálogo operativo, debe añadir información sobre precios a la base de datos. La información sobre precios puede crearla en formato de archivos XML que se pueden cargar en la base de datos utilizando los programas de utilidad de carga.
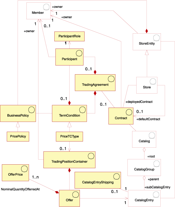
El diagrama siguiente muestra los elementos de fijación de precios en el Transaction server.

- Oferta
- Offers, o fijación de precios, son precios diferentes del mismo producto o artículo para clientes u organizaciones diferentes. Una oferta representa el precio de una entrada de catálogo y los criterios. Por ejemplo, la cantidad a comprar, que el cliente debe satisfacer para pagar dicho precio. Por ejemplo, a menudo, la mercancía o los servicios tienen precios distintos para los niños, los estudiantes, los adultos o los jubilados. En HCL Commerce, una oferta también se conoce como propuesta de comercio y forma parte de un contenedor de propuestas de comercio.
- Precio de oferta
- El offer price es el precio al que se ofrecen las entradas de catálogo de una tienda, mediante contratos o acuerdos comerciales. Una oferta puede tener uno o varios precios de oferta que están definidos en varias monedas.
- Contenedor de propuestas de comercio
- Una oferta forma parte de un trading position container que es propiedad de un miembro. Un contenedor de propuestas de comercio contiene las propuestas de comercio. El contenedor de propuestas puede estar disponible para todos los clientes, o bien únicamente para clientes de grupos determinados. Para que el contenedor esté a disposición de los clientes, utilice los acuerdos o contratos comerciales, así como los términos y condiciones de los contratos. Bajo un contrato, un contenedor de propuestas de comercio es un objeto de negocio de precio al que pueden hacer referencia varias políticas de negocio de precios. El contenedor, como objeto de negocio de precio, pueden compartirlo una o varias tiendas en un grupo de tiendas. Un contenedor de propuestas de comercio también se denomina price list. En algunos modelos de negocio, puede tener varias listas de precios estándar que pueden estar basadas en precios de catálogo o de coste.
- Términos y condiciones
- Terms and conditions definen el comportamiento y las propiedades de un acuerdo comercial. Muchos términos y condiciones hacen referencia a políticas de negocio ya que éstas definen varios aspectos del funcionamiento de una tienda.
- Tipos de términos y condiciones de fijación de precios
-
Pricing terms and conditions definen qué productos están disponibles bajo un contrato y qué precios paga el cliente por los productos. En un contrato, se necesita como mínimo uno de los siguientes términos de fijación de precios: En HCL Commerce están disponibles los términos y condiciones de fijación de precios siguientes:- Lista de precios personalizada
- Este término especifica que tanto la lista de productos en venta como sus precios están personalizados para la venta en un contrato. Los artículos no están limitados a una sección del catálogo de tienda, pueden pertenecer a cualquier parte del catálogo de tienda.
- Catálogo entero con ajuste
- Este término y condición está en desuso; en su lugar utilice el término Catálogo con filtrado.
- Lista de precios con ajuste
- Este término ofrece todos los productos disponibles en una lista de precios para la venta con un ajuste por porcentaje (aumento o descuento) respecto al precio base definido en el catálogo de tienda. Si no se especifica ningún ajuste, los artículos se venden al precio base.
- Lista de precios con ajuste selectivo
- Este término es similar a la lista de precios con ajuste excepto en que el ajuste no se aplica a toda la lista de precios. El ajuste se realiza en un subconjunto de la lista de precios. El subconjunto de la lista de precios no puede ser una política de negocio de conjunto de precios o un conjunto de productos personalizado.
- Catálogo con filtrado
- Este término ofrece todos los productos disponibles en un catálogo de tienda para la venta con un ajuste por porcentaje (aumento o descuento) respecto al precio base definido en el catálogo de tienda. Este término también ofrece todos los productos disponibles en una categoría, o una lista de productos y artículos especificados, para la venta con un ajuste por porcentaje (aumento o descuento) respecto al precio base definido en la lista de precios a la que hace referencia este término. Este término también puede indicar qué categorías, productos y artículos están a la venta y cuáles no están a la venta en un contrato. Los conjuntos de productos de categoría se comportan como una política de negocio de conjunto de productos. Los conjuntos de productos de artículo son conjuntos de productos personalizados.
- Fijación de precios de componentes de kit dinámico
- Este término ofrece un kit dinámico para la venta y especifica los precios ajustados de los componentes dentro del kit dinámico. El ajuste se puede especificar como un ajuste de porcentaje (marcación o descuento) o un precio fijo. El precio del kit dinámico es la suma de los precios de componentes ajustados.
Acuerdo comercial
Un trading agreement puede ser un contrato, un RFQ, una cuenta de negocio o una subasta. Un acuerdo comercial es un acuerdo que se negocia entre un vendedor y un comprador. En el acuerdo, el comprador está habilitado para adquirir determinados artículos bajo los términos y las condiciones especificados y las políticas de negocio estipuladas en el contrato. Por ejemplo, permite al cliente adquirir productos de una tienda al precio especificado durante un periodo de tiempo especificado bajo las condiciones y los términos de fijación de precios. En HCL Commerce, todos los clientes deben comprar en una tienda bajo un contrato. Una tienda puede desplegar uno o varios contratos y uno de ellos puede designarse como el como contrato predeterminado. Un contrato predeterminado contiene un conjunto de términos y condiciones asociados a un conjunto de políticas predeterminadas de una tienda. Un acuerdo comercial puede contener cero o varios participantes con roles diferentes.- Participant
- Un participant puede formar parte de un acuerdo comercial o de términos y condiciones. Un participante es un miembro que puede ser un grupo de miembros, una organización o un individuo. Si se ha especificado un participante con rol de comprador en un contrato, un comprador debe ser miembro del participante comprador para comprar bajo el contrato. Los términos y condiciones del contrato también pueden contener cero o varios participantes.
- Rol de participante
-
Un participante puede tener uno de los siguientes participant roles:
- Creador
- Seller
- Buyer
- Proveedor
- Aprobador
- Titular de la cuenta
- Persona de contacto del comprador
- Persona de contacto del vendedor
- Apoderado
- Administrador.
- Contract
- Un contract contiene el precio de oferta del producto. En HCL Commerce, todos los clientes deben comprar bajo un contrato. Un contrato permite al cliente adquirir productos de una tienda al precio especificado durante un tiempo especificado, bajo los términos y condiciones y las políticas de negocio estipulados en el contrato. Una tienda puede poseer varios contratos o no poseer ninguno pero, como mínimo, debe poseer un contrato predeterminado.
Política de negocio- Business policies son conjuntos de reglas seguidas por una tienda o grupo de tiendas que definen procesos de negocio, prácticas del sector y el ámbito y las características de las ofertas de una tienda o grupos de tiendas. Las políticas de negocio se imponen con una combinación de uno o varios mandatos de política de negocio. Estos mandatos implementan las reglas de la política de negocio, una referencia a un objeto de negocio sobre el que actúa las reglas y un conjunto de propiedades para configurar el funcionamiento de los mandatos de política de negocio.
- Política de precios
- Una price policy contiene una referencia a una lista de precios y se puede asociar con varios mandatos de política de negocio que definen cómo se implementan las políticas de negocio en las listas de precios. La política se puede definir para una tienda o un grupo de tiendas. Si la política está registrada para un grupo de tiendas, la política la pueden utilizar todas las tiendas en dicho grupo.
- Envío de entrada de catálogo
- Catalog entry shipping La información incluye información acerca de cómo se empaqueta el producto para su envío. Cada entrada de catálogo puede tener definidos diferentes tipos de información de envío. Por ejemplo, la altura, el peso y la longitud del producto una vez empaquetado.
- Otros elementos relacionados con la fijación de precios
-
Los elementos siguientes están asociados a la fijación de precios:
- Member
- Un member que es el propietario del contenedor de propuestas de comercio. Un contenedor de propuestas de comercio solo tiene un propietario.
- Store
-
Una store es una entidad de tienda. Toda tienda debe pertenecer a un grupo de tiendas.
- Entidad de tienda
- Una store entity representa una tienda en la base de datos de Transaction server.
- Catálogo
- Un catalog contiene entradas de catálogo a las que se hace referencia en un contrato. El catálogo contiene toda la información jerárquica y de navegación para el catálogo en línea. El catálogo es una colección de grupos de catálogo y entradas de catálogo que están disponibles para visualizarse y adquirirse en una tienda en línea.
- Grupo de catálogo
- Un catalog group, o categoría, son agrupaciones genéricas de entradas de catálogo, que se crean a efectos de navegación y partición del catálogo. Un grupo de catálogo pertenece a un catálogo y puede contener más de un grupo de catálogo o entradas de catálogo. Puede asociar grupos de catálogo a más de un catálogo.
- Entrada de catálogo
- Una catalog entry representa mercancía que se puede solicitar en un catálogo en línea. Las entradas de catálogo pertenecen a grupos de catálogo. Una oferta siempre está asociada a una entrada de catálogo.