Elementos de experimentos

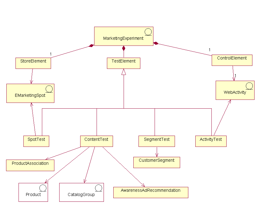
Un paquete de Experimentos. Los experimentos permiten a los Directores de marketing ejecutar actividades web alternativas simultáneamente con actividades existentes. Los experimentos son similares a las actividades web, en cuanto que proporcionan un mensaje de marketing alternativo. Los experimentos son específicos de una tienda determinada y, por ello, el paquete Experimentos se muestra como dependiente de la tienda.Los experimentos permiten a los Directores de marketing ejecutar actividades web alternativas simultáneamente con actividades existentes. Los experimentos son similares a las actividades web, en cuanto que proporcionan un mensaje de marketing alternativo. El diagrama siguiente ilustra cómo se adaptan los experimentos en Transaction server.

Ese diagrama ilustra cómo se adaptan los experimentos en Transaction server.

MarketingExperiment
El bean enterprise MarketingExperiment representa un solo experimento. Va asociado a un único StoreElement que define la tienda en la que se ha de visualizar. También está asociado a un TestElement que define lo que se está probando. Por último, también está asociado a un ControlElement que define el contenido de la tienda con el que se compara TestElement.
storeElement
StoreElement representa la tienda a la que pertenece el experimento.
TestElement
ControlElement representa el contenido que se está comparando con el contenido que ya se muestra a los clientes.
ControlElement
ControlElement representa el contenido con el que se compara ControlElement.
EMarketingSpot
EMarketingSpot representa la ubicación en la que se visualiza el experimento.
WebActivity
WebActivity representa la actividad web que comprende el elemento de control del experimento.
SpotTest
Si el experimento es un experimento de zona de e-Marketing, está diseñado para comprobar si visualizar una actividad web en una ubicación diferente resulta más eficaz. Este tipo de experimento contiene un objeto SpotTest. Este objeto representa la ubicación en la que se visualiza el elemento de prueba.
ContentTest
Si el experimento es un experimento de contenido, está diseñado para comprobar si visualizar contenido diferente en una actividad web es más eficaz. Este tipo de experimento contiene un objeto ContentTest. Este objeto representa el contenido que se visualizará como el elemento de prueba. Un experimento de contenido se debe asociar con un objeto ProductAssociation, un objeto Product, un objeto CatalogGroup o un objeto AwarenessAdRecomendation.
ProductAssociation
Si el experimento es un experimento de contenido, puede contener un objeto ProductAssociation. Este objeto representa el producto que está asociado al contenido de prueba.
AwarenessAdRecommendation
Si el experimento es un experimento de contenido, puede contener un objeto AwarenessAdRecommendation. Este objeto representa el anuncio publicitario que está asociado al contenido de prueba.
SegmentTest
Si el experimento es un experimento de segmento, está diseñado para comprobar si visualizar una actividad web en un segmento de clientes objetivo diferente es más eficaz. Este tipo de experimento contiene un objeto SegmentTest. Este objeto representa el segmento del cliente que ve el elemento de prueba.
CustomerSegment
Si el experimento es un experimento de segmento, contiene un objeto CustomerSegment. Este objeto representa el segmento de clientes objetivo que está asociado al contenido de prueba.
ActivityTest
Si el experimento es un experimento de actividad web, está diseñado para comprobar si visualizar una actividad web diferente es más eficaz. Este tipo de experimento contiene un objeto ActivityTest. Este objeto representa la actividad web que se visualizará como el elemento de prueba.