Elementos de envío
Para ofrecer servicios de envío y cobrar por estos servicios, una tienda que se ha creado con HCL Commerce incluye:
- Una modalidad de envío como mínimo
- Un código de cálculo de costes de envío como mínimo
- Jurisdicciones y grupos de jurisdicciones
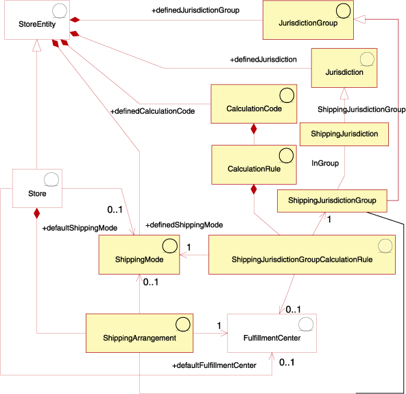
El diagrama siguiente ilustra la estructura de envío en HCL Commerce Server.

- Modalidades de envío
- La shipping mode es una forma de enviar artículos. Una modalidad de envío es la combinación de una empresa de transportes y el servicio de envío que ofrece dicha empresa. Una empresa de transportes es una empresa que proporciona servicios de envío desde un centro de despacho de pedidos a un cliente. Por ejemplo, Compañía de envío ABC, Servicio de la noche a la mañana y Compañía de envío ABC, Entrega rápida son modalidades de envío.
Una modalidad de envío pertenece a una entidad de tienda. Si se suprime la entidad de tienda, también se suprimen las modalidades de envío que están definidas en dicha entidad de tienda. No es necesario que una tienda tenga una modalidad de envío predeterminada pero es recomendable.
- Planes de envío
- Un shipping arrangement es un acuerdo entre la tienda y el centro de despacho de pedidos, que indica que un centro de despacho de pedidos envía mercancías para una tienda determinada con modalidades de envío especificadas. Se pueden imponer determinadas restricciones en un plan de envío, incluyendo el periodo de tiempo durante el cual el plan de envío está en vigor y las jurisdicciones de envío.
Si un plan de envío está asociado con una modalidad de envío, solamente se aplica a dicha modalidad de envío. De lo contrario, el plan de envío se aplica a todas las modalidades de envío disponibles. Un plan de envío forma parte de una tienda y se suprime si la tienda se suprime.
- Códigos de cálculo
- Calculation codes se utilizan para calcular los costes de envío, es decir, un código de cálculo de costes de envío indica cómo se calculan los costes de envío para los artículos de pedido. Para calcular los costes de envío de un artículo de pedido, debe asignar códigos de cálculo de costes de envío a una entrada de catálogo o a un grupo de entradas de catálogo.
Un código de cálculo forma parte de una entidad de tienda. Un código de cálculo se puede asociar con únicamente una entidad de tienda, pero una entidad de tienda puede tener varios códigos de cálculo. Si se suprime la entidad de tienda, los códigos de cálculo que están asociados con dicha entidad de tienda también se suprimen.
- Normas de cálculo
- Cada código de cálculo tiene un conjunto de calculation rules. Los gastos de envío para un artículo de pedido pueden variar en función de la modalidad de envío, el centro de despacho de pedidos y las jurisdicciones de envío.
ShippingJurisdictionGroupCalculationRulesson objetos de relación que asocian reglas de cálculo de envío con jurisdicciones, centros de despacho de pedidos y modalidades de envío. Estos objetos de relación determinan qué reglas de cálculo se utilizan para cada artículo de pedido.Si la regla de cálculo o cualquiera de los demás objetos a los que hace referencia
ShippingJurisdictionGroupCalculationRulesse suprime, también se suprime la reglaShippingJurisdictionGroupCalculation. - Jurisdicciones y grupos de jurisdicciones
- Jurisdictions son regiones o zonas geográficas que representan un país o región, provincia o territorio o un rango de códigos postales en los que se venden productos. Las jurisdicciones se agrupan para formar jurisdiction groups.
HCL Commerceda soporte a dos tipos de jurisdicciones: jurisdicciones de envío y fiscales. Cada una de estas jurisdicciones forma parte de un grupo correspondiente. Por ejemplo, las jurisdicciones de envío están en el grupo de jurisdicciones de envío y las jurisdicciones fiscales están en el grupo de jurisdicciones fiscales.
Los grupos de jurisdicciones se asocian a normas de cálculo. La regla de cálculo utiliza el grupo de jurisdicciones como parte del cálculo para determinar el importe de los costes de envío.
Las jurisdicciones y los grupos de jurisdicciones forman parte de una entidad de tienda. Si se suprime una entidad de tienda, también se suprimen las jurisdicciones y los grupos de jurisdicciones que están asociados con dicha entidad de tienda.
Una dirección de envío se puede resolver en varias jurisdicciones de envío. Por ejemplo, una dirección de envío en Nueva York, Estados Unidos, se aplica a las siguientes jurisdicciones de envío: "Nueva York, Estados Unidos", "Estados Unidos" y "mundo". Cuando una dirección de envío se aplica a varias jurisdicciones de envío, se pueden aplicar varias reglas de cálculo de envío. En estos casos, se utiliza la prioridad de ShippingJurisdictionGroupCalculationRules asociadas para determinar qué regla o reglas se utilizan.