Elementos de impuestos

Un paquete de Impuestos. Los impuestos son específicos de una tienda determinada y de su ubicación y, por ello, el paquete Impuestos aparece como dependiente de la tienda.Para cargar o recaudar impuestos sobre las mercancías y los servicios que la tienda proporciona, una tienda que se crea con HCL Commerce debe incluir lo siguiente: Categorías de impuestos, códigos de cálculo, jurisdicciones y grupos de jurisdicciones. La combinación de las categorías de impuestos, los códigos de cálculo y las jurisdicciones y grupos de jurisdicciones crean las tarifas de impuestos para la tienda.

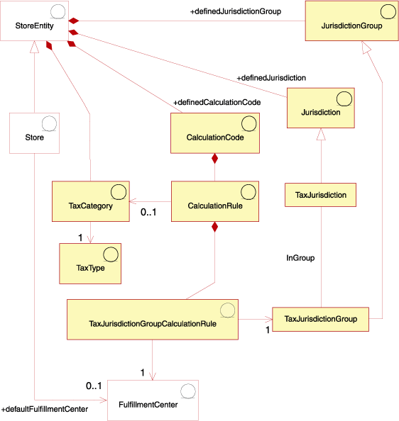
El diagrama siguiente muestra la estructura de impuestos en Transaction server.

Diagrama que muestra las relaciones entre objetos de impuestos. Para obtener una descripción textual completa del diagrama, pulse el enlace 'D'.
Categoría de impuestos

Tax categories corresponden a las diferentes clases de impuestos que una tienda puede tener que recaudar, por ejemplo federales, estatales, provinciales y municipales.

Una categoría de impuestos forma parte de una entidad de tienda, aunque una entidad de tienda pueda tener varias categorías de impuestos. Si la entidad de tienda se suprime, las categorías de impuestos que están asociadas con dicha entidad de tienda también se suprimen.

Tipo de impuesto
Una tienda recauda normalmente dos tipos de impuestos: impuestos de ventas o de uso e impuestos sobre el envío. Cada categoría de impuestos tiene un tax type. Cada categoría de impuestos solo puede tener un tipo de impuesto. Por ejemplo, la categoría de impuestos federal es un tipo de impuestos sobre la venta. Varias categorías diferentes de impuestos pueden pertenecer al mismo tipo de impuestos. Por ejemplo, el tipo de impuesto de impuesto sobre la venta se aplica a las categorías federal, provincial y municipal.
Código de cálculo
Calculation codes se utilizan para calcular el importe de los impuestos, es decir, un código de cálculo de impuestos indica cómo se calculan los impuestos para los artículos de pedido. Para calcular el impuesto sobre el artículo de pedido, debe asignar los códigos de cálculo de impuesto sobre la venta e impuesto sobre el envío a un grupo de entradas de catálogo. Solo se puede aplicar un código de cálculo de impuestos de cada tipo de impuestos a una entrada de catálogo determinada o a un grupo de entradas de catálogo. En general, los impuestos sobre las ventas o el uso se imponen sobre el precio neto y los impuestos de envío se imponen sobre los costes de envío.

Un código de cálculo forma parte de una entidad de tienda. Un código de cálculo se puede asociar con únicamente una entidad de tienda, pero una entidad de tienda puede tener varios códigos de cálculo. Si se suprime la entidad de tienda, los códigos de cálculo que están asociados con dicha entidad de tienda también se suprimen.

Normas de cálculo

Cada código de cálculo tiene como mínimo una calculation rule, que define los cálculos para cada categoría de impuesto y especifica las condiciones bajo las que se realizan los cálculos. Cada regla de cálculo de impuestos está asociada con una categoría de impuestos, un grupo de jurisdicciones y un centro de despacho. La categoría de impuestos, el grupo de jurisdicciones y el centro de despacho de pedidos definen las condiciones bajo las que se utiliza la regla de cálculo. Por ejemplo, se puede seleccionar una regla diferente para calcular el importe para una categoría de impuestos que se base en la dirección de envío y el centro de despacho de pedidos que se ha especificado en el pedido.

Cada regla de cálculo pertenece exactamente a un código de cálculo.

Un código de cálculo de impuestos determinado puede tener varias reglas de cálculo. Un código de cálculo puede tener una regla para cada combinación de categoría de impuestos, grupo de jurisdicciones fiscales y centro de despacho de pedidos que está asociado con la tienda. Cada regla de cálculo de impuesto sobre la venta e impuesto sobre el envío puede ir asociada con varias TaxJurisdictionGroupCalculationRules (TaxRules). Por ejemplo, en el diagrama siguiente, la regla de cálculo 10001 se puede aplicar a ambos grupos de jurisdicción 1234 y 1235.

TAXJCRULE_ID CALRULE_ID FFMCENTER_ID JURSTGROUP_ID PRECEDENCE
10001 10001 NULL 1234 0
10002 10001 NULL 1235 0

Cada TaxRule define las condiciones bajo las se aplicará la regla de cálculo. Por ejemplo, puede definir una regla de cálculo para cada grupo de jurisdicciones a los que la tienda realiza envíos. En el ejemplo siguiente, la regla de cálculo 10001 es aplicable a los grupos de jurisdicciones 1234 y 1235.

En el ejemplo siguiente, el código de cálculo de impuesto utiliza la regla de cálculo A para la categoría de impuesto sobre la venta provincial cuando la jurisdicción fiscal es Alberta. El código de cálculo utiliza la regla C cuando la jurisdicción fiscal es British Columbia.

Jurisdicción fiscal Impuestos sobre la venta federales Impuestos sobre la venta provinciales
Alberta, Canadá Norma de cálculo B, que da Y% Regla de cálculo A, que da X%
British Columbia, Canadá Norma de cálculo B, que da Y% Regla de cálculo C, que da Z%

Cuando una dirección de envío coincide con más de un grupo de jurisdicciones fiscales, se utiliza la regla de cálculo con el valor de la columna TAXJCRULE.PRECEDENCE asociado más alto.

La asociación de TaxJurisdictionGroupCalculationRules(TaxRule) con una regla de cálculo determina cuándo se puede aplicar la regla de cálculo. Una regla de cálculo de impuesto sobre la venta o de impuesto sobre el envío se puede aplicar cuando se cumple una de las condiciones que se dan en TaxRules. En el ejemplo siguiente, la regla de cálculo 10001 es aplicable cuando se el envío se realiza al grupo de jurisdicciones 1001, cuando el envío se realiza desde el centro de despacho de pedidos 1001 o cuando el envío se realiza al grupo de jurisdicciones 1001.

CALRULE_ID FFMCENTER_ID JURSTGROUP_ID
10001 NULL 1001
10001 1001 1001

Cada TaxJurisdictionGroupCalculationRule está asociada con al menos un grupo de jurisdicción. Las reglas de cálculo no están directamente asociadas con grupos de jurisdicción.

Jurisdicciones y grupos de jurisdicciones
Jurisdictions son regiones o zonas geográficas que representan un país o región, provincia o territorio o un rango de códigos postales en los que se venden productos. Las jurisdicciones se agrupan para formar jurisdiction groups.

HCL Commerceda soporte a dos tipos de jurisdicciones: jurisdicciones de envío y fiscales. Cada una de estas jurisdicciones forma parte de un grupo correspondiente. Por ejemplo, las jurisdicciones de envío están en el grupo de jurisdicciones de envío y las jurisdicciones fiscales están en el grupo de jurisdicciones fiscales.

Las jurisdicciones y los grupos de jurisdicciones determinan qué reglas de cálculo se utilizan para calcular los impuestos.

Las jurisdicciones y los grupos de jurisdicciones forman parte de una entidad de tienda. Cada jurisdicción y grupo de jurisdicciones forma parte de una entidad de tienda, sin embargo una entidad de tienda puede tener varias jurisdicciones y grupos de jurisdicciones. Si se suprime una entidad de tienda, también se suprimen las jurisdicciones y los grupos de jurisdicciones que están asociados con dicha entidad de tienda.