Elementos de moneda
Un paquete de Monedas soportadas. Una moneda soportada es una moneda que una tienda en línea puede visualizar y manejar. Las monedas soportadas son específicas de una tienda determinada y, por ello, el paquete Monedas soportadas depende de la tienda.
Puede mostrar los precios en su sitio en una sola moneda o puede utilizar varias monedas siguiendo las instrucciones que se proporcionan para el euro. Para un sitio con múltiples tiendas, puede utilizar monedas diferentes para las tiendas o puede asignar monedas al grupo de tiendas. En función de la naturaleza del sitio que esté creando, puede especificar qué monedas desea utilizar y cómo se visualizarán.
En HCL Commerce, puede permitir que los clientes seleccionen una moneda de compra. La moneda de compra es la moneda con la que los clientes pagan los productos en una tienda específica. Todos los importes monetarios de las páginas de la tienda se visualizan en esta moneda. Cuando los clientes cambian la moneda de compra, los precios de los artículos que añaden a los carros de la compra y los totales de pedido se convierten, recalculan y visualizan automáticamente en la nueva moneda de compra.
Los clientes pueden comprar en muchas monedas, incluido el euro. El euro se convirtió en moneda legal para la Unión Europea el 1 de enero de 1999 y se utiliza actualmente en los mercados financieros. Los tipos de conversión entre el euro y las monedas de todos los países participantes son fijos.
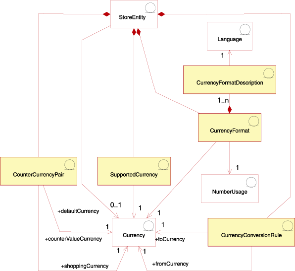
El diagrama siguiente ilustra la estructura de moneda en HCL Commerce Server:

En el diagrama anterior, la moneda está en el centro del modelo de información. Cada tienda, o grupo de tiendas, tiene una moneda predeterminada.
- Formato de moneda
- Una entidad de tienda puede tener muchas normas currency formatting. Si una tienda no tiene una norma de formato para una moneda específica, utiliza la norma de formato de su grupo de tiendas. Los formatos de moneda se establecen en la tabla CURFORMAT. Otras tiendas pueden utilizar el elemento de formato de moneda.
- Uso numérico
- Cada norma de formato de moneda está asociada a un number usage. Los números como, por ejemplo, los importes monetarios y las cantidades se pueden formatear y redondear de forma diferente según la utilización asociada. Las tiendas pueden especificar distintas reglas de redondeo y formateo de los números que se visualizan, según la forma en que se utilicen. Por ejemplo, una tienda puede redondear los precios por unidad con cuatro decimales especificando la utilización de "precio unitario", y redondear otros importes en dos decimales especificando la utilización "predeterminada". La utilización de números se almacena en la tabla NUMBRUSG.
- Descripción del formato de la moneda
- Una norma de formato de moneda puede tener muchos currency format descriptions. Una descripción de formato de moneda describe cómo se da formato (para su visualización) a un importe monetario en una moneda e idioma determinados. Cada descripción está asociada a un idioma en la tabla LANGUAGE. Las descripcines de formato de moneda se almacenan en la tabla CURFMTDESC.
- Moneda soportada
- Una entidad de tienda puede tener muchas supported currencies. Una moneda soportada es aquélla en que se aceptan los pagos. Otras tiendas pueden utilizar el elemento de moneda soportada.
- Norma de conversión de moneda
- Todas las monedas tienen reglas que rigen la conversión a y de otras monedas. Cada currency conversion rule puede utilizarse para convertir un precio (almacenado en la base de datos en una moneda específica) a un importe que se cobra a los clientes en una moneda de compra compatible. Otras tiendas pueden utilizar el elemento de regla de conversión de moneda soportada.
- Moneda de contravalor
- Counter currencies son importes monetarios que se muestran junto con una moneda compatible. No se pueden utilizar para comprar sino que se utilizan para fines informativos. Si los clientes deciden comprar en euros, pueden tener los importes monetarios en euros y en otros importes monetarios que se visualizan en la tienda. Los importes en la moneda de compra se convierten a todas las monedas de contravalor para esa moneda de compra. Las monedas de contravalor están emparejadas con una moneda soportada, como por ejemplo la peseta española y el euro. Las parejas de moneda de contravalor están almacenadas en la tabla CURCVLIST. Otras monedas pueden utilizar el elemento de moneda de contravalor.