Modelo de información de modelo de negocio

Un modelo de negocio, una representación de los procesos de negocio utilizados en el sitio, proporciona una solución de comercio de ejemplo que incluye una estructura de organización, roles de usuario y políticas de control de acceso predeterminados, una o más tiendas de inicio, herramientas de administración y procesos de negocio que muestran cuáles son las mejores prácticas. Un modelo de negocio se puede personalizar para dar soporte a los requisitos y escenarios de negocio. HCL Commerce proporciona modelos de negocio de ejemplo que muestran algunas soluciones de comercio comunes. Estos modelos de negocio se crean configurando una estructura jerárquica de organización, políticas de control de acceso, tiendas y contratos que ayuden a satisfacer los requisitos de negocio necesarios.

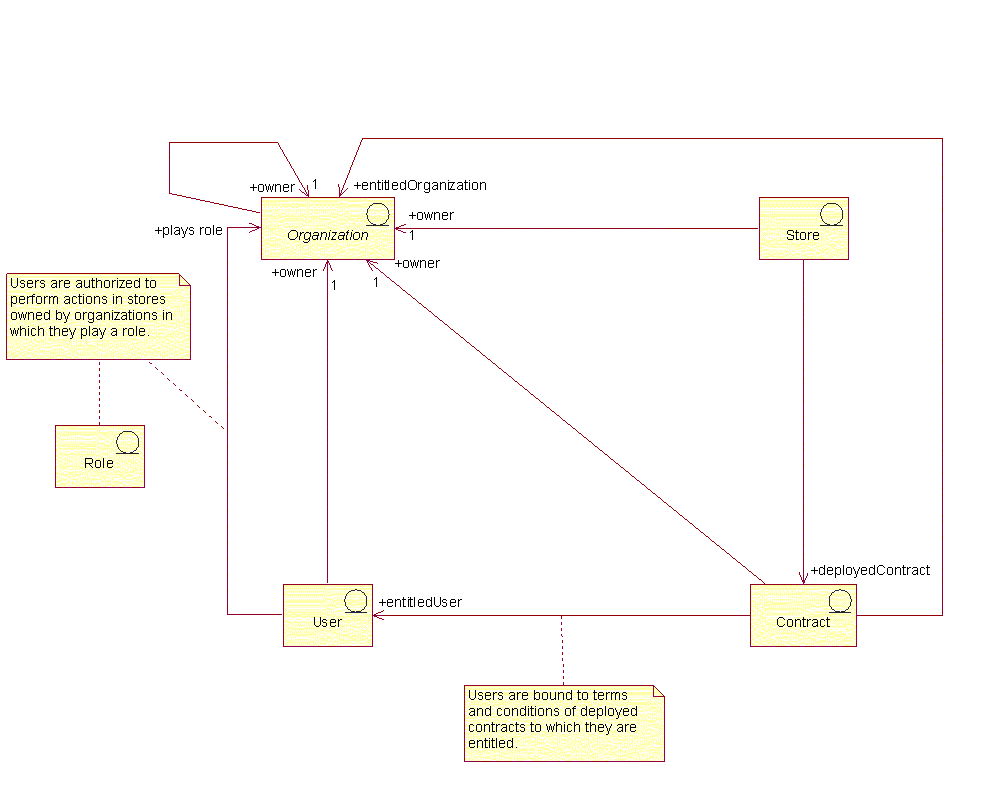
El diagrama de UML siguiente muestra las relaciones entre los diferentes objetos de negocio que existen en HCL Commerce. Esta información puede ayudarle a crear modelos de negocio. En general, las organizaciones son las propietarias de los objetos de negocio principales, tales como tienda, usuario y contrato. Las tiendas existen bajo una organización. Los usuarios desempeñan roles en una organización que les otorgan ciertos derechos de acceso a objetos que son propiedad de la organización. Por ejemplo, un usuario que desempeña el rol de "Cliente registrado" en la organización propietaria de una tienda, otorga al usuario derechos de compra en la tienda. Los contratos contienen términos y condiciones para una organización, o para un grupo de usuarios, que éstos tienen que cumplir. La tienda puede desplegar diferentes contratos para diferentes organizaciones compradoras o segmentos de clientes. Los usuarios pueden tener derecho a diferentes contratos al comprar en una tienda.

Diagrama que muestra el modelo de información de Modelo de negocio

Organización
La estructura de organización de HCL Commerce proporciona una infraestructura para los participantes, o entidades, del escenario de negocio. Esta infraestructura está organizada en una estructura jerárquica, que se asemeja a las jerarquías de organización típicas con entradas para las organizaciones, las unidades de organización y los usuarios. Las organizaciones y las unidades de organización de la infraestructura actúan como propietarios de las partes del negocio. Todas las partes del negocio, incluidos los clientes, los administradores, las tiendas, los catálogos y los distribuidores, deben ser propiedad de una organización o unidad de organización.
Store
Una tienda es una superclase abstracta que puede representar una tienda o un grupo de tiendas. Una entidad de tienda tiene un propietario (un miembro).
Contract
Los contratos permiten a una organización de cliente comprar productos de una tienda o de un grupo de tiendas a un precio especificado durante un periodo de tiempo especificado y bajo condiciones específicas. Los contratos afectan muchas partes de la experiencia de compras de un cliente, por ejemplo los productos que un cliente puede comprar, el precio que pagará por los productos, cómo se le permitirá pagar un pedido y las direcciones a las que se puede enviar un pedido. HCL Commerce proporciona la habilidad de registrar y desplegar contratos que se han negociado.
Usuario
En HCL Commerce, un usuario puede ser un administrador o un cliente. Específicamente, HCL Commerce soporta un atributo de tipo de registro para un usuario. Este atributo toma uno de tres valores válidos: A (administrador), R (registrado) o G (invitado) e indica el tipo de rol que el usuario desempeña con HCL Commerce. Tenga en cuenta que el atributo propiamente dicho no proporciona al usuario ninguna autorización en HCL Commerce.
Rol
HCL Commerce define un conjunto predeterminado de roles que controlan a qué está permitido que acceda un usuario en el sistema. En el sistema de control de acceso, las políticas se configuran normalmente de modo que cada rol tenga acceso a un conjunto de acciones especificado, como la ejecución de mandatos y vistas o la visualización de beans de datos. Los roles pueden asignarse a usuarios y a entidades de organización.