Présentation du paiement avec validation
Vous pouvez intégrer HCL Commerce à un fournisseur de services de paiement par utilisation de jetons de paiement avec validation. Avec le paiement avec validation, le client entre les informations de paiement par le biais d'un formulaire de paiement tiers. Le formulaire de paiement peut être intégré au magasin HCL Commerce via iFrame, fenêtre contextuelle ou redirection. Dans ce modèle, HCL Commerce ne reçoit jamais ou n'enregistre jamais de données sensibles telles que les informations de carte de crédit.
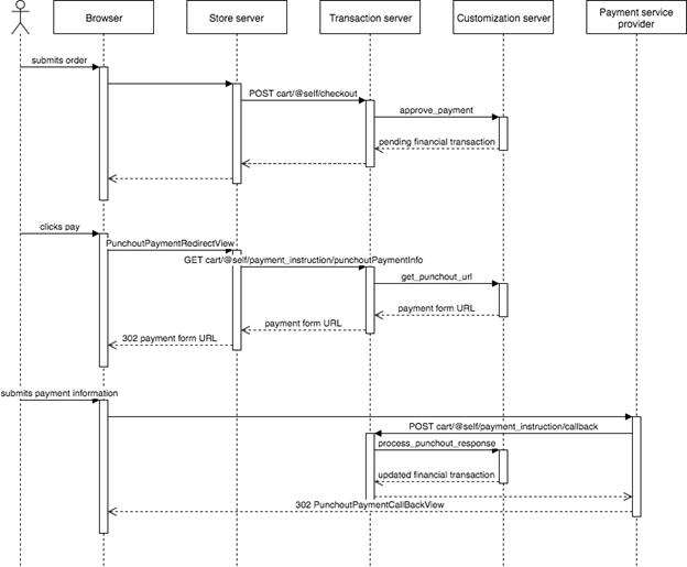
Flux de paiement pour une intégration avec le paiement avec validation via fenêtres en incrustation.

- Le client soumet la commande et le magasin appelle POST cart/@self/checkout pour traiter la commande.
- L'API appelle le code d'extension approve_payment avec la transaction financière.
- Le code d'extension renvoie la transaction financière avec son état défini à 1 (en attente).
- Le magasin redirige le client vers la page Confirmation de la commande.
- Le client clique sur le bouton Payer, qui déclenche une nouvelle fenêtre en incrustation sur la PunchoutPaymentRedirectView du magasin.
- PunchoutPaymentRedirectView appelle
GET cart/@self/payment_instruction/punchoutPaymentInfo, qui appelle le code d'extensionget_punchout_urlpour obtenir l'URL du formulaire de paiement tiers. - Le code d'extension renvoie l'URL du formulaire de paiement.
- PunchoutPaymentRedirectView redirige le client vers le formulaire de paiement.
- Le client saisit les informations de paiement sur le formulaire de paiement et l'envoie.
- Une fois que les informations de paiement sont traitées par le tiers, le magasin appelle
POST cart/@self/payment_instruction/callback, avec le résultat de traitement du paiement en tant que paires clé-valeur JSON. - L'API appelle le code d'extension
process_punchout_responsepour traiter les paramètres de rappel. - Le code d'extension renvoie le résultat de la transaction financière et les mises à jour à l'instruction de paiement.
- L'API met à jour l'instruction de transaction financière et de paiement en conséquence dans la base de données.
- Le magasin redirige le client vers PunchoutPaymentCallBackView.