Répartition de l'infrastructure dans des groupes d'analyse
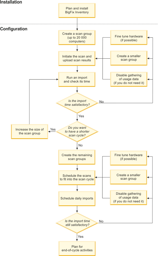
Pour éviter les problèmes de performances, vous devez diviser les ordinateurs de votre infrastructure en groupes d'analyse et régler correctement le planning d'analyse. Vous devez commencer par créer un groupe d'analyse de référence sur lequel vous pouvez essayer différentes configurations pour obtenir une durée d'importation optimale. Une fois que la durée d'importation est satisfaisante pour le groupe de référence, vous pouvez diviser le reste de votre infrastructure en groupes d'analyse analogues.
Procédure
-
Créez un seul groupe d'analyses qui sera votre référence.
La taille du groupe d'analyse peut varier en fonction de la taille de votre infrastructure. Toutefois, il est recommandé d'éviter de créer un groupe de plus de 20 000 nœuds finaux. Pour plus d'informations sur la création de groupes d'ordinateurs, voir : Leçon 1 (Facultatif) : Création de groupes d'ordinateurs dans la console BigFix
- Exécutez le Fixlet Lancer l'analyse de logiciels pour analyser les ordinateurs de ce groupe d'analyses. Pour plus d'informations, voir : Lancement des analyses de logiciels.
- Une fois l'analyse terminée, exécutez le Fixlet Télécharger les résultats de l'analyse de logiciels pour transférer les résultats d'analyse sur le serveur BigFix. Pour plus d'informations, voir : Transfert des résultats d'analyse de logiciels.
- Exécutez l'importation de données. Pour plus d'informations sur l'exécution des importations, voir : Planification des importations de données. Vérifiez la durée d'importation et déterminez si elle est satisfaisante.
- Si vous n'êtes pas satisfait de la durée de l'importation, accédez au répertoire suivant et vérifiez le journal d'importation.
installation_directory/wlp/usr/servers/server1/logs/imports
installation_directory\wlp\usr\servers\server1\logs\imports
- Effectuez l'une des actions suivantes :
- Si vous constatez que la durée de l'importation des données d'analyse du système de fichiers brutes des données de package prend plus d'un tiers de la durée du processus ETL et que le volume des données est important (quelques millions d'entrées), créez un groupe plus petit.
- Si vous constatez que la durée de l'importation des données d'analyse du système de fichiers brutes des données de package prend plus d'un tiers de la durée du processus ETL, mais que le volume des données est faible (quelques millions d'entrées), affinez le matériel. Pour plus d'informations sur les exigences en matière de processeur et de mémoire vive, ainsi que sur le temps de réponse du réseau et le débit de stockage, voir : Configuration matérielle requise.
- Si vous constatez que le traitement des données d'utilisation prend un certain temps et que vous ne souhaitez pas collecter les données d'utilisation, désactivez la collecte des données d'utilisation. Pour plus d'informations, voir : Désactivation de la collecte de l'utilisation des logiciels.
- Après avoir réglé le premier groupe d'analyses, exécutez à nouveau l'analyse logicielle, téléchargez ses résultats sur le serveur BigFix et exécutez une importation de données.
- Lorsque vous atteignez une durée d'importation satisfaisante, déterminez si vous souhaitez disposer d'un cycle d'analyse plus court.
Exemple
Que faire ensuite
Utilisez le diagramme suivant pour obtenir un aperçu des actions et des décisions que vous devrez entreprendre pour obtenir des performances optimales de BigFix Inventory.
