Partage de stock dans des magasins de site étendu (non disponible à la vente)
Le modèle commercial de site étendu propose des améliorations en termes d'évolutivité et de gérabilité pour les sites HCL Commerce où plusieurs magasins peuvent partager des ressources, y compris du stock non disponible à la vente. Le partage de stock non ATP réduit la complexité de la gestion des ressources de stock de tous les magasins du site. Tous les magasins de site étendu peuvent partager du stock à partir d'un magasin de ressources unique avec des centres de distribution répartis.
Exemple de partage de stock
Si un client possède deux centres de distribution globaux, situés dans A et dans B, avec plusieurs magasins en ligne en Asie et en Europe, chaque magasin en ligne devra vérifier ou allouer du stock à partir de différents centres de distribution. Voir le diagramme ci-dessous.

Ce diagramme indique comment le stock est partagé entre le magasin de site étendu et le magasin de ressources pour le client spécifique. Tous les magasins de site étendu peuvent partager du stock du magasin de ressources avec les centres de distribution répartis. Le magasin de site étendu 1 en Asie a passé un accord d'expédition avec les deux centres de distribution du magasin de ressources. Le stock peut être extrait du centre de distribution B lorsqu'il n'y a pas de stock dans le centre de distribution A. L'ordre des centres de distribution peut être configuré dans la colonne PRECEDENCE de la table SHPARRANGE.
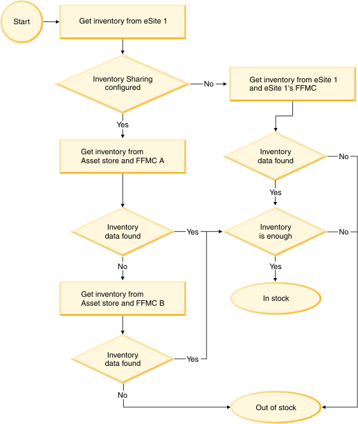
Le diagramme de flux ci-dessous illustre l'ordre d'extraction du stock pour le site étendu 1 (magasin de site étendu 1 en Asie). Supposons que le centre de distribution A (FFMC A) a une priorité supérieure à celle du centre de distribution B (FFMC B).

Le diagramme de flux ci-dessous illustre l'ordre d'extraction du stock du magasin de site étendu 2 en Asie et du magasin de site étendu 1 en Europe.
Le magasin de site étendu 2 en Asie a passé un accord d'expédition avec le centre de distribution A. Le magasin de site étendu 1 en Europe a passé un accord d'expédition avec le centre de distribution B.
