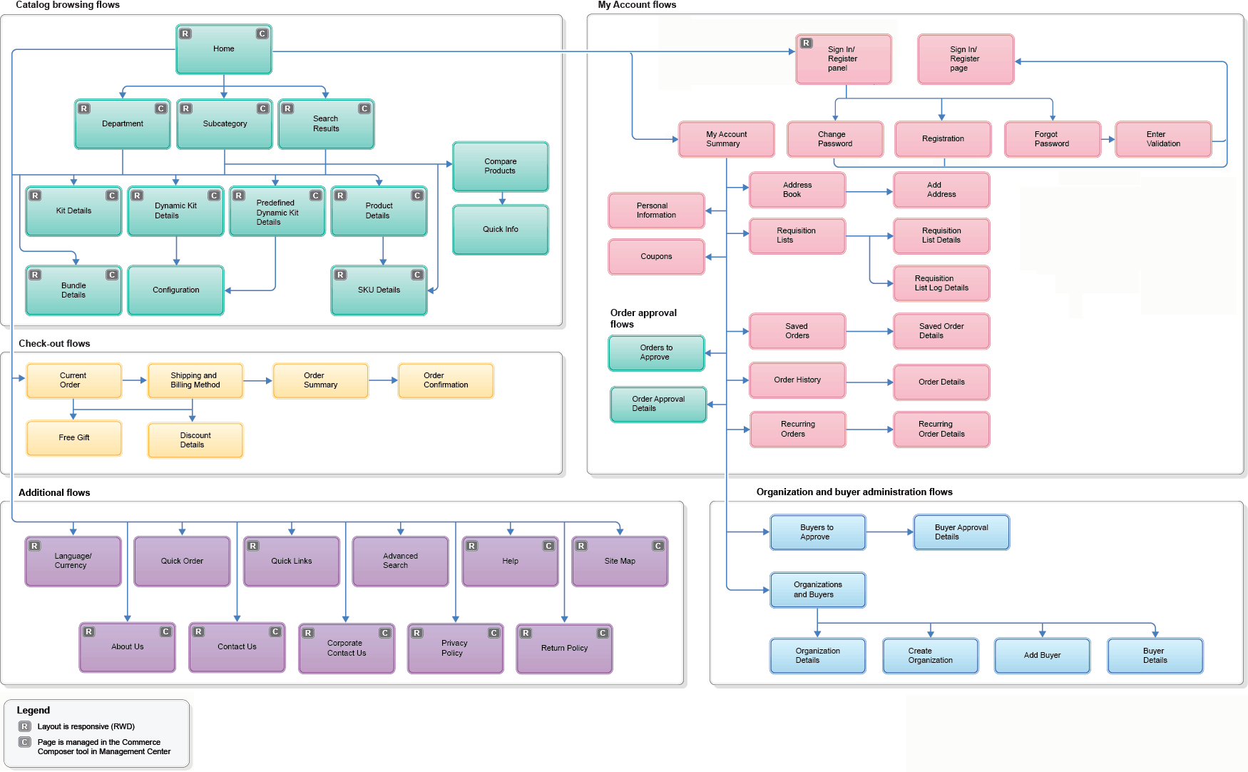
Flux du site pour un magasin Aurora publié sous forme de magasin B2B
Les pages du magasin type Aurora sont regroupées dans les flux suivants : recherche dans le catalogue, Mon compte, paiement, autres, approbation des commandes et administration des organisations et des acheteurs. L'organigramme du site peut vous aider à comprendre les pages qui sont incluses dans chaque flux et comment elles sont liées entre elles.
Lorsque le magasin est publié sous forme de magasin B2B, le magasin type Aurora comprend les pages suivantes :

Pour activer d'autres pages, sélectionnez les fonctions du magasin. Voici les pages qui ne sont pas affichées sur l'image, mais peuvent être activées :
- Page Liste de présélection personnelle
- Page Localisateur de magasins
- Page Profil de paiement rapide
- Achat en ligne, sélection dans un magasin (dans le cadre de la page Commande en cours)
- Page Abonnements