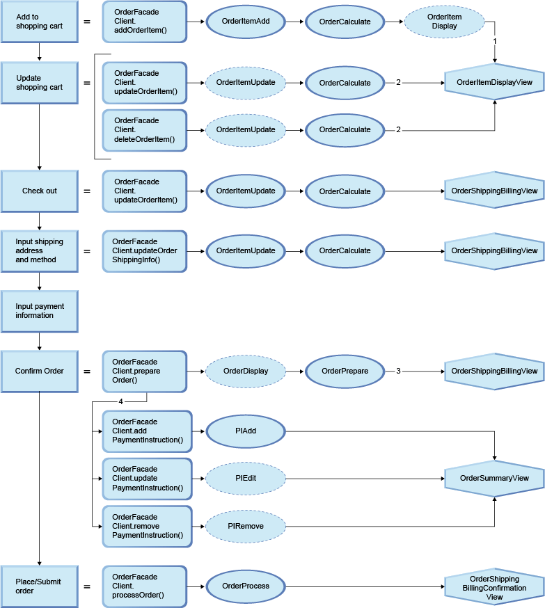
Diagramme global du flux d'achats

Diagramme montrant divers scénarios, y compris les appels de service, les commandes facultatives, les commandes de contrôleur et les vues.

Diagramme global du flux d'achats

1. OrderItemDisplay (facultatif) est redirigé.

2. OrderCalculate peut être appelé par OrderItemAdd ou OrderItemUpdate en interne en spécifiant un paramètre « calculateOrder=1 », mais aussi redirigé après OrderItemAdd ou OrderItemUpdate via un paramètre d'URL.

3. OrderPrepare est automatiquement appelé par OrderDisplay et peut également être directement appelé par le magasin.

4. La vitrine appelle OrderFacadeClient.prepareOrder et OrderFacadeClient.addPaymentInstruction à partir des pages de facturation et d'expédition de commande.

Pour les commandes et services facultatifs :
  • Contrairement aux pages de vitrine web 1.0, le magasin type Aurora n'utilise pas OrderItemDisplay ou OrderDisplay. Au la place, la vitrine a ses propres méthodes d'affichage du panier.
  • Si un client met à jour la quantité ou supprime un article du panier OrderFacadeClient.updateOrderItem ou OrderFacadeClient.deleteOrderItem est appelé. OrderFacadeClient.updatePaymentInstruction et OrderFacadeClient.removePaymentInstruction se comportent de la même manière.

Paramètres typiques

En règle générale, la vitrine transmet des paires nom-valeur (avec des valeurs String[]) aux services pour chaque action utilisateur :

Pour « . », « *** », etc., reportez-vous à Abréviations de commande pour obtenir des explications.

Ajouter au panier
catEntryId=[10398], calculationUsage=[-1], orderId=[.], quantity=[1], storeId=[10101], langId=[-1]
(calculateOrder=1 is hardcoded in ChangeOrderSOIBODMapping.xml when OrderItemAdd or OrderItemUpdate is called.) 
catEntryId_i
Obligatoire : Numéro de référence des articles à mettre dans la commande. Ce paramètre est requis si le client n'a pas de panier. Il n'est pas nécessaire si une commande client existe.
orderId
Identificateur de la commande à laquelle l'article est ajouté. Ce paramètre peut être utilisé plusieurs fois.
quantité_i
Obligatoire : Quantité de l'article à ajouter à la commande.
storeId
Obligatoire : Numéro de référence du magasin, obligatoire parce que vous ne pouvez pas faire d'achats dans un centre commercial.
langId
Définit ou redéfinit la langue préférée pendant la session. Les langues prises en charge dans un magasin sont répertoriées dans la table STORELANG.
Mettre à jour le panier (mettre à jour la quantité)
calculationUsage=[-1], orderId=[.], quantity=[2], storeId=[10101], orderItemId=[10001], langId=[-1]
(calculateOrder=1 is hardcoded in ChangeOrderSOIBODMapping.xml when OrderItemAdd or OrderItemUpdate is called.)   
orderId
Identificateur de la commande à laquelle l'article est ajouté. Ce paramètre peut être utilisé plusieurs fois.
quantité_i
Obligatoire : Quantité de l'article à ajouter à la commande.
storeId
Obligatoire : Numéro de référence du magasin, obligatoire parce que vous ne pouvez pas faire d'achats dans un centre commercial.
langId
Définit ou redéfinit la langue préférée pendant la session. Les langues prises en charge dans un magasin sont répertoriées dans la table STORELANG.
Réserver
remerge=[***], backorder=[***], allocate=[***], check=[*n], langId=[-1], URL=[
https://localhost/webapp/wcs/stores/servlet/OrderShippingBillingView?shipmentType=single],
errorViewName=[AjaxOrderItemDisplayView], calculationUsage=[-1], orderItemId=[10001], orderId=[.], storeId=[10101]  
(calculateOrder=1 is hardcoded in ChangeOrderSOIBODMapping.xml) 		
remerge
Liste d'articles d'une commande à fusionner avec d'autres articles de la même commande, dotés, si possible, du même attribut correlationGroup. Les OrderItems ne sont pas fusionnés à moins que leur InventoryStatus soit "NALC", ou qu'ils ne soient spécifiés par un ou plusieurs paramètres d'attribution, de commande en amont and d'annulation. Ce paramètre peut être utilisé plusieurs fois.
backorder
Liste des articles d'une commande qui doivent être commandés en amont par l'instruction de tâche AllocateExpectedInventory. Si le même article d'une commande est spécifié à la fois par les paramètres d'attribution et de commande en amont, il n'est pas commandé en amont s'il peut être alloué. Ce paramètre peut être utilisé plusieurs fois.
allocate
Liste des articles d'une commande qui doivent être attribués à partir de l'inventaire existant par l'instruction de tâche AllocateExistingInventory. Ce paramètre peut être utilisé plusieurs fois.
vérification
Liste des articles d'une commande à vérifier à l'aide de l'instruction de tâche CheckInventory. Ce paramètre peut être utilisé plusieurs fois.
langId
Définit ou redéfinit la langue préférée pendant la session. Les langues prises en charge dans un magasin sont répertoriées dans la table STORELANG.
URL
Obligatoire : Adresse URL à appeler une fois que la commande a abouti.
orderId
Identificateur de la commande à laquelle l'article est ajouté. Ce paramètre peut être utilisé plusieurs fois.
storeId
Obligatoire : Numéro de référence du magasin, obligatoire parce que vous ne pouvez pas faire d'achats dans un centre commercial.
Entrer l'adresse et la méthode d'expédition
remerge=[***], backorder=[***], allocate=[***], check=[*n], calculationUsage=[-1,-2,-3,-4,-5,-6,-7], storeId=[10101], orderId=[.], langId=[-1], shipModeId=[10152]
addressId=[11451], ShipAsComplete=[N], shipInstructions=[only day time], requestedShipDate=[2010-02-04T04:00:00.000Z]
(calculateOrder=1 is hardcoded in ChangeOrderSOIBODMapping.xml)
remerge
Liste d'articles d'une commande à fusionner avec d'autres articles de la même commande, dotés, si possible, du même attribut correlationGroup. Les OrderItems ne sont pas fusionnés à moins que leur InventoryStatus soit "NALC", ou qu'ils ne soient spécifiés par un ou plusieurs paramètres d'attribution, de commande en amont and d'annulation. Ce paramètre peut être utilisé plusieurs fois.
backorder
Liste des articles d'une commande qui doivent être commandés en amont par l'instruction de tâche AllocateExpectedInventory. Si le même article d'une commande est spécifié à la fois par les paramètres d'attribution et de commande en amont, il n'est pas commandé en amont s'il peut être alloué. Ce paramètre peut être utilisé plusieurs fois.
allocate
Liste des articles d'une commande qui doivent être attribués à partir de l'inventaire existant par l'instruction de tâche AllocateExistingInventory. Ce paramètre peut être utilisé plusieurs fois.
vérification
Liste des articles d'une commande à vérifier à l'aide de l'instruction de tâche CheckInventory. Ce paramètre peut être utilisé plusieurs fois.
storeId
Obligatoire : Numéro de référence du magasin, obligatoire parce que vous ne pouvez pas faire d'achats dans un centre commercial.
orderId
Identificateur de la commande à laquelle l'article est ajouté. Ce paramètre peut être utilisé plusieurs fois.
langId
Définit ou redéfinit la langue préférée pendant la session. Les langues prises en charge dans un magasin sont répertoriées dans la table STORELANG.
shipModeId_i
Numéro de référence du mode d'expédition à utiliser pour le produit ou l'article.
shipInstructions_i
Indique les instructions d'expédition pour un shipmode.
requestedShipDate_i
Marque la date d'expédition demandée pour un orderitem.
Entrer les informations de paiement
valueFromProfileOrder=[ ], expire_month=[02], payMethodId=[VISA], cc_brand=[VISA], billing_address_id=[10951], account=[4111111111111111], paymentTCId=[], piAmount=[161.99]
valueFromPaymentTC=[ ], expire_year=[2010], orderId=[.]
valueFromProfileOrder
Facultatif : l'indicateur permettant de déterminer si les données du protocole de paiement doivent être extraites du profil de paiement rapide de l'utilisateur, et d'ignorer les données de protocole transmises dans les propriétés de la requête. Les valeurs sont Y ou N. La valeur par défaut est N.
payMethodId
Facultatif : Le nom du mode de paiement. Il s'agit du nom de stratégie de la table de la stratégie commerciale des paiements. (Table POLICY avec colonne policytype_id = "Payment"). Si policyId est transmis, ce paramètre n'est pas nécessaire puisque cette commande le définit toujours comme nom de stratégie de la table de stratégie commerciale via policyId.
(Au moins l'un des deux paramètres policyId et payMethodId doit être transmis. Si les deux sont transmis, policyId aura la priorité sur payMethodId.)
billing_address_id
Facultatif : L'identificateur de l'adresse de facturation
  • Si tous les paramètres billto_firstname, billto_lastname, billto_address1, billto_city et billto_stateprovince sont transmis, ces paramètres seront utilisés comme données du protocole d'adresse de facturation, et le paramètre billing_address_id ne sera pas utilisé. Dans le cas contraire, cette commande obtiendra les données du protocole d'adresse de facturation à partir de la ou des tables d'adresses dans HCL Commerce conformément à billing_address_id.

paymentTCId
Facultatif : l'identificateur des modalités de paiement pour cette instruction de paiement. Ce paramètre est utilisé par le client professionnel.
piAmount
Obligatoire : Le montant dans la devise de commande à utiliser pour ce mode de paiement. Le format de ce nombre doit s'adapter aux règles d'un objet java.math.BigDecimal. Le nombre doit utiliser un point comme pour séparateur de décimale.
valueFromPaymentTC
Facultatif : l'indicateur permettant de déterminer si les données du protocole de paiement doivent être extraites des modalités de paiement, identifiées par le paramètre paymentTCId, et d'ignorer les données de protocole transmises dans les propriétés de la requête. Les valeurs true et false sont incluses. La valeur par défaut est false.
orderId
Obligatoire : L'identificateur de la commande auquel le mode de paiement doit être ajouté.
Confirmer la commande
storeId=[10101], langId=[-1] 
storeId
Numéro de référence du magasin pour lequel la commande doit être préparée.
langId
Définit ou redéfinit la langue préférée pour la durée de la session ; les langues prises en charge dans un magasin sont répertoriées dans la table STORELANG
Valider la commande
notifyMerchant=[1], notifyOrderSubmitted=[1], orderId=[14001], purchaseorder_id=[], notifyShopper=[1]
notifyMerchant
Indique si le magasin est averti lorsque le traitement de la commande est terminé.
notifyOrderSubmitted
Indique si le client est averti lorsque la commande est bien soumise pour traitement. Une valeur de 1 spécifie que le client est averti ; une valeur de 0 spécifie que le client n'est pas averti. La valeur par défaut est 0.
orderId
Obligatoire : Indique le numéro de référence de la commande à traiter. Ce paramètre peut être utilisé plusieurs fois.
purchaseorder_id
Définit le numéro de bon de commande de cette commande pour le groupe i.
notifyShopper
Indique si le client est averti lorsque le traitement de la commande est terminé. Les notifications par e-mail ne sont pas envoyées en cas d'échec de PrimePaymentCmd. Une valeur de 1 spécifie que le client est averti ; une valeur de 0 spécifie que le client n'est pas averti.