Ressources
Les ressources sont organisés dans une hiérarchie. Les ressources de la hiérarchie propagent leur configuration de contrôle d'accès à toutes leurs ressources enfants. Si un utilisateur possède le rôle Editeur dans la page Infos marché, il possède également le rôle Editeur dans les pages enfant de la page Infos marché. Les instances de ressources sont des ressources spécifiques, telles qu'un portlet ou une page. Chaque instance de ressource appartient à un seul type de ressource. Par exemple, l'instance de ressource page Infos marché pourrait appartenir au type de ressource Noeuds de contenu.
- Elles protègent les opérations sensibles affectant le portail entier ou des services spécifiques du portail. Par exemple, la ressource virtuelle XMLAccess protège la capacité d'exécution des scripts de l'interface de configuration XML.
- Elles sont les ressources parentes de toutes les instances de ressources. Par exemple, la ressource virtuelle Modules Web est le nœud racine de toutes les instances de modules Web. Ainsi, par défaut, les affectations de rôle dans la ressource virtuelle Modules Web sont propagées à toutes les ressources Modules Web individuelles par le biais de l'héritage.
Les données de ressource sont stockées dans l'un des quatre domaines de base de données. Pour que la sauvegarde et la restauration de la base de données soient cohérentes, les données de contrôle d'accès protégeant les ressources individuelles sont stockées dans le même domaine de base de données que les données de ressource. Dans chacun des quatre domaines, les ressources protégées sont stockées dans une hiérarchie sous forme d'arborescence de ressources unique, également appelée hiérarchie des ressources protégées.
Les ressources peuvent se trouver dans différents domaines selon leur type. Les noeuds JCR appartiennent exclusivement au domaine JCR. Des données de personnalisation utilisateur représentées par des ressources privées appartiennent exclusivement au domaine de personnalisation. Le domaine de communauté contient des ressources liées à des applications collaboratives et le domaine d'édition contient toutes les autres ressources. Les ressources peuvent être administrées comme suit :
- Les ressources protégées du domaine d'édition (release) peuvent être gérées par le biais des portlets d'administration de contrôle d'accès et de l'interface de configuration XML
- Les ressources de stratégies sont stockées dans le domaine JCR et peuvent aussi être gérées par le biais des portlets d'administration de contrôle d'accès et de l'interface de configuration XML.
- Les ressources qui se trouvent dans le domaine Community ne peuvent être gérées que via les portlets d'administration propres à l'application de collaboration. Les ressources de ce domaine n'apparaissent pas dans les portlets d'administration du contrôle d'accès
- Le domaine Customization ne contient que les ressources privées des utilisateurs. Aucune affectation de rôle n'est possible dans ce domaine et donc les ressources qu'il contient n'apparaissent pas non plus dans les portlets d'administration du contrôle d'accès
Les figures qui suivent représentent l'arborescence des ressources disponibles pour les domaines d'édition et JCR respectivement.


- Interface utilisateur d'administration du contrôle d'accès (UI):
- Click the Administration menu icon. Then, click .
- Click the Administration menu icon. Cliquez ensuite sur .
- Interface utilisateur Personalization :
- Interface utilisateur Bibliothèques de contenu Web : Click the Administration menu icon. Then, click .
- Interface utilisateur Web Content Manager :
Vous pouvez attribuer des rôles dans les ressources virtuelles et dans les instances des ressources. L'attribution de rôles dans les ressources virtuelles réduit le temps requis pour administrer le contrôle d'accès. Toutes les ressources enfant héritent des rôles qui sont affectés à la ressource parent par défaut. L'attribution de rôles dans des instances de ressources permet de mieux contrôler les accès de manière granulaire. Vous pouvez attribuer des rôles à des instances de ressource spécifiques pour remplacer les blocs de rôles qui bloquent l'héritage. Pour plus de détails sur les verrous de rôles, voir Rôles.
- Emplacements administratifs
- Noeud racine de tous les emplacements de coffre d'administration. Il protège l'accès à l'emplacement administratif et par conséquent, l'accès aux données d'identification qui se trouvent dans l'emplacement.
- Noeuds de contenu
- Noeud racine de toutes les pages, étiquettes et URL externes. Les pages contiennent le contenu qui détermine la hiérarchie de navigation du portail. Si une nouvelle page de niveau supérieure est créée, elle devient automatiquement une ressource enfant de la ressource virtuelle Pages. Si une page est créée sous une page existante, la nouvelle page est automatiquement l'enfant de cette dernière. Les pages héritent de la configuration de contrôle d'accès de leur page parente, si aucun verrou de rôle n'est utilisé.
- Service de déploiement du concepteur
- Il protège la capacité d'exécution de la fonction de déploiement automatique de IBM® Workplace™ Designer.
- Gestionnaires d'événements
- Protège la fonction de gestion des Gestionnaires d'événements. Cette ressource virtuelle n'a pas de ressource enfant.
- Contrôle d'accès externe
- Protège la modification de la configuration du contrôle d'accès pour les ressources qui sont contrôlées en externe par un gestionnaire de sécurité tel que Security Access Manager. Protège également la fonction d'externalisation ou d'internalisation d'une ressource. Cette ressource virtuelle n'a pas de ressource enfant.
- Marquages
- Protège la fonction de contrôle des marquages du portail. Cette ressource virtuelle n'a pas de ressource enfant.
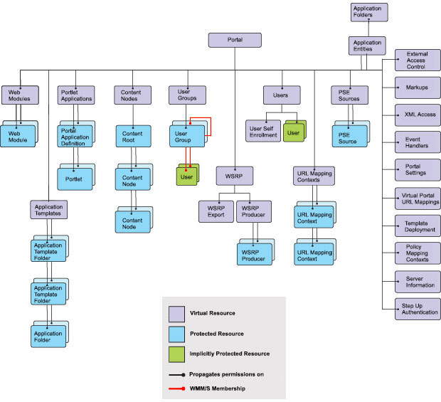
- Portal
- Cette ressource est le noeud racine de toutes les ressources dans le domaine d'édition. Les rôles de cette ressource affectent toutes les autres ressources dans le domaine d'édition par défaut par le biais de l'héritage à moins que des blocs de rôles ne soient utilisés. Les ressources des autres domaines, telles que les modèles et les stratégies d'administration, ne sont pas affectées par les mappages de rôles sur cette ressource.
- Paramètres de portail
- Protège les paramètres de portail pouvant être modifiés via la portlet Paramètres du portail ou l'interface de configuration XML. Cette ressource virtuelle n'a pas de ressource enfant.
- Applications de portlet
- Noeud racine de toutes les applications de portlet installées. Les applications de portlet sont les conteneurs parents des portlets. Si un nouveau module Web est installé, les applications qui se trouvent dans ce module deviennent des ressources enfant de la ressource virtuelle Applications de portlets. Les portlets qui se trouvent dans une collection de portlets sont des noeuds enfant de cette collection de portlets. Une hiérarchie à deux niveaux, constituée d'applications de portlets, et des portlets correspondants, existe donc sous la ressource virtuelle Applications de portlets. Les portlets héritent de la configuration de contrôle d'accès de leurs applications de portlets parentes, si aucun verrou de rôle n'est utilisé.
- Sources PSE
- Noeud racine de toutes les collections de documents. Si une nouvelle collection de recherche est créée, elle devient automatiquement une ressource enfant de cette ressource virtuelle. Les rôles de cette ressource affectent toutes les collections de documents définies, sauf si des verrous de rôle sont utilisés.
- Contextes de mappage d'URL
- Noeud racine de tous les contextes de mappage d'URL. Les contextes de mappage d'URL sont des définitions utilisateur d'espaces d'URL qui mappent le contenu du portail. Si un nouveau contexte de mappage d'URL de niveau supérieur est créé, il devient automatiquement une ressource enfant de la ressource virtuelle Contextes de mappage d'URL. Si un nouveau contexte de mappage d'URL est créé sous un contexte existant, il est automatiquement comme un enfant de ce contexte. Les contextes de mappage d'URL héritent de la configuration du contrôle d'accès de leurs contextes parents, sauf si des verrous de rôles sont utilisés.
- Groupes d'utilisateurs
- Noeud racine de tous les groupes d'utilisateurs. Chaque groupe d'utilisateurs du portail hérite sa configuration de contrôle d'accès de la ressource virtuelle Groupes d'utilisateurs. Il est impossible de créer des blocs de rôles sur des groupes d'utilisateurs individuels.
- Auto inscription des utilisateurs
- Protège les fonctions Self-Care et Inscription des utilisateurs (Inscription et Editer mon profil). Cette ressource virtuelle n'a pas de ressource enfant.
- Utilisateurs
- Cette ressource virtuelle n'a pas de ressource enfant. La ressource virtuelle Utilisateurs protège les opérations sensibles liées à la gestion des utilisateurs. Ainsi, pour ajouter un utilisateur à un groupe d'utilisateurs, vous devez avoir le rôle Security Administrator@Users. Les utilisateurs sont des ressources protégées implicites. Les utilisateurs ne peuvent pas être protégés de manière individuelle, mais uniquement grâce à leur appartenance à un groupe. En conséquence, il n'est pas possible d'attribuer un rôle à un utilisateur spécifique. Les rôles doivent être attribués aux groupes d'utilisateurs. Par conséquent, vous pouvez éditer le profil utilisateur de Marie si vous disposez d'une affectation de rôle à l'un des groupes d'utilisateurs auxquels Marie appartient.
- Mappages d'URL de portail virtuel
- Empêche la modification d'un mappage d'URL lié à un portail virtuel.
- Modules Web
- Nœud racine de tous les modules Web. Les modules Web sont des fichiers WAR de portlet qui sont installés sur WebSphere® Application Server. Les modules Web peuvent contenir plusieurs applications de portlets. Si un nouveau module Web est installé, il devient automatiquement un enfant de la ressource virtuelle Modules Web. Les rôles de cette ressource affectent toutes les ressources enfant (tous les modules Web installés), sauf si des verrous de rôle sont utilisés.
- WSRP
- Cette ressource est la ressource parent des ressources virtuelles Exportation WSRP et Producteurs WSRP. Par défaut, les rôles de la ressource WSRP ont un impact sur les deux autres ressources WSRP virtuelles et sur toutes les instances de ressource WSRP par le biais de l'héritage. Si aucun bloc de rôles ne se trouve entre les deux, les utilisateurs ayant des attributions de rôles sur la ressource WSRP ont des droits d'accès sur all les ressources WSRP.
- Exportation WSRP
- Cette ressource virtuelle contrôle la capacité d'un utilisateur à fournir et à retirer des portlets en tant que service WSRP.
- les producteurs WSRP.
- Cette ressource est le noeud racine de toutes les instances de producteur enregistrées. Chaque fournisseur enregistré dans le portail hérite de la configuration de son contrôle d'accès de la ressource virtuelle Producteurs WSRP, à moins que des blocs de rôles ne soient utilisés.
- Interface de configuration XML
- Protège la capacité d'exécution des scripts de l'interface de configuration XML. Cette ressource virtuelle n'a pas de ressource enfant.
- ADMIN_SLOTS
- Noeud racine de tous les emplacements de coffre de données d'identification d'administration partagée qui contiennent des données d'identification système. Ce noeud contrôle l'accès pour modifier et supprimer ces emplacements de coffre et pour récupérer ses données d'identification.
- POLICY MAPPING CONTEXTS
- Identifie le noeud racine sur tous les éléments de stratégie. Cette ressource virtuelle est indépendante du mappage d'une stratégie.
- SERVER INFORMATION
- Protège la capacité de création/modification/suppression de mappages entre des informations de serveur distant utilisées pour la fédération et cette instance de HCL.
- AUTHENTIFICATION SUPERIEURE
- Protège la capacité de modification de liaison de ressources comme des portlets ou des pages à un niveau d'authentification.
- ETIQUETTES
- Les utilisateurs peuvent appliquer des mots clés pour décrire, classer ou étiqueter des ressources de contenu Web.
- EVALUATIONS
- Les utilisateurs peuvent affecter des valeurs numériques à des ressources de contenu Web pour les évaluer.
- GESTION DE THEME
- Les utilisateurs peuvent mettre à jour et modifier le thème du portail.