Gestion des sessions de niveau magasin

La gestion des sessions utilisateur au niveau du magasin permet de contrôler l'accès d'un utilisateur et ses rôles dans plusieurs magasins.

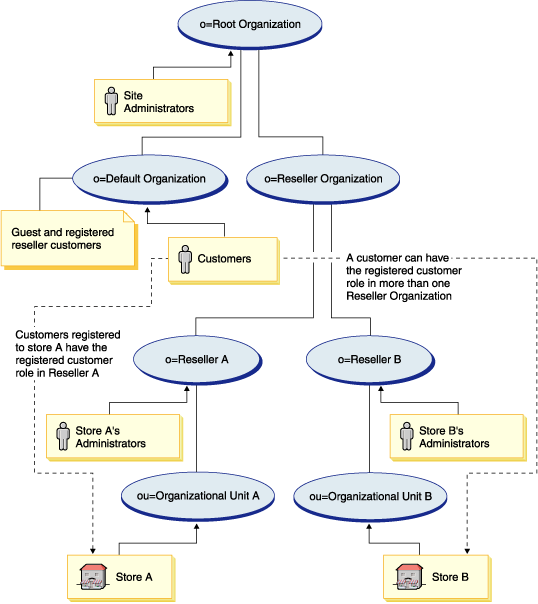
Le schéma ci-dessous illustre l'infrastructure d'enregistrement au niveau du magasin HCL Commerce et la gestion des sessions utilisateur dans un environnement de plusieurs magasins. L'enregistrement au niveau du magasin utilise les rôles de contrôle d'accès pour associer un client à un magasin.

Ce diagramme montre le processus d'enregistrement au niveau du magasin ainsi que la hiérarchie des organisations, revendeurs, unités organisationnelles, lorsqu'un client est associé à un magasin.

Les utilisateurs qui font des achats dans un magasin ne doivent pas forcément être membres de l'organisation du magasin, mais doivent jouer un rôle d'achat (à savoir, client enregistré) dans l'organisation. Les utilisateurs qui remplissent un rôle administratif dans une organisation lui sont associés par le biais d'une relation ancestrale.

Par exemple, supposons l'existence d'un magasin, le Magasin A dans le schéma précédent. Supposons également que Suzanne fasse ses achats dans le magasin A et que Joseph soit un employé du magasin A responsable administrativement du fonctionnement du magasin A. Pour modéliser ce scénario du point de vue d'une organisation, Joseph doit être placé sous l'organisation du magasin A, mais pas Suzanne. Etant donné que Suzanne n'est pas une employée du magasin A, elle lui est associée A en remplissant le rôle d'achat dans l'organisation du magasin A.

Un magasin détermine tous ses clients enregistrés en recherchant tous les utilisateurs qui jouent un rôle d'achat dans l'organisation du magasin. Un utilisateur administrateur du magasin peut ensuite continuer à effectuer des activités au niveau du magasin, telles que la mise en place d'une campagne destinée à tous les utilisateurs enregistrés dans un magasin, ou des actions spécifiques, telles que la redéfinition du mot de passe d'un utilisateur enregistré dans son magasin.

Reportez-vous au schéma ci-dessus et étudiez le scénario suivant :

  • Suzanne, qui est membre de l'Organisation par défaut, possède un rôle d'achat dans l'organisation du Revendeur A.
  • L'organisation parente du revendeur A est l'organisation du revendeur.
  • Le revendeur A possède le magasin A.
  • Suzanne ne possède pas de rôle organisationnel dans l'organisation du revendeur B.
  • Le revendeur B possède le magasin B.
  • Suzanne se connecte au magasin A et fait ses achats comme d'habitude.
  • Lorsque Suzanne accède au magasin B, elle reçoit une nouvelle identité de session pour le magasin B en tant que visiteur.
  • Si elle accède à nouveau au magasin A, les informations figurant dans sa précédente identité de session pour le magasin A sont utilisées par HCL Commerce pour gérer sa session.
  • L'identité de session pour le magasin A sera réutilisée pour le magasin B si :
    • Les magasins A et B appartiennent à la même organisation.
    • Suzanne a un rôle défini à la fois dans les organisations des revendeurs A et B.