Diagrama de secuencia: Iniciar una actividad

Para invocar un método de un componente de negocio, un cliente o un controlador de soluciones obtiene una actividad llamando al método de inicio BCS. En el proceso de obtener esta actividad, si lo desea, el cliente puede proporcionar datos de inicialización. Estos datos de inicialización se utilizan para llenar los contextos que se cargan previamente al crear una nueva actividad. Cuando se invoca un método concreto en una interfaz de servicio de componentes de negocio, el cliente debe pasar el símbolo de actividad.

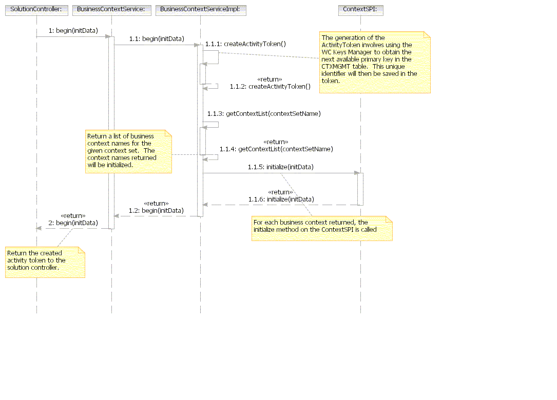
En el siguiente diagrama se muestran los pasos para iniciar una actividad:

  • Obtener un identificador de actividad exclusivo del gestor de claves WC.
  • Recupera una lista de contextos de negocio para esta petición determinada y los asocia a la actividad.
  • Inicializa la lista de contextos de negocio.

La lista de BusinessContexts para asociar con una actividad se obtiene de un archivo de configuración. Cada actividad debe tener asociado un BaseContext. Como mínimo, es necesario el storeId para llenar BaseContext. Cuando se inicia una actividad, el storeId debe pasarse como parte de los datos de inicialización.

Pasos para iniciar una actividad