Configuration et création de packages

HCL Commerce Build tool est hautement configurable, pour s'adapter à l'environnement de serveur actuel, à la structure du référentiel et aux environnements cibles.

Quatre applications prédéfinies peuvent être construites :
  • Serveur de personnalisation
  • Serveur de recherche
  • serveur de magasin
  • Serveur de transactions
Les données peuvent également être construites.

Les applications et les données peuvent partager une machine de génération, si les fichiers de propriétés de configuration et les fichiers de sortie de chaque application ou données sont distingués par une convention de dénomination

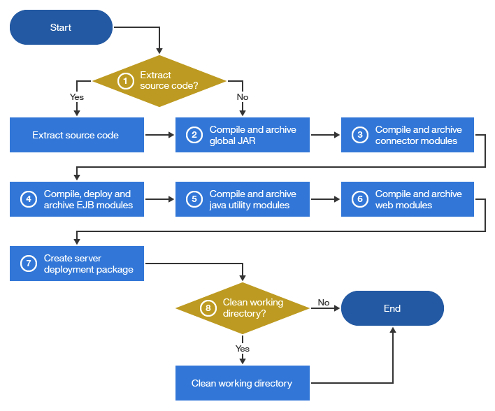
Figure 1. Flux général de processus de génération

Le diagramme suivant présente ce flux :

Flux général de processus de génération
  1. Si vous êtes prêt pour l'exécution, extrayez le code source avec le script Ant fourni par l'utilisateur.
  2. Consolide tout le code source Java à partir de la source, compile et crée un fichier JAR global qui est utilisé pour compiler chaque module individuellement. Il s'agit d'aider à résoudre les dépendances circulaires classpath pendant la phase de compilation à l'aide de javac.
  3. Pour chaque module de connecteur défini pour générer, compiler et créer une archive de ressources étendue (RAR).
  4. Pour chaque module Enterprise JavaBean (EJB) défini pour gérer, compiler, déployer et créer un fichier JAB Java Archive (JAR) EJB.
  5. Pour chaque module utilitaire Java défini pour générer, compiler et créer un fichier JAR.
  6. Pour chaque module Web défini pour générer, compiler et créer une archive Web étendue (WAR).
  7. Si vous êtes prêt pour exécution, créez un package de déploiement de serveur en consolidant les ressources à partir de la source, des modules archivés et de HCL Commerce Build tool.
  8. Si vous êtes prêt pour exécution, nettoyez le répertoire de travail.