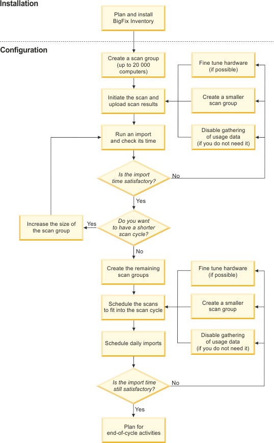
インフラストラクチャーのスキャン・グループへの分割
パフォーマンス上の問題が発生しないようにするには、インフラストラクチャー内のコンピューターをスキャン・グループに分割し、スキャン・スケジュールを適切に設定する必要があります。最初にベンチマーク・スキャン・グループを作成して、最適なインポート時間を実現するために異なる構成を試すことができるようにする必要があります。ベンチマーク・グループでインポート時間に問題がなければ、インフラストラクチャーの残りの部分を類似のスキャン・グループに分割することができます。
手順
-
ベンチマークとなる単一のスキャン・グループを作成します。
スキャン・グループのサイズは、インフラストラクチャーのサイズによって異なる場合があります。ただし、20000 エンドポイントより大きいグループを作成しないようにすることをお勧めします。コンピューター・グループの作成について詳しくは、次を参照してください。 レッスン 1 (オプション): BigFix コンソールでのコンピューター・グループの作成
- 「ソフトウェア・スキャンの開始」Fixlet を実行し、このスキャン・グループ内のコンピューターをスキャンします。詳しくは、こちらを参照してください: ソフトウェア・スキャンの開始。
- スキャンが完了したら、「ソフトウェア・スキャン結果のアップロード」Fixlet を使用して、スキャンの結果を BigFix サーバーにアップロードします。詳しくは、こちらを参照してください: ソフトウェア・スキャン結果のアップロード。
- データのインポートを実行します。インポートの実行について詳しくは、次を参照してください。データのインポートのスケジュール。インポート時間を確認し、その所要時間に問題がないかどうかを判断してください。
- インポート時間に問題がある場合は、以下のディレクトリーに移動して、インポート・ログを確認してください。
installation_directory/wlp/usr/servers/server1/logs/imports
installation_directory\wlp\usr\servers\server1\logs\imports
- 以下のいずれかのアクションを実行します。
- 未加工のファイル・システム・スキャン・データまたはパッケージ・データのインポートの所要時間が ETL 時間の 3 分の 1 より長くかかり、データの量が大きい (数百万のエントリー) 場合は、より小さなグループを作成してください。
- 未加工のファイル・システム・スキャン・データまたはパッケージ・データのインポートの所要時間が ETL 時間の 3 分の 1 を超えているが、データの量が少ない場合は、ハードウェアの微調整を行ってください。ネットワークの待ち時間とストレージのスループットに加えて、プロセッサと RAM の要件については、次を参照してください。ハードウェア要件。
- 使用状況データの処理に膨大な時間がかかり、使用状況データの収集が必要ない場合は、使用状況データの収集を無効にしてください。詳しくは、こちらを参照してください: ソフトウェアの使用状況の収集の無効化。
- 最初のスキャン・グループを調整した後、ソフトウェア・スキャンを再度実行し、その結果を BigFix サーバーにアップロードして、データのインポートを実行します。
- インポート時間に問題がなければ、スキャン・サイクルを短くするかどうかを決定します。
例
注: スキャン・グループのサイズを増やした後は、インポート時間を監視して、そのパフォーマンスが許容できるレベルに保たれるようにします。
次のタスク
以下の図を使用して、BigFix Inventory の最適なパフォーマンスを実現するために実行する必要があるアクションと決定の概要を確認してください。
