Foundry Tasks
In App Factory, the Volt MX Foundry functionality is placed in the project folder with the corresponding app name from Foundry. Currently, there are four basic operations which are available for Foundry apps:
Important:
The Import, Publish, and Migrate jobs have been deprecated. To achieve similar functionality, HCL recommends using the alternative approaches that are specified in the respective sections.
App Versioning: Volt MX Foundry contains multiple versions of the same application. App Factory supports versioning of the Volt MX Foundry app during Export (or) Import (or) Publish. The App Versioning feature impacts App Factory in various scenarios.
The following flowcharts explain the export, import, and publish processes in App Factory.
- Foundry Export: The Foundry export is used to export the existing Volt MX Foundry application to SCM (git in our case). The following flow chart explains the process of exporting an application from Volt MX Foundry. After configuring the parameters in the App Factory Console for exporting a Volt MX Foundry app, and then clicking the Build button, the following process is performed at run time.

The following steps are performed at the run time to export a Volt MX Foundry app from Volt MX Foundry:
- During the export process, App Factory validates certain parameters that are provided during configuration, such as APP_VERSION, BRANCH_NAME, and OVERWRITE_EXISTING.
For detailed information on the parameters, refer to Configuring Parameters to Export an App from Volt MX Foundry. - After verifying the parameters, App Factory checks out the source code and checks for the branch name.
If the branch name does not exist, the build fails. -
If the branch name exists, App Factory verifies the specified app_version.
- If the app version of the build matches the app version of the Volt MX Foundry app in the Git repository branch, App Factory checks for the differences between both the apps.
- If the differences in the files are found, App Factory commits and pushes the changes.
- If the differences are not found, App Factory commits and pushes the build.
-
If the specified app_version does not match with the existing app_version, App Factory checks whether the OVERWRITE_EXISTING checkbox is selected. (This is done during the configuration of the Volt MX Foundry app in App Factory).
For more information on OVERWRITE_EXISTING, refer Configuring Parameters to Export an App from Volt MX Foundry . * If OVERWRITE_EXISTING is selected, App Factory removes the old files and commits new files. * If OVERWRITE_EXISTING is not selected, the build fails.
- If the app version of the build matches the app version of the Volt MX Foundry app in the Git repository branch, App Factory checks for the differences between both the apps.
-
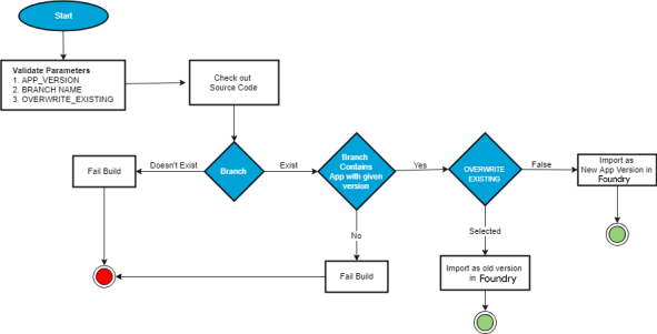
Foundry Import: The Foundry Import is used to import an app from the SCM to the Volt MX cloud. A user must configure a few parameters to publish an imported Foundry app or execute a publish job. After configuring the parameters and clicking the Build button, the following process is performed at run time.

The following steps are performed at the run time to import an app to Volt MX Foundry:
- During the import process, App Factory validates certain parameters provided during configuration like APP_VERSION, BRANCH_NAME, and OVERWRITE_EXISTING.
For detailed information on the parameters, refer Configuring Parameters to Import an App to Volt MX Foundry. - After verifying the parameters, App Factory checks out the source code and checks for the branch name.
If the branch name does not exist, the build fails. - If the branch name exists, App Factory verifies the specified app_version.
- If the specified app_version does not match with the Foundry app_version available in SCM at the specified branch, the build fails.
-
If the app version of the build matches the app version of the Volt MX Foundry app, App Factory checks whether the OVERWRITE_EXISTING checkbox is selected. (This is done during the configuration of the Volt MX Foundry app in App Factory).
For more information on OVERWRITE_EXISTING, refer Configuring Parameters to Import an App to Volt MX Foundry . * If OVERWRITE_EXISTING is selected, App Factory imports the app as an old version in Foundry. * If OVERWRITE_EXISTING is not selected, a new app version is imported to Foundry.
Important: The Import job is deprecated. HCL recommends using the
buildFoundryAppjob from theFoundry/Buildsfolder to achieve similar functionality. You can opt out from the CLEAN_JAVA_ASSETS and BUILD_JAVA_ASSETS options while configuring the build job to achieve the same functionality as the Import job. - During the import process, App Factory validates certain parameters provided during configuration like APP_VERSION, BRANCH_NAME, and OVERWRITE_EXISTING.
-
Foundry Publish: The Foundry Publish is used to publish an existing application to a specific environment.

The following steps explain the process of publishing an application in Foundry to a specific environment.
- During the publishing process, App Factory validates certain parameters provided during configuration like APP_VERSION and SET_DEFAULT.
- After validating the parameters, App Factory publishes the app in Foundry.
-
If SET_DEFAULT is selected, the specified App_version is set as default in Foundry.
You can publish multiple versions of Foundry applications in same app. But your iris app uses the services of a specific version in Foundry, that is set as a default version. To make the published Foundry version as the default version, select the SET_DEFAULT check box while configuring the Foundry parameters.
Important: The Publish job is deprecated. HCL recommends using the buildFoundryApp job from the
Foundry/Buildsfolder to achieve similar functionality. You can opt in to the IMPORT and PUBLISH options while configuring the build job to achieve the same functionality as the Publish job. -
Foundry Migrate: The Migrate Job is used to migrate an app from one Foundry Account to another. Now users can also migrate apps between Cloud and On-premises instances of foundry. Additionally, the migrate job can also publish a Foundry app after it is uploaded to Foundry.
Important:
The Migrate job is deprecated. HCL recommend using the following approach to achieve similar functionality.
- Use the Export job from the
Foundry/Builds/FoundryTaskfolder to export an app from the source environment to an SCM GIT repository. You can opt out from the IGNORE_JARS option to include the Java assets from the Foundry app. - Use the buildFoundryApp job available from the
Foundry/Buildsfolder to import the app from the SCM GIT repository to the destination environment. You can opt out from the CLEAN_JAVA_ASSETS and BUILD_JAVA_ASSETS options while configuring the build to import the Foundry app with the Java assets.
- Use the Export job from the