Flujos de estado de espacios de trabajo
Los espacios de trabajo pueden utilizarse en diversos estados. Los diagramas de flujo de estado pueden ayudar a entender las acciones permitidas en diversos estados en espacios de trabajo, grupos de tareas y tareas.
Estados de espacio de trabajo
El siguiente diagrama de flujos de estado describe el flujo de trabajo típico de los estados de los espacios de trabajo:


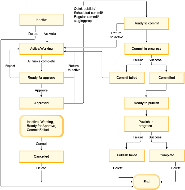
Estados de grupos de tareas
El siguiente diagrama de flujos de estado describe el flujo de trabajo típico de los estados de los grupos de tareas:


Los grupos de tareas contienen 14 estados, categorizados en los grupos siguientes:
| Grupos de estados | Estado técnico | Acciones permitidas |
|---|---|---|
| Inactiva | 0: Inactiva | Activar, eliminar, Cancelar |
| Activas | 1: Activas | Cancelar |
| Listo para aprobación | 2: Listo para aprobación | Aprobar, Rechazar, Cancelar, Devolver a activo |
| 3: Aprobadas | Devolver a activo | |
| Aprobadas | 4: Listo para compromiso | Devolver a activo |
| 8: Compromiso en proceso | ||
| 9: Asignado | ||
| 10: Listo para publicación | ||
| 11: Publicación en curso | ||
| Comprometer/Publicar (continuo) | 12: Publicada | |
| 7: Error al comprometer | Cancelar, Devolver a activo | |
| Fallo de Compromiso/Publicación | 13: Error al publicar | eliminar |
| Completado | 5: Completado | Delete |
| Cancelado | 6: Cancelado | eliminar |
Estados de tareas
El siguiente diagrama de flujos de estado describe el flujo de trabajo típico de los estados de tareas:

