Para resolver las asignaciones de diseño para páginas de tienda, la infraestructura de Commerce Composer sigue un conjunto de instrucciones. Las instrucciones se representan como un diagrama de flujo que muestra la lógica de negocio que se utiliza para representar las distintas páginas de la tienda.
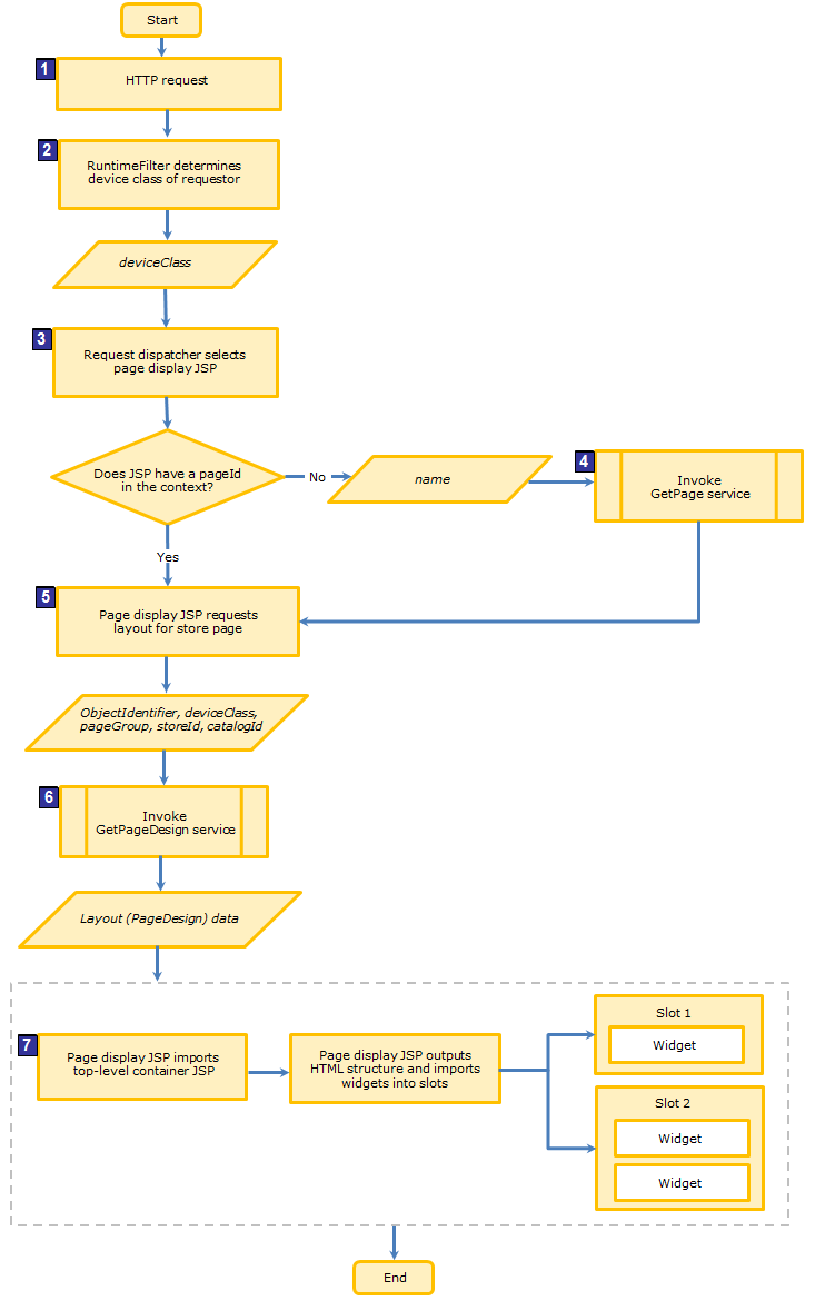
El siguiente diagrama de algoritmos proporciona una vista superficial de la lógica de negocio de resolución de páginas:

- 1 Cuando un visita la URL de la página de una tienda, se envía una solicitud http al servidor.
- 2 RuntimeFilter determina el tipo de dispositivo y la clase de dispositivo del sistema solicitante. Si la URL es una URL optimizado de SEO, la palabra clave en la URL se correlaciona con un valor en las tablas SEOURL y SEOURLKEYWORD.
- 3 Desde la URL solicitada, el asignador de peticiones selecciona un archivo JSP de visualización de página utilizando las correlaciones entre la vista solicitada y el archivo JSP de visualización de página en los archivos de configuración de los montantes. El valor de pageGroup está codificado en el archivo JSP.
Para la página de una categoría:
- pageGroup es Category
- objectIdentifier es categoryId de la categoría
Para la página de un producto, paquete compuesto, kit o kit dinámico:
- pageGroup es Product, Bundle, Kit o DynamicKit
- objectIdentifier es el productId del producto, paquete compuesto, kit o kit dinámico
Para una página de resultados de búsqueda:
- pageGroup es Search
- objectIdentifier es el término de búsqueda al que está asignado el diseño
Para la página de un contenido:
- pageGroup es Content
- objectIdentifier es la pageId de la página de contenido
Si RuntimeFilter no puede determinar el valor de pageId de la URL de SEO, por ejemplo, para la página de inicio, se invoca el servicio GetPage para devolver el valor de pageId .
- 4 El nombre de página se pasa al servicio GetPage. Por ejemplo, el nombre de página para la página de inicio es HomePage. El servicio GetPage devuelve el valor de pageId.
- 5 La página realiza una solicitud al servicio GetPageDesign para obtener el diseño.
- 6 El servicio GetPageDesign devuelve los datos de diseño (PageDesign). Para obtener más información, consulte Algoritmo de servicio GetPageDesign.
- 7 La JSP de visualización de página utiliza los datos de diseño (PageDesign) que se generan del servicio como una entrada para la biblioteca de códigos de
widgetImport de Commerce Composer para importar la JSP de contenedor de nivel superior y, a continuación, todos los widgets en cada ranura, uno tras otro.