Flujo del motor de promociones durante la evaluación de la promoción

El motor de promociones evalúa promociones para clientes mientras hacen sus compras en la tienda. El proceso de evaluación tiene varias etapas e implica a distintos componentes del motor de promociones.

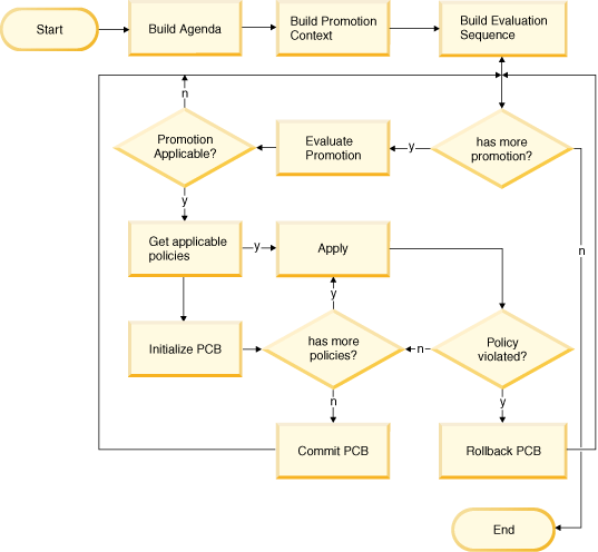
El diagrama siguiente muestra el flujo de una invocación del motor de promociones.

aquí va una imagen

En primer lugar, se llama a PromotionAgendaBuilder, registrado en el motor de promociones, para crear una agenda para esta invocación. Una agenda funciona de forma similar a una tabla que contiene una lista de promociones que se han de evaluar, y todas las políticas aplicables para cada promoción.

Una vez creada la agenda, el motor de promociones llama a la PromotionContextFactory registrada para crear un contexto de promoción. A continuación, el motor de promociones llama a un PromotionSequenceBuilder registrado para ordenar todas las promociones listadas en la Agenda a fin de decidir la secuencia en la que evaluar las promociones. Una vez determinada la secuencia, se da por finalizada la fase de inicialización de una llamada al motor de promociones.

En la siguiente etapa, el motor de promociones recorre la secuencia creada anteriormente y evalúa las promociones individualmente. Cuando una promoción se evalúa y se considera aplicable, el motor de promociones busca la agenda de ejecución de la promoción y localiza todas las políticas de promoción de la aplicación para esta promoción. A continuación, inicializa el bloque de control de promoción (PCB) y aplica provisionalmente la promoción. Después de aplicar provisionalmente la promoción, el motor de promociones aplica las políticas de promoción aplicables individualmente. Si se detecta una violación, el PCB se retrotrae, y la promoción no se aplica. Si no se encuentra ninguna violación después de haber aplicado todas las políticas, el PCB se compromete. Esto significa que esta promoción se ha aplicado ahora al pedido. Este proceso continúa hasta que se evalúan todas las promociones de la secuencia. A continuación, se crea un objeto PromotionArgument basado en el contenido del Contexto de promoción y se devuelve como resultado de esta invocación.

Secuencia de evaluación de promoción

Para reconciliar el orden de visualización de las promociones con el orden de evaluación de las promociones (es decir, las promociones de nivel de producto before que las promociones a nivel de pedido) en las tiendas:

  1. Salga de la tienda.
  2. Abra el archivo siguiente en un editor de texto: WC_eardir /xml/PromotionEngineConfiguration/WCSPromotionEngineConfig.xml
  3. Localice el elemento PromotionExecutionSequenceBuilder.
  4. Cambie el valor de su atributo impl de com.ibm.commerce.marketing.promotion.runtime. DefaultSequenceBuilder a com.ibm.commerce.marketing.promotion.runtime. Static SequenceBuilder.
  5. Abra la tienda.