Ejemplos: Carga de datos, programa de utilidad
Los ejemplos proporcionados con el programa de utilidad de carga de datos muestran los métodos recomendados para cargar datos utilizando escenarios de carga comunes. Utilice los ejemplos como plantilla para cargar sus propios datos en la tienda.
Descripción de los ejemplos de carga de datos
Cada ejemplo incluye datos de origen en formato de valores separados por coma (CSV) y los archivos de configuración de carga de datos necesarios. Puede ejecutar los ejemplos tal cual, o editar los archivos CSV y los archivos de configuración para cargar sus propios datos. Los ejemplos se encuentran en la ubicación siguiente:
WCDE_installdir\samples\DataLoad
utilities_root/samples/DataLoad
Donde el directorio de ejemplo DataLoad contiene los subdirectorios siguientes:
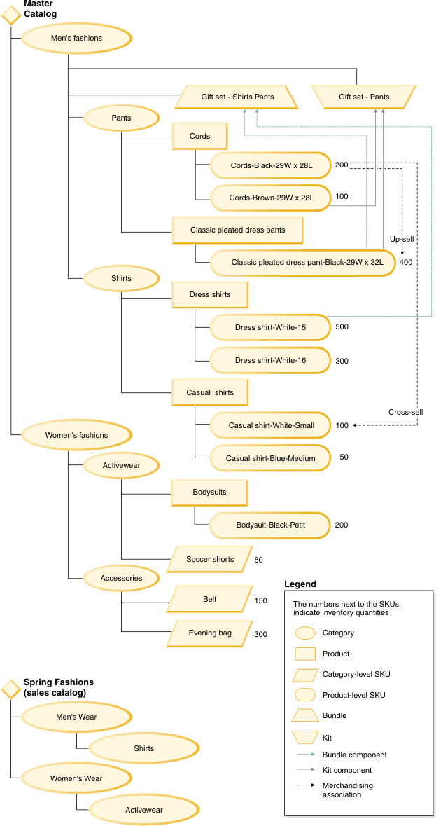
El siguiente diagrama muestra la estructura del catálogo maestro y el catálogo de ventas en la tienda tras ejecutar los ejemplos del directorio Catalog: - Catalog
- CommerceComposer
- Content
- Inventory
- Location
- Marketing
- Member
- Price
- Promotion
- StoreConfiguration

Cada ejemplo está configurado para cargar datos en una tienda de inicio de forma predeterminada. Asegúrese de que actualiza el valor de configuración de entorno para especificar el identificador de la tienda para cualquier ejemplo que desee. Para obtener más información, consulte Ejemplo: Configuración del programa de utilidad de carga de datos.
Prerrequisitos para ejecutar los ejemplos
Los siguientes prerrequisitos son necesarios para ejecutar los ejemplos del programa de utilidad de carga de datos:- La tienda que esté utilizando debe estar publicada. En general, estableciendo el identificador de la tienda en AuroraESite en los archivos de configuración del entorno de ejemplo o en la tienda que ha publicado.
- El tipo de inventario para los ejemplos del directorio Catalog debe ser no ATP.
Para ejecutar el ejemplo de sitios ampliados, debe utilizar sitios ampliados.- Detenga WebSphere Commerce Server.
Ejecutar sentencias SQL de los ejemplos
Cada uno de los ejemplos contiene sentencias SQL para verificar datos y limpiar los datos. Para ejecutar las sentencias SQL, siga estos pasos:
- Abra el Centro de mandatos de DB2.
- Escriba la sentencia SQL en la ventana de script.

- Abra la ventana de mandatos de Oracle SQL Plus.
- Escriba la sentencia SQL en la ventana de SQL Plus.