Sitios ampliados - Estructura de organización de centro de sitios ampliados
Los Sitios ampliados - Estructura de organización de centro de sitios ampliados consta del centro de sitios ampliados, la tienda con elementos y la organización de vendedor de sitios ampliados.
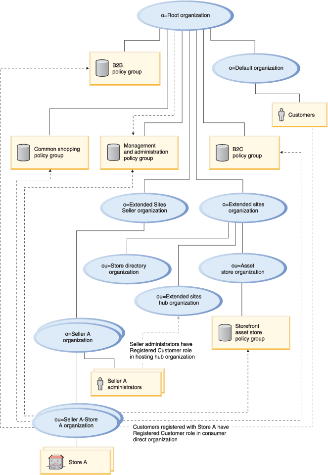
En estos diagramas, que describen una estructura de organización básica de centro de sitios ampliados, la organización raíz posee y se suscribe a los grupos de políticas predeterminados que se describen en Políticas de control de acceso y estructura de grupos de políticas.
Centro de sitios ampliados


El centro de sitios ampliados se suscribe directamente al grupo de políticas de gestión y administración, al grupo de políticas de B2B, y posee y se suscribe al grupo de políticas de tienda de canal. Como resultado, estas políticas se aplican a los administradores de canal, que están directamente bajo la organización de centro de sitios ampliados, así como a la tienda de canal (centro de alojamiento).
El grupo de políticas de centro de sitios ampliados contiene las siguientes políticas:
- AllUsersExecuteChannelStoreAllUsersViews
- ContractAdministratorsForChannelOrgExecuteCreateCommandsOnMemberResource
- ContractAdministratorsForChannelOrgExecuteContractDeployCommandsOnContractResource
- ContractAdministratorsForChannelOrgDisplayContractDatabeanResourceGroup
Tienda con elementos

Ésta es la explicación del diagrama anterior.

La organización de tiendas con elementos no se suscribe directamente a ningún grupo de políticas. Por tanto, hereda el grupo de políticas de gestión y administración de la organización raíz. Estas políticas se aplican a la organización de tiendas con elementos y a las tiendas con elementos que ésta posee. Esta organización de tiendas con elementos es la propietaria del grupo de políticas de tiendas con elementos de escaparate de sitio ampliado, pero no se suscribe a dicho grupo.
Organización de vendedor de sitios ampliados

Ésta es la explicación del diagrama anterior.

La organización de vendedor de sitios ampliados no se suscribe directamente a ningún grupo de políticas. Por tanto, hereda el grupo de políticas de gestión y administración de la organización raíz. Estas políticas se aplican a la organización de vendedor de sitios ampliados y a las organizaciones del vendedor A de las que es propietario, así como a los administradores del vendedor A.
La organización del Vendedor A-Tienda A se subscribe directamente al grupo de políticas de gestión y administración, al grupo de políticas de compra comunes, a los grupos de política de B2C y B2B, así como al grupo de políticas de tienda con elementos de escaparate. Estas políticas se aplican a todas las tiendas que posee la organización de Vendedor A-Tienda A.