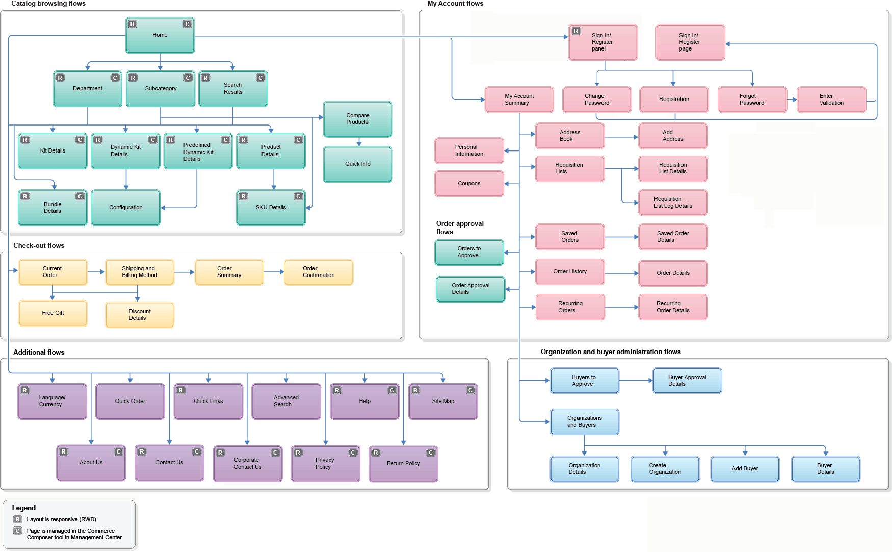
Site flow diagram for Aurora published as a B2B store
The Aurora starter store pages are grouped into the following flows: catalog browsing
flows, My Account flows, check-out flows, more flows, order approval flows, and organization and
buyer administration flows. The site flow diagram can help you understand which pages are included
in each flow and how the pages relate to one another.
When published as a B2B store, the Aurora starter store includes the following pages:

More pages can be enabled by selecting store functions. Pages that are not displayed in the image but can be enabled are as follows:
- Personal Wish List page
- Store Locator page
- Quick Checkout Profile Page
- Buy online, pick-up in store (as part of the Current order page)
- Subscriptions page