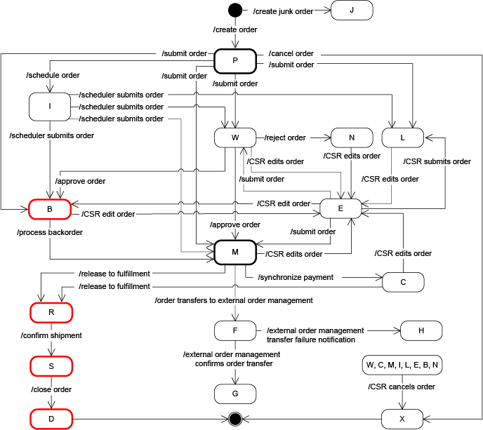
Diagrama de flujo de transición de estado de pedido
En la vista de conjunto, se enumeran todos los estados de pedido de HCL Commerce.

Nota:
- La negrita indica el estado principal del flujo de proceso de pedidos, que incluye el estado P y M.
- El color rojo indica el estado para el sistema de inventario ATP, que fluye del estado B pasando por el estado R y S hasta el D.
Para obtener una descripción de cada estado individual, consulte Estado del pedido y de artículos del pedido.
Otro estado es X (cancelado).
Los pedidos en estado W, C, M, N, B, E, L, I se pueden transferir al estado X cuando se cancela el pedido.
| Estado de pedido actual | Siguiente estado de pedido | Acción | Mandato de controlador | Comentarios |
|---|---|---|---|---|
| No existe (DNE) | J | Crear pedido no deseado | N/A | 1. La característica de pedido no deseado está habilitada. 2. Cuando se suprimen artículos de pedido, si no existe ningún pedido no deseado, se crea un nuevo pedido no deseado. |
| No existe (DNE) | P | Crear pedido | OrderCreateCmd | Cuando se añaden productos a un carro de la compra, OrderItemAddCmd llama a OrderCreateCmd para crear un nuevo pedido pendiente. |
| P | M | Someter pedido | OrderProcessCmd | El pedido se somete y procesa de forma satisfactoria y no se pone en espera ningún artículo de pedido. |
| P | B | Someter pedido | OrderProcessCmd | Cuando un artículo de pedido tiene inventario en espera, el estado de pedido es B. |
| P | L | Someter pedido | OrderProcessCmd | Cuando no se puede satisfacer el inventario para un artículo de pedido. |
| P | W | Someter pedido | OrderProcessCmd | 1. La característica de aprobación de pedidos está habilitada. 2. El total de productos supera el límite de gasto. |
| P | I | Planificar pedido | OrderScheduleCmd | El pedido en estado I consiste en copiar un nuevo pedido, y el nuevo pedido es sometido por el planificador. |
| I | M | Someter pedido planificado | ScheduledOrderProcessCmd | ScheduledOrderProcessCmd llama a OrderProcessCmd cuando el planificador somete pedidos. |
| I | B | Someter pedido planificado | ScheduledOrderProcessCmd | ScheduledOrderProcessCmd llama a OrderProcessCmd cuando el planificador somete pedidos. |
| I | L | Someter pedido planificado | ScheduledOrderProcessCmd | ScheduledOrderProcessCmd llama a OrderProcessCmd cuando el planificador somete pedidos. |
| I | W | Someter pedido planificado | ScheduledOrderProcessCmd | ScheduledOrderProcessCmd llama a OrderProcessCmd cuando el planificador somete pedidos. |
| B | M | Procesar pedido en espera | ProcessBackordersCmd | `Cuando se pueden satisfacer los inventarios de todos los artículos de pedido en espera. |
| B | E | Pedido editado por un CSR | AdvancedOrderEditBeginCmd | CSR empieza a editar un pedido. |
| W | M | Aprobar | HandleApprovalsCmd | El pedido se ha aprobado. |
| W | N | Rechazar | HandleApprovalsCmd | El pedido se ha rechazado. |
| W | E | Pedido editado por un CSR | AdvancedOrderEditBeginCmd | CSR empieza a editar un pedido. |
| W | B | Aprobar | HandleApprovalsCmd | El pedido está aprobado pero uno de los artículos del pedido está en espera. |
| N | E | Pedido editado por un CSR | AdvancedOrderEditBeginCmd | CSR empieza a editar un pedido. |
| L | E | Pedido editado por un CSR | AdvancedOrderEditBeginCmd | CSR empieza a editar un pedido. |
| E | M | Someter pedido | CSROrderProcessCmd | CSROrderProcessCmd llama a OrderProcessCmd cuando el CSR somete un pedido para un cliente. |
| E | B | Someter pedido | CSROrderProcessCmd | CSROrderProcessCmd llama a OrderProcessCmd cuando el CSR somete un pedido para un cliente. |
| E | W | Someter pedido | CSROrderProcessCmd | CSROrderProcessCmd llama a OrderProcessCmd cuando el CSR somete un pedido para un cliente. |
| E | L | Someter pedido | CSROrderProcessCmd | CSROrderProcessCmd llama a OrderProcessCmd cuando el CSR somete un pedido para un cliente. |
| M | R | Liberar para despacho | ReleaseToFulfillmentCmd | El pedido se ha entregado al centro de despacho. |
| M | C | Sincronizar pago | OrderPaymentSynchronize | Cuando todos los artículos del pedido están aprobados, OrderPaymentSynchronize actualiza el estado del pedido a C. |
| M | E | Pedido editado por un CSR | AdvancedOrderEditBeginCmd | CSR empieza a editar un pedido. |
| M | F | El pedido se transfiere al sistema de gestión de pedidos | ProcessOrderSubmitEventCmd | Una vez que el pedido se ha recibido y está listo para su proceso, el pedido se transfiere al sistema de gestión de pedidos externo, como Sterling Order Management System. El estado de pedido cambia entonces a "F". |
| C | E | Pedido editado por un CSR | AdvancedOrderEditBeginCmd | CSR empieza a editar un pedido. |
| C | R | Liberar para despacho | ReleaseToFulfillmentCmd | El pedido se ha entregado al centro de despacho. |
| R | S | Confirmar envío de salida de pedido | ReleaseShipConfirmCmd | Se han confirmado todos las salidas de un pedido. |
| R | S | Confirmar envío de release | ReleaseShipConfirmCmd | El estado de un pedido se establece en Ssi todos los artículos del pedido están empaquetados y enviados. |
| S | D | Limpiar estado de pedido | OrderCloseCmd | El pedido está cerrado cuando el estado es "D". |
| S | D | Cerrar pedido | OrderCloseCmd | El planificador invoca OrderCloseCmd. Si el pago ha finalizado para un pedido, se cierra. |
| F | H | Transferir pedido | ProcessOrderSubmitEventCmd | Cuando la transferencia de pedido falla, el estado de pedido se actualiza a 'H'. Esta anomalía se puede producir porque el sistema de gestión de pedidos externo está inactivo o hay una excepción cuando HCL Commerce se comunica con este sistema externo. |
| F | G | El sistema de gestión de pedidos confirma la transferencia del pedido | CreateOrderOnSuccessStatusUpdateCmd | Cuando el sistema de gestión de pedidos externo vuelve a llamar a un servicio de HCL Commerce con la confirmación CreateOrderOnSuccess, el estado de pedido se actualiza a "G". |
| F | H | El pedido no se ha podido transferir | ProcessOrderSubmitEventCmd | Cuando el pedido no se puede transferir, el estado de pedido se actualiza a H. Esta anomalía se puede producir porque el sistema de gestión de pedidos externo está inactivo o hay una excepción cuando HCL Commerce se comunica con este sistema externo. |
| P | X | Cancelar pedido | OrderCancelCmd | El pedido es cancelado por el usuario. |
| P | X | Cancelar pedido | OrderCancelCmd | El pedido es cancelado por el usuario. |
| M, C, I, W, N, B, E, L | X | Cancelar pedido | AdminOrderCancelCmd (CSROrderCancelCmd llama a AdminOrderCancelCmd para cancelar el pedido.) | El pedido es cancelado por el CSR. |
| M, C, I, W, N, B, E, L | X | Cancelar pedido | OrderCancelCmd | El pedido es cancelado por el usuario. |
| M | A | Sincronizar estado de pago | PaySynchronizePMCmd | Es necesario revisar la autorización de pago |
| I | A | Sincronizar estado de pago | PaySynchronizePMCmd | Es necesario revisar la autorización de pago |
| DNE | NEW | Crear nuevo presupuesto | OrderCreateQuoteCmd | Se crea presupuesto nuevo. |
| NEW | RDY | Guardar presupuesto | QuoteSaveCmd | Guardar un presupuesto después de que se hayan completado todas las actualizaciones. |
| NEW | CAN | Cancelar presupuesto | QuoteCancelCmd | El presupuesto se cancela. |
| RDY | CAN | Cancelar presupuesto | QuoteCancelCmd | El presupuesto se cancela. |