Diagrama de flujo de compra global
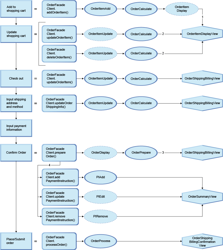
Un diagrama que muestra diversos escenarios, incluyendo las llamadas de servicio, mandatos opcionales, mandatos de controlador y vistas.


1. OrderItemDisplay (Opcional) se redirige.
2. OrderCalculate se puede invocar internamente mediante OrderItemAdd u OrderItemUpdate especificando un parámetro "calculateOrder=1", y también se puede redirigir después de OrderItemAdd u OrderItemUpdate mediante un parámetro de URL.
3. OrderPrepare lo llama automáticamente OrderDisplay y la tienda también lo puede llamar directamente.
4. El escaparate invoca OrderFacadeClient.prepareOrder y OrderFacadeClient.addPaymentInstruction de la facturación de pedidos y las páginas de envío.
- A diferencia de las páginas de escaparate web 1.0, la tienda de inicio Aurora no utiliza OrderItemDisplay u OrderDisplay. En su lugar, el escaparate tiene sus propios métodos para visualizar el carro de la compra.
- Si un comprador actualiza la cantidad o suprime un artículo del carro de la compra OrderFacadeClient.updateOrderItem o se invoca OrderFacadeClient.deleteOrderItem. OrderFacadeClient.updatePaymentInstruction y OrderFacadeClient.removePaymentInstruction se comportan de la misma manera.
Parámetros típicos
Normalmente el escaparate pasa pares nombre-valor (donde los valores son String[]) a los servicios para cada acción de usuario:
Para ".", "***", etc., consulte Abreviaturas de pedidos para obtener explicaciones.
- Añadir al carro de la compra
catEntryId=[10398], calculationUsage=[-1], orderId=[.], quantity=[1], storeId=[10101], langId=[-1] (calculateOrder=1 is hardcoded in ChangeOrderSOIBODMapping.xml when OrderItemAdd or OrderItemUpdate is called.)- catEntryId_i
- Se necesita: El número de referencia de los artículos que se han de poner en el pedido. Este parámetro es obligatorio si el cliente no tiene un carro de la compra. No es obligatorio si ya existe un pedido de cliente.
- orderId
- El identificador del pedido al que se va a añadir el artículo. Este parámetro puede repetirse.
- quantity_i
- Se necesita: La cantidad del artículo que se ha de añadir al pedido.
- storeId
- Se necesita: El número de referencia de la tienda, que es obligatorio porque no puede comprar desde un centro comercial.
- langId
- Establece o restablece el idioma preferido durante la sesión. Los idiomas soportados para una tienda se encuentran en la tabla STORELANG.
- Actualizar el carro de la compra (actualizar la cantidad)
calculationUsage=[-1], orderId=[.], quantity=[2], storeId=[10101], orderItemId=[10001], langId=[-1] (calculateOrder=1 is hardcoded in ChangeOrderSOIBODMapping.xml when OrderItemAdd or OrderItemUpdate is called.)- orderId
- El identificador del pedido al que se va a añadir el artículo. Este parámetro puede repetirse.
- quantity_i
- Se necesita: La cantidad del artículo que se ha de añadir al pedido.
- storeId
- Se necesita: El número de referencia de la tienda, que es obligatorio porque no puede comprar desde un centro comercial.
- langId
- Establece o restablece el idioma preferido durante la sesión. Los idiomas soportados para una tienda se encuentran en la tabla STORELANG.
- Pasar por caja
remerge=[***], backorder=[***], allocate=[***], check=[*n], langId=[-1], URL=[ https://localhost/webapp/wcs/stores/servlet/OrderShippingBillingView?shipmentType=single], errorViewName=[AjaxOrderItemDisplayView], calculationUsage=[-1], orderItemId=[10001], orderId=[.], storeId=[10101] (calculateOrder=1 is hardcoded in ChangeOrderSOIBODMapping.xml)- remerge
- Una lista de los artículos de pedido que deben fusionarse con otros artículos de pedido del mismo pedido y con el mismo atributo correlationGroup, si es posible. Los artículos de pedido no se fusionan a menos que su estado de inventario (InventoryStatus) sea "NALC", o a menos que los especifique uno o más de los parámetros allocate, backorder y reverse. Este parámetro puede repetirse.
- backorder
- Una lista de artículos de pedido que deben ponerse en espera mediante el mandato de tarea AllocateExpectedInventory. Si el mismo artículo de pedido lo especifica tanto el parámetro allocate como el parámetro backorder, no se pone en espera si puede asignarse. Este parámetro puede repetirse.
- allocate
- Una lista de artículos de pedido que deben asignarse del inventario existente mediante el mandato de tarea AllocateExistingInventory. Este parámetro puede repetirse.
- check
- Una lista de artículos de pedido que debe comprobar el mandato de tarea CheckInventory. Este parámetro puede repetirse.
- langId
- Establece o restablece el idioma preferido durante la sesión. Los idiomas soportados para una tienda se encuentran en la tabla STORELANG.
- URL
- Se necesita: El URL al que se debe llamar cuando el mandato se completa satisfactoriamente.
- orderId
- El identificador del pedido al que se va a añadir el artículo. Este parámetro puede repetirse.
- storeId
- Se necesita: El número de referencia de la tienda, que es obligatorio porque no puede comprar desde un centro comercial.
- Especificar dirección y método de envío
remerge=[***], backorder=[***], allocate=[***], check=[*n], calculationUsage=[-1,-2,-3,-4,-5,-6,-7], storeId=[10101], orderId=[.], langId=[-1], shipModeId=[10152] addressId=[11451], ShipAsComplete=[N], shipInstructions=[only day time], requestedShipDate=[2010-02-04T04:00:00.000Z] (calculateOrder=1 is hardcoded in ChangeOrderSOIBODMapping.xml)- remerge
- Una lista de los artículos de pedido que deben fusionarse con otros artículos de pedido del mismo pedido y con el mismo atributo correlationGroup, si es posible. Los artículos de pedido no se fusionan a menos que su estado de inventario (InventoryStatus) sea "NALC", o a menos que los especifique uno o más de los parámetros allocate, backorder y reverse. Este parámetro puede repetirse.
- backorder
- Una lista de artículos de pedido que deben ponerse en espera mediante el mandato de tarea AllocateExpectedInventory. Si el mismo artículo de pedido lo especifica tanto el parámetro allocate como el parámetro backorder, no se pone en espera si puede asignarse. Este parámetro puede repetirse.
- allocate
- Una lista de artículos de pedido que deben asignarse del inventario existente mediante el mandato de tarea AllocateExistingInventory. Este parámetro puede repetirse.
- check
- Una lista de artículos de pedido que debe comprobar el mandato de tarea CheckInventory. Este parámetro puede repetirse.
- storeId
- Se necesita: El número de referencia de la tienda, que es obligatorio porque no puede comprar desde un centro comercial.
- orderId
- El identificador del pedido al que se va a añadir el artículo. Este parámetro puede repetirse.
- langId
- Establece o restablece el idioma preferido durante la sesión. Los idiomas soportados para una tienda se encuentran en la tabla STORELANG.
- shipModeId_i
- El número de referencia de la modalidad de envío que se ha de utilizar para el producto o artículo.
- shipInstructions_i
- Especifica las instrucciones de envío para una shipmode.
- requestedShipDate_i
- Marca la fecha de envío solicitada para un artículo de pedido.
- Especificar información de pago
valueFromProfileOrder=[ ], expire_month=[02], payMethodId=[VISA], cc_brand=[VISA], billing_address_id=[10951], account=[4111111111111111], paymentTCId=[], piAmount=[161.99] valueFromPaymentTC=[ ], expire_year=[2010], orderId=[.]- valueFromProfileOrder
- Opcional: el distintivo que indica si los datos de protocolo de pago deben extraerse del perfil de caja rápida del usuario e ignorar todos los datos de protocolo que se han pasado en las propiedades de la solicitud. Los valores son Y o N. El valor predeterminado es N.
- payMethodId
- Opcional: El nombre de método de pago. Es el nombre de política de la tabla de políticas de negocio de pago. (La tabla POLICY con la columna policytype_id = 'Payment'). Si se pasa policyId, este parámetro no es necesario ya que este mandato siempre lo establece como el nombre de política de la tabla de políticas de negocio mediante policyId.
- billing_address_id
- Opcional: El identificador de dirección de facturación.
-
Si se pasan todos los parámetros
billto_firstname,billto_lastname,billto_address1,billto_cityybillto_stateprovince, se utilizarán como datos de protocolo de dirección de facturación y el parámetrobilling_address_idno se utilizará. De lo contrario, este mandato obtendrá los datos de protocolo de la dirección de facturación de la tabla o tablas relacionadas con direcciones en HCL Commerce de acuerdo conbilling_address_id.
-
- paymentTCId
- Opcional: el identificador de términos y condiciones de pago para esta instrucción de pago. Este parámetro lo utiliza el cliente de la empresa.
- piAmount
- Se necesita: El importe en la moneda del pedido que se ha de utilizar para este método de pago. El formato de este número debe ajustarse a las normas de un objeto java.math.BigDecimal. El número debe utilizar un punto para una posición decimal.
- valueFromPaymentTC
- Opcional: el distintivo que indica si los datos de protocolo de pago deben extraerse de los términos y condiciones de pago identificados por el parámetro paymentTCId e ignorar todos los datos de protocolo que se han pasado en las propiedades de la solicitud. Los valores son true y false; el valor predeterminado es false.
- orderId
- Se necesita: Obligatorio: el identificador del pedido al que se va a añadir el método de pago.
- Confirmar pedido
storeId=[10101], langId=[-1]- storeId
- El número de referencia de la tienda para la que se ha de preparar el pedido.
- langId
- Establece o restablece el idioma preferido durante el tiempo que dura la sesión; los idiomas soportados para una tienda se encuentran en la tabla STORELANG
- Enviar pedido
notifyMerchant=[1], notifyOrderSubmitted=[1], orderId=[14001], purchaseorder_id=[], notifyShopper=[1]- notifyMerchant
- Especifica si se notifica a la tienda cuando se completa el proceso del pedido.
- notifyOrderSubmitted
- Especifica si debe notificarse al cliente cuando el pedido se ha sometido satisfactoriamente para su proceso. El valor 1 especifica que se notifica al cliente y el valor 0 especifica que no se notifica al cliente. El valor predeterminado es 0.
- orderId
- Se necesita: Especifica el número de referencia del pedido que se ha de procesar. Este parámetro puede repetirse.
- purchaseorder_id
- Establece el número de orden de compra para este pedido del grupo i.
- notifyShopper
- Especifica si se notifica al cliente cuando se completa el proceso del pedido. No se envían notificaciones de correo electrónico si PrimePaymentCmd falla. El valor 1 especifica que se notifica al cliente y el valor 0 especifica que no se notifica al cliente.