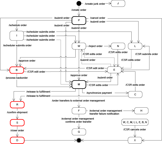
Order Status Transition flow diagram
In the overall view, all the order statuses of HCL Commerce are listed.

Note:
- Bold indicates the major status of the order processing flow, which includes status P and M.
- Red indicates status for ATP inventory system, which flows from status B through status R, S, to D.
For a description of each individual status, see Order and order item status.
One more status is X (canceled).
Orders in W, C, M, N, B, E, L, I status can be transferred to status X when the order is canceled.
| Current order status | Next order status | Action | Controller command | Comments |
|---|---|---|---|---|
| Does not exist (DNE) | J | Create junk order | N/A | 1. Junk order feature is enabled. 2. When order items are deleted, if no junk order exists, a new junk order is created. |
| Does not exist (DNE) | P | Create order | OrderCreateCmd | When products are added into a shopping cart, OrderItemAddCmd calls OrderCreateCmd to create a new pending order. |
| P | M | Submit order | OrderProcessCmd | Order is submitted and processed with success, and no order item is backordered. |
| P | B | Submit order | OrderProcessCmd | When an order item has inventory on backorder, the order status is B. |
| P | L | Submit order | OrderProcessCmd | When inventory for an order item cannot be fulfilled. |
| P | W | Submit order | OrderProcessCmd | 1. Order approval feature is enabled. 2. The total product exceeds the spending limit. |
| P | I | Schedule order | OrderScheduleCmd | The order in status of I is to copy a new order, and the new order is submitted by scheduler. |
| I | M | Submit schedule order | ScheduledOrderProcessCmd | ScheduledOrderProcessCmd calls OrderProcessCmd when the scheduler submits orders. |
| I | B | Submit schedule order | ScheduledOrderProcessCmd | ScheduledOrderProcessCmd calls OrderProcessCmd when the scheduler submits orders. |
| I | L | Submit schedule order | ScheduledOrderProcessCmd | ScheduledOrderProcessCmd calls OrderProcessCmd when the scheduler submits orders. |
| I | W | Submit schedule order | ScheduledOrderProcessCmd | ScheduledOrderProcessCmd calls OrderProcessCmd when the scheduler submits orders. |
| B | M | Process back order | ProcessBackordersCmd | When inventories of all the backorder order items can be fulfilled. |
| B | E | CSR edit order | AdvancedOrderEditBeginCmd | CSR begins to edit an order. |
| W | M | Approve | HandleApprovalsCmd | Order is approved. |
| W | N | Reject | HandleApprovalsCmd | Order is rejected. |
| W | E | CSR edit order | AdvancedOrderEditBeginCmd | CSR begins to edit an order. |
| W | B | Approve | HandleApprovalsCmd | Order is approved but one of the order items is backordered. |
| N | E | CSR edit order | AdvancedOrderEditBeginCmd | CSR begins to edit an order. |
| L | E | CSR edit order | AdvancedOrderEditBeginCmd | CSR begins to edit an order. |
| E | M | Submit order | CSROrderProcessCmd | CSROrderProcessCmd calls OrderProcessCmd when the CSR submits an order for a customer. |
| E | B | Submit order | CSROrderProcessCmd | CSROrderProcessCmd calls OrderProcessCmd when the CSR submits an order for a customer. |
| E | W | Submit order | CSROrderProcessCmd | CSROrderProcessCmd calls OrderProcessCmd when the CSR submits an order for a customer. |
| E | L | Submit order | CSROrderProcessCmd | CSROrderProcessCmd calls OrderProcessCmd when the CSR submits an order for a customer. |
| M | R | Release to fulfillment | ReleaseToFulfillmentCmd | Order is released to fulfillment. |
| M | C | Synchronize payment | OrderPaymentSynchronize | When all the order items are approved, OrderPaymentSynchronize is updates the order status to C. |
| M | E | CSR edit order | AdvancedOrderEditBeginCmd | CSR begins to edit an order. |
| M | F | Order transfers to the order management system | ProcessOrderSubmitEventCmd | After the order is received and ready for processing, the order transfers to the external order management system, such as Sterling Order Management System. The order status then changes to "F". |
| C | E | CSR edit order | AdvancedOrderEditBeginCmd | CSR begins to edit an order. |
| C | R | Release to fulfillment | ReleaseToFulfillmentCmd | Order is released to fulfillment. |
| R | S | Confirm order release shipment | ReleaseShipConfirmCmd | All releases of an order are confirmed. |
| R | S | Confirm release shipment | ReleaseShipConfirmCmd | The status of an order is set to Sif all order items in the order are packed and shipped. |
| S | D | Cleanup order state | OrderCloseCmd | Order is closed when status is "D". |
| S | D | Close order | OrderCloseCmd | OrderCloseCmd is invoked by scheduler. If the payment is finalized for an order, it is closed. |
| F | H | Transfer order | ProcessOrderSubmitEventCmd | When the order transfer fails, the order status is updated to 'H'. This failure can occur because the external order management system is down or there is an exception when HCL Commerce communicates with this external system. |
| F | G | Order management system confirms order transfer | CreateOrderOnSuccessStatusUpdateCmd | When the external order management system calls back an HCL Commerce service with the CreateOrderOnSuccess confirmation, the order status updates to "G". |
| F | H | Order failed to transfer | ProcessOrderSubmitEventCmd | When order fails to be transferred, the order
status is updated to H. This failure can occur because the external order management system is down or there is an exception when HCL Commerce communicates with this external system. |
| P | X | Cancel order | OrderCancelCmd | Order is canceled by the customer. |
| P | X | Cancel order | OrderCancelCmd | Order is canceled by the customer. |
| M, C, I, W, N, B, E, L | X | Cancel order | AdminOrderCancelCmd (CSROrderCancelCmd calls AdminOrderCancelCmd to cancel order.) | Order is canceled by the CSR. |
| M, C, I, W, N, B, E, L | X | Cancel order | OrderCancelCmd | Order is canceled by the customer. |
| M | A | Synchronize payment status | PaySynchronizePMCmd | Payment authorization need to be reviewed. |
| I | A | Synchronize payment status | PaySynchronizePMCmd | Payment authorization need to be reviewed. |
| DNE | NEW | Create new quote | OrderCreateQuoteCmd | New quote is created. |
| NEW | RDY | Save quote | QuoteSaveCmd | Save a quote after all the updates are complete. |
| NEW | CAN | Cancel quote | QuoteCancelCmd | The quote is canceled. |
| RDY | CAN | Cancel quote | QuoteCancelCmd | The quote is canceled. |