Experiments assets

An Experiments package. Experimentation enables Marketing Managers to run alternative web activities concurrently with existing activities. Experiments are similar to web activities, in that they deliver an alternative marketing message. Experiments are specific to a particular Store, and thus the Experiments package is shown as dependent on the Store.Experimentation enables Marketing Managers to run alternative Web activities concurrently with existing activities. Experiments are similar to Web activities, in that they deliver an alternative marketing message. The following diagram illustrates how experiments fit into the Transaction server.

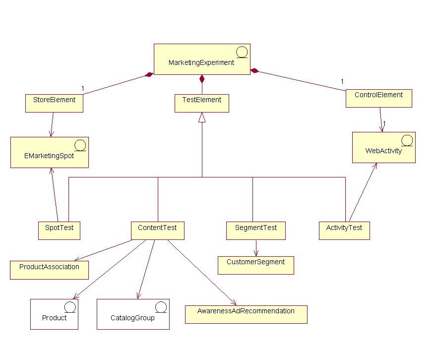
This diagram illustrates how experiments fit into the Transaction server.

MarketingExperiment
The MarketingExperiment Enterprise bean represents a single experiment. It is associated with a single StoreElement that defines the store in which it is to display. It is also associated with a TestElement that defines what is being tested. Finally, it is also associated with a ControlElement, which defines the store content against which the TestElement is being compared.
StoreElement
The StoreElement represents the store to which the experiment belongs.
TestElement
The ControlElement represents the content that is being compared to the content that is already being displayed to customers.
ControlElement
The ControlElement represents the content against which the ControlElement is being compared.
EMarketingSpot
The EMarketingSpot represents the location in which the experiment displays.
WebActivity
The WebActivity represents the Web activity that comprises the control element of the experiment.
SpotTest
If the experiment is an e-Marketing Spot experiment, it is designed to test whether displaying a Web activity in a different location is more effective. This type of experiment contains a SpotTest object. This object represents the location in which to display the test element.
ContentTest
If the experiment is a content experiment, it is designed to test whether displaying different content in a Web activity is more effective. This type of experiment contains a ContentTest object. This object represents the content to display as the test element. A content experiment must be associated with either a ProductAssociation object, a Product object, a CatalogGroup object, or an AwarenessAdRecomendation object.
ProductAssociation
If the experiment is a content experiment, it can contain a ProductAssociation object. This object represents the product that is associated with the test content.
AwarenessAdRecommendation
If the experiment is a content experiment, it can contain an AwarenessAdRecommendation object. This object represents the awareness advertisement that is associated with the test content.
SegmentTest
If the experiment is a segment experiment, it is designed to test whether displaying a Web activity to a different target customer segment is more effective. This type of experiment contains a SegmentTest object. This object represents the customer segment that views the test element.
CustomerSegment
If the experiment is a segment experiment, it contains a CustomerSegment object. This object represents the target customer segment that is associated with the test content.
ActivityTest
If the experiment is a Web activity experiment, it is designed to test whether displaying a different Web activity is more effective. This type of experiment contains an ActivityTest object. This object represents the Web activity to display as the test element.