This section documents how you can run the agent for z/OS in
a z/OS® sysplex.
You can run the agent for z/OS in
a z/OS® sysplex with the following
recommendations:
There should be at least one agent for z/OS instance
installed in each image of the sysplex.
The z/OS® sysplex should
be connected to one dynamic workload broker only,
although the same dynamic workload broker can
be connected to more than one sysplex or system.
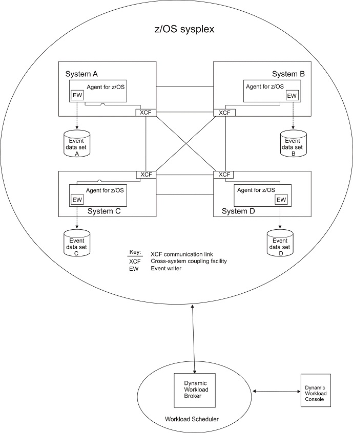
The next figure gives a representation of four systems running in a sysplex environment,
connected using cross-system coupling facility (XCF) communication links, and linked to a
dynamic workload broker instance.Figure 1. The agent for z/OS
in a SYSPLEX configuration.
Routing a job to another system through NJE (Network
Job Entry) is not supported with the agent for z/OS,
because the possible variation of its job ID and JES reader date and
time make tracking unreliable.
Have feedback?
Google Analytics is used to store comments and ratings. To provide a comment or rating for a topic, click Accept All Cookies or Allow All in Cookie Preferences in the footer of this page.