SNMP architecture

The architecture for the HCL® Informix® implementation of SNMP depends on your operating system.

SNMP is incompatible on High-Availability Data Replication (HDR) secondary servers, remote standalone (RS) secondary servers, or shared disk (SD) secondary servers.

Informix® SNMP architecture on UNIX

The following figure shows the SNMP architecture for Informix® database servers on UNIX. Each managed workstation runs one master agent and one server discovery process. Each database server has one OnSNMP process.

Figure 1. Informix® SNMP architecture on UNIX

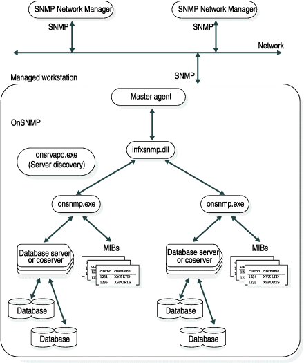
Informix® SNMP architecture on Windows

The following figure shows the SNMP architecture for Informix® database servers on Windows. Each managed workstation runs one master agent. The master agent and the SNMP Network Manager use SNMP to communicate with each other. Each managed workstation runs one server discovery process and one infxsnmp.dll. One instance of the onsnmp subagent is started for each instance of Informix® that runs on the managed workstation. OnSNMP and the master agent do not need to use SNMP to communicate with each other.
Figure 2. Informix® SNMP architecture on Windows