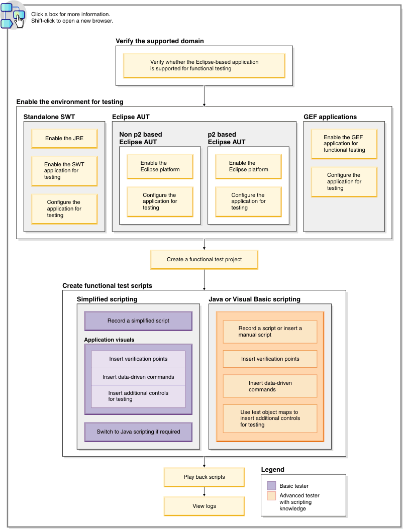
Task flow for testing Eclipse applications
The diagram in this topic shows the task flow for testing the Eclipse application using HCL DevOps Test UI (Test UI).
The diagram shows the task flow for testing Eclipse applications using Test UI.

Basic tester: A basic tester can record functional test scripts that are generated as simplified test scripts. The tester does not require programming knowledge to edit the functional test scripts. The tester can switch to Java scripting, and use the Insert Java Code Snippet or Insert Java Method features that are available in the simplified script editor. The tester then starts to work with the Java test script directly. You can use the application visuals to insert verification points, data-driven commands, and additional controls for testing.
Advanced tester with scripting knowledge: A tester with Java or Visual Basic programming knowledge can either record functional test scripts or create the test scripts manually. You can use the test object maps to update the objects and insert additional objects for testing.