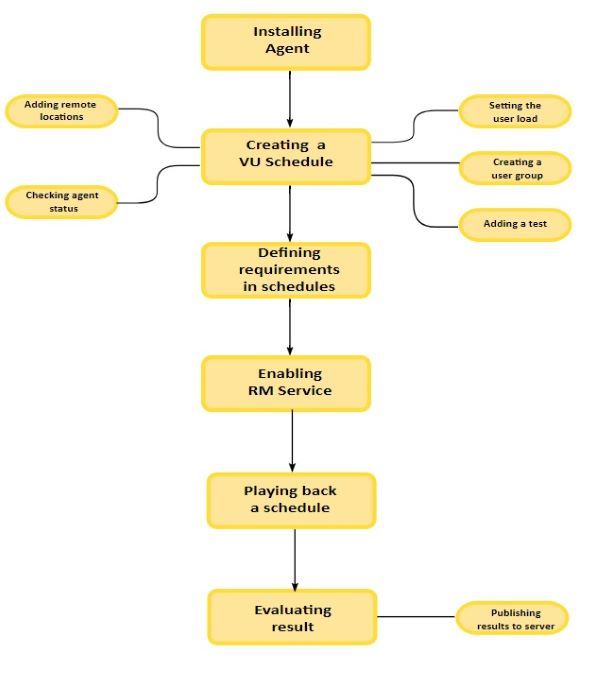
Task flow: Generating workload

The diagram shows the task flow of generating workload by creating user groups and dividing the load across different remote agents.

The agents generate load on the application under test. The number of agents required depends on various factors including the size of the load you want to put on the application under test, hardware capacity of systems that install the agents, and the application under test itself.

Generate WorkloadInstalling HCL OneTest PerformanceCreating a VU ScheduleDefining requirements in schedulesEnablement of Resource Monitoring services for a scheduleRunning a local schedule or testEvaluating results in web analytic reportsPublishing test results to the serverRunning a user group at a remote locationChecking the status of agentsSetting user loadsAdding a user group to VU ScheduleAdding a test to a schedule