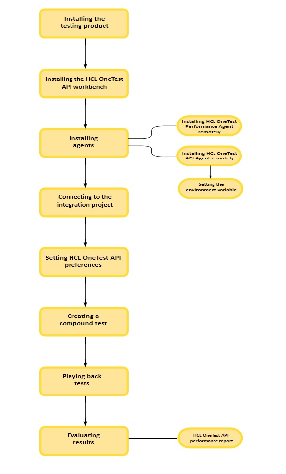
Task flow Integrating HCL OneTest Performance and HCL OneTest API

You can execute integration tests in HCL OneTest Performance by using HCL OneTest Performance Extension for HCL OneTest API. In HCL OneTest Performance, you can create a compound test to run the integration tests by using agents.

To integrate tests, you must install HCL OneTest Performance Extension for HCL OneTest API. Also, to execute the tests remotely, you must install HCL OneTest Performance Agent and HCL OneTest API Agent.

After installing all the required software, you must set the environment variable and connect to the integration project. To open the HCL OneTest API project from HCL OneTest Performance Test Navigator, you must set the path to the execution file in the HOT-API Integration preferences. Later, you must create a compound test and play back the test to evaluate the results.