Visión general de pagos punch-out
Puede integrar HCL Commerce con un proveedor de servicios de pagos a través del pago punch-out. Con el pago punch-out, el comprador entra la información de pago a través de un formulario de pago de terceros. El formulario de pago puede integrarse en la tienda de HCL Commerce a través de un iFrame, una ventana emergente o una redirección. En este modelo, HCL Commerce nunca recibe ni guarda datos confidenciales como la información de tarjeta de crédito.
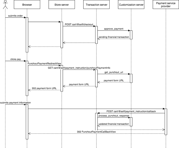
Flujo de pasar por caja para la integración con el pago punch-out a través de una ventana emergente

- El comprador envía el pedido y la tienda llama a POST cart/@self/checkout para que procese el pedido.
- La API llama al código de extensión approve_payment con la transacción financiera.
- El código de extensión devuelve la transacción financiera con su estado establecido en 1 (pendiente).
- La tienda redirige al comprador a la página Confirmación del pedido.
- El comprador pulsa el botón Pagar, que desencadena una nueva ventana emergente hacia la PunchoutPaymentRedirectView de la tienda.
- PunchoutPaymentRedirectView llama a
GET cart/@self/payment_instruction/punchoutPaymentInfo, que llama al código de extensión deget_punchout_urlpara obtener el URL del formulario de pago de terceros. - El código de extensión devuelve el URL del formulario de pago.
- PunchoutPaymentRedirectView redirige al comprador al formulario de pago.
- El comprador entra la información del pago en el formulario de pago y lo envía.
- Una vez que la tercera parte ha procesado la información de pago, la tienda llama a
POST cart/@self/payment_instruction/callback, con el proceso de pago resultante como pares de clave-valor JSON. - La API llama al código de extensión
process_punchout_responsepara procesar los parámetros de devolución de llamada. - El código de extensión devuelve el resultado de la transacción financiera y actualiza la instrucción de pago.
- La API actualiza la transacción financiera y la instrucción de pago como corresponde en la base de datos.
- La tienda redirige al cliente a PunchoutPaymentCallBackView.