Compartimiento de inventario en tiendas de sitios ampliados (no ATP)
El modelo de negocio de sitios ampliados proporciona mejoras en escalabilidad y gestionalidad para sitios de HCL Commerce donde hay varias tiendas que pueden compartir elementos, incluido un inventario no ATP. El compartimiento de inventario no ATP reduce la complejidad de la gestión de elementos de inventario para todas las tiendas en el sitio. Todas las tiendas en los sitios ampliados pueden compartir inventario de una sola tienda de activos con centros de despacho distribuidos.
Un ejemplo de compartimiento de inventario
Si un cliente tiene dos centros de despacho de pedidos global, cada uno localizado en A y B, con varias tiendas en línea en Asia y Europa, cada tienda en línea necesitará comprobarse, o asignar inventario, desde distintos centros de despacho de pedidos. Consulte el diagrama siguiente.

El diagrama muestra cómo se comparte el inventario entre la tienda de sitios ampliados y la tienda con elementos para el cliente especial. Todas las tiendas de sitios ampliados pueden compartir inventario de la tienda con elementos con centros de despacho de pedidos distribuidos. La tienda de sitios ampliados 1 en Asia tiene un plan de envío con ambos centros de despacho de pedidos en la tienda con elementos. El inventario puede recuperarse del centro de despacho de pedidos B cuando queda inventario en el centro de despacho de pedidos A. La secuencia de los centros de despacho de pedidos pueden configurarse en la columna PRECEDENCE en la tabla SHPARRANGE.
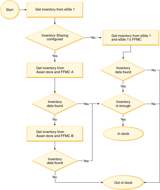
El diagrama de flujo siguiente muestra la secuencia de recuperación de inventario para el sitio ampliado (tienda de sitios ampliados 1 en Asia). Supongamos que el centro de despacho de pedidos A (FFMC A) tiene una prioridad más alta que el centro de despacho de pedidos B (FFMC B).

El diagrama de flujo siguiente muestra la secuencia de recuperación de inventario para la tienda de sitios ampliados 1 en Asia y la tienda de sitios ampliados 1 en Europa.
La tienda de sitios ampliados 2 en Asia tiene un plan de envío con el centro de despacho de pedidos A. La tienda de sitios ampliados 1 en Europa tiene un plan de envío con el centro de despacho de pedidos B.
