AI agent

An AI agent is a framework that leverages a Large Language Model (LLM) that interacts with a context to identify user-defined goals, and achieve results by implementing operations to run referenced workflows.

The AI agent facilitates the creation of a workspace or context to integrate the resources of HCL Universal Orchestrator with an AI model (LLM). You can configure any AI model, either an external MCP server with a customized environment or with the Agentic AI builder, a customized AI model that utilizes multiple AI models. By automating tasks and collecting data, it saves time and resources.

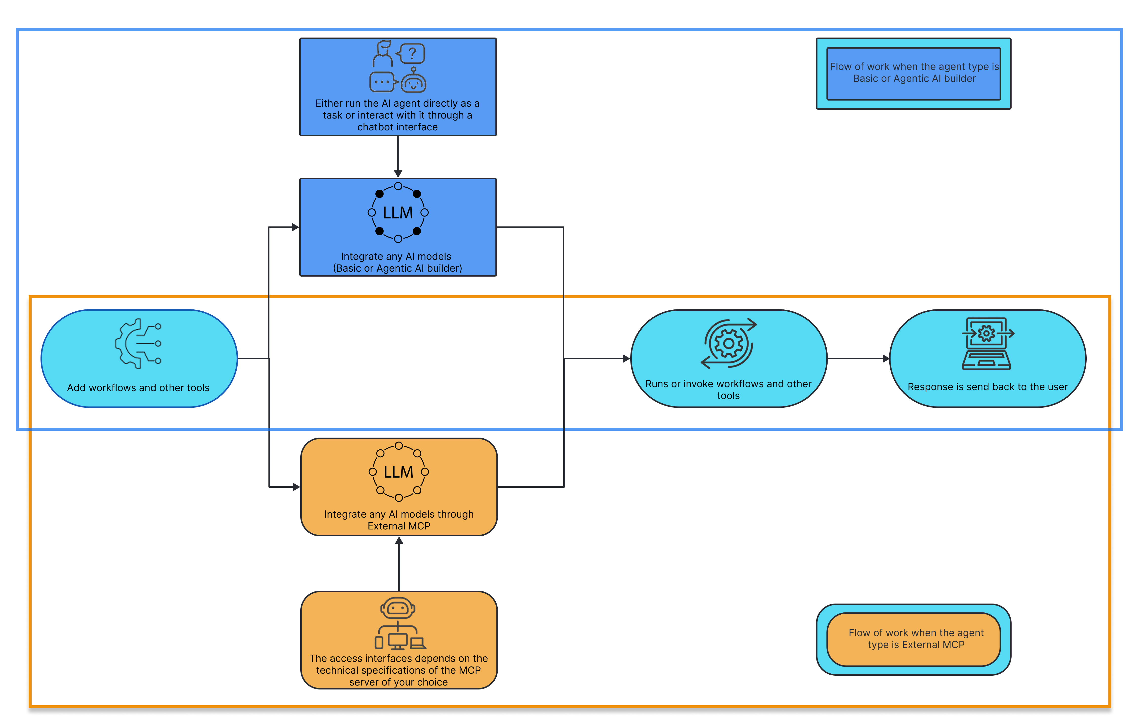
An AI agent integrates AI models with a set of workflows and various tools to automate operations, as illustrated in the flowchart. The AI models offered by any cloud service providers can be utilized to create an AI agent.

Figure 1. AI agent_flow of work

The AI models utilized to create an AI agent are categorized into 3 agent types: Basic, external MCP, and Agentic AI builder.

Basic AI agents leverage an LLM and utilize predefined workflows as tools to run tasks. Its behavior is defined by a simple role, instructions, and guardrails, all specified in natural language within the agent's definition. The basic agent type is ideal for straightforward, single task automation and simple conversational interactions.

The external MCP agents are definitions that enable external AI agents, which support the MCP, to discover and invoke the workflows associated with this agent as tools. This facilitates interoperability between different agent systems. It exposes the workflows and other tools to external AI models via an MCP (Model Context Protocol). This agent type enables interoperability, allowing external systems to seamlessly leverage your defined workflows and capabilities. For more information, see Course of action if the agent type is External MCP.

Agentic AI Builder Agents are designed for creating AI agents with more complex behaviors and advanced capabilities, leveraging the Agentic AI Builder platform. These agents can utilize multiple diverse tools, including the workflows specified in this definition, to perform intricate, multi-step processes. This agent type is suitable for intricate, multi-step processes requiring diverse tool integration and more sophisticated decision-making. For more information, see UnO Agentic AI Builder.

To refine the responses of an AI agent, specific instructions and roles can be provided for various user prompts, allowing for a customized behavior. The AI agent can provide guidance, take actions, and even initiate entire work processes on your behalf.

The context or the workspace created by the AI agent is a hub of information that can be accessed on demand. Depending upon the connected AI models, you can either use the access interfaces provided by the HCL universal orchestrator or by the customized external sources of your choice. The orchestrator offers two ways to communicate with the context: One is a chatbot interface where you can communicate with the AI agent in a conversational manner and as a task based method to run the AI agent. For external MCP agent types, the access interface depends on its technical specification.

You can communicate with the agent in plain language and it interprets your requirements and provides a response.

The AI agent processes the inputs received from the you, identifies the needs and triggers the necessary workflows to retrieve the data. This data is then sent back to you as a response.

The GenAI service architecture has transitioned from using raw REST APIs to leveraging Quarkus Langchain. By using annotated classes, this integration streamlines the incorporation of various AI models and services, resulting in a more structured and efficient workflow creation process.