HCL Workload Automation for Z server task structure
The main server task, EQQPHTOP, is attached by main task EQQSERVR. If you are using the APPC communication protocol, for each new conversation a new instance of EQQPHAPP subtask is attached. If you are using the TCP/IP communication protocol, for each new connection a new thread is started by process EQQZTSER (which depends on task EQQPTTOP).
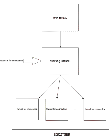
Internals of the EQQZTSER process. provides a graphical summary of how process EQQZTSER
works. The main thread runs a Listener thread, which starts a new communication
thread for each incoming TCP/IP connection request it receives. A request for
connection can come from any of the available user interfaces: PIF, OCL, WAPL, BCIT,
ISPF dialogs, or Dynamic Workload Console. Note that:
- Any communication thread that stays idle for more than five minutes is automatically closed the end of this time.
- The maximum number of threads that can be open at any moment is given by your z/OS system configuration.
