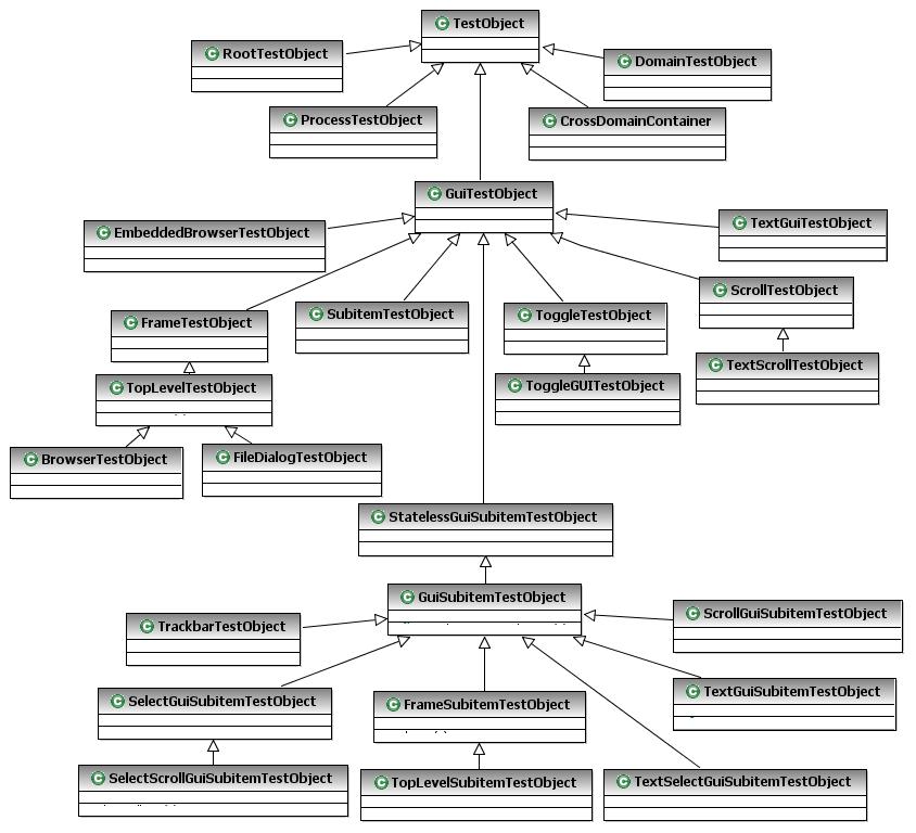
TestObject class diagram and canonical names
HCL OneTest™ UI has a predefined set of TestObjects that are hierarchically grouped and each TestObject has a set of predefined methods.

Canonical names
Canonical names are short string names for fully qualified TestObject class names. If you want to change the TestObject that is mapped to a proxy, you must override thegetTestObejctClassName() API
to return the canonical name that the customization file specifies. The complete
list of canonical names for TestObjects that HCL OneTest™
UI defines
are declared as member variables to the com.rational.test.ft.domain.ProxyTestObject class
for Java™ and
the Rational.Test.Ft.Domain.ProxyTestObject class for .NET.Canonical member variables
The ProxyTestObject for both Java and .Net implementations
define the following canonical member variables:
BROWSERTESTOBJECT_CLASSNAME = "BrowserTestObject";
DOCUMENTTESTOBJECT_CLASSNAME = "DocumentTestObject";
DOMAINTESTOBJECT_CLASSNAME = "DomainTestObject";
FILEDIALOGTESTOBJECT_CLASSNAME = "FileDialogTestObject";
FRAMETESTOBJECT_CLASSNAME = "FrameTestObject";
GUISUBITEMTESTOBJECT_CLASSNAME = "GuiSubitemTestObject";
GUITESTOBJECT_CLASSNAME = "GuiTestObject";
INTERNALFRAMETESTOBJECT_CLASSNAME = "InternalFrameTestObject";
PROCESSTESTOBJECT_CLASSNAME = "ProcessTestObject";
SCROLLTESTOBJECT_CLASSNAME = "ScrollTestObject";
SCROLLSUBITEMTESTOBJECT_CLASSNAME = "ScrollGuiSubitemTestObject";
STATELESSGUISUBITEMTESTOBJECT_CLASSNAME = "StatelessGuiSubitemTestObject";
SUBITEMTESTOBJECT_CLASSNAME = "SubitemTestObject";
TESTOBJECT_CLASSNAME = "TestObject";
TEXTGUITESTOBJECT_CLASSNAME = "TextGuiTestObject";
TEXTGUISUBITEMTESTOBJECT_CLASSNAME = "TextGuiSubitemTestObject";
TEXTSCROLLTESTOBJECT_CLASSNAME = "TextScrollTestObject";
TEXTSELECTGUISUBITEMTESTOBJECT_CLASSNAME = "TextSelectGuiSubitemTestObject";
SELECTGUISUBITEMTESTOBJECT_CLASSNAME = "SelectGuiSubitemTestObject";
SELECTSCROLLGUISUBITEMTESTOBJECT_CLASSNAME = "SelectScrollGuiSubitemTestObject";
TOGGLEGUITESTOBJECT_CLASSNAME = "ToggleGUITestObject";
TOGGLETESTOBJECT_CLASSNAME = "ToggleTestObject";
TOPLEVELTESTOBJECT_CLASSNAME = "TopLevelTestObject";
TOPLEVELSUBITEMTESTOBJECT_CLASSNAME = "TopLevelSubitemTestObject";
TRACKBARTESTOBJECT_CLASSNAME = "TrackbarTestObject";
CROSSDOMAINCONTAINER_CLASSNAME = "CrossDomainContainer";
EMBEDDEDBROWSERTESTOBJECT_CLASSNAME = "EmbeddedBrowserTestObject";
FRAMESUBITEMTESTOBJECT_CLASSNAME = "FrameSubitemTestObject";