Task flow for testing web applications
The diagrams in this topic shows the standard task and advanced work flows for testing the web applications in IBM® Rational® Functional Tester.
Task flow for standard Web UI test
Although the diagram implies that each task is completed sequentially, you can do many of the tasks at the same time.
The diagram shows the standard task flow for testing web applications using IBM® Rational® Functional Tester.

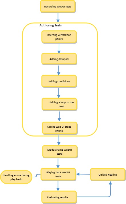
Task flow for standard Web UI test
Although the diagram implies that each task is completed sequentially, you can do many of the tasks at the same time.
The diagram shows the advanced task flow for testing web applications using IBM® Rational® Functional Tester.
